来源 :挖贝网2022-07-18
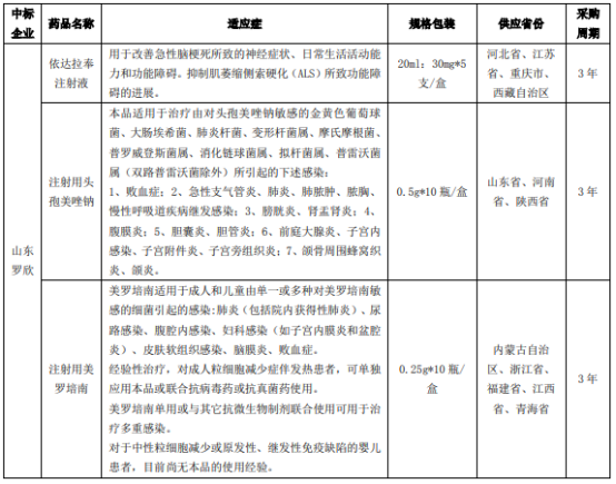
挖贝网7月18日,罗欣药业(002793)发布公告,公司下属子公司山东罗欣药业集团股份有限公司(以下简称“山东罗欣”)投标的依达拉奉注射液、注射用头孢美唑钠及注射用美罗培南3个产品中标。
中标产品基本情况:

上述中标产品均已通过药品质量与疗效一致性评价,2021年度销售额合计14,882.06万元,占2021年度主营业务收入的比例为2.34%。
本次药品集中采购是国家组织的第七批国家药品集中采购,在执行上要求全国医疗机构优先使用集中采购中选品种,并确保完成约定采购量。本次公司产品中选价格与原销售价格相比有一定程度下降。公司本次中选的品种签订购销合同并实施后,将有利于提高中选产品的市场占有率,提升公司的品牌影响力,对公司的长远发展将产生积极的影响。
挖贝网资料显示,罗欣药业主营业务系医药产品的研发、生产和销售,分为医药工业和医药商业两大板块。医药工业板块以化学药品制剂及原辅料药的研发、生产和销售为主,主要产品为消化类用药、呼吸类用药等;医药商业板块主要提供药品、医疗器械、中药饮片、健康食品及互联网+智慧医疗的综合服务。