来源 :鲁网2023-02-02
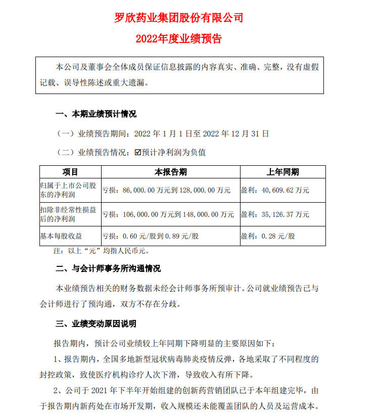
近日,罗欣药业集团股份有限公司(下称“罗欣药业”或“公司”)公布了2022年业绩预告,公司预计2022年净利润为-8.6亿元至-12.8亿元,扣非净利润为-10.6亿元至-14.8亿元,这是借壳上市三年对赌期过后罗欣药业的首份年度成绩单。
对于业绩下降明显的原因公司解释为,报告期内,全国多地新型冠状病毒肺炎疫情反弹,各地采取了不同程度的封控政策,致使医疗机构诊疗人次下滑,导致收入有所下降。另外,公司于2021年下半年开始组建的创新药营销团队已于本年组建完毕,由于报告期内新药处在市场开发期,收入规模还未能覆盖团队的人员及运营成本。
2019年,山东罗欣药业集团股份有限公司(简称“山东罗欣”)作价75.69亿借壳东音股份(002793.SZ)实现整体上市。
借壳上市之初,山东罗欣控股有限公司(简称“罗欣控股”)等33位股东承诺山东罗欣2019年、2020年、2021年度扣非净利润不低于5.5亿元、6.5亿元、7.5亿元,而山东罗欣实际完成扣非净利润分别为5.65亿元、3.4亿元、4.53亿元,仅2019年踩线完成了业绩对赌目标,其余两个年度均未完成业绩承诺目标。
由于业绩未完成承诺目标,罗欣控股等33位股东作为业绩承诺方,需向罗欣药业作出业绩补偿22.91亿元,折合应补偿股份数量3.71亿股。最终2022年11月份,罗欣药业以66元价格回购了业绩承诺方371,334,114股公司股份,并予以注销。
2022年三季报显示,截止9月30日,罗欣药业的经营活动产生的现金流净额为-11.39亿元,与此同时,公司的负债率上升至55.65%。为了缓解流动资金压力,降低财务成本,2022年9月份,罗欣药业以4.15亿元将旗下现代物流70%股权折价转让给了上药控股。
资料显示,2021年和2022年上半年,现代物流实现营收25.95亿元、12.97亿元,净利润为0.96亿元、0.50亿元。经过粗略计算,2021年和2022年上半年,现代物流营收占罗欣药业总营收的比例为40.06%、41.27%,现代物流控股权被转让后,也将导致罗欣药业营业收入的大幅下降。