近日,江苏江阴农村商业银行股份有限公司(以下简称“江阴银行”)发布2025年半年报。该行业绩增长的背后是中间业务收入同比下降,手续费及佣金净收入同比下降35.18%。该行资本补充能力承压,三项资本充足指标均上半年下降。其中,资本充足率低于行业平均水平。上半年,江阴银行的不良贷款率较上年末持平,但可疑类贷款、损失类贷款的占比分别上升0.06%、0.03%。经营增长乏力的同时,江阴银行年内因合规漏洞屡次受罚,涉及基金销售业务、贷款业务等。
手续费及佣金净收入同比下降35.18%
半年报显示,上半年,江阴银行实现营业收入24.01亿元,同比增长10.45%;实现归母净利润8.46亿元,同比增长16.63%。江阴银行表示,业绩增长主要因投资收益与公允价值变动损益合计额为9.02亿元,同比增长46.91%,其中投资收益为8.82亿元,同比增长81.44%。
虽然投资收益带动业绩增长,但江阴银行近年来的投资收益与公允价值损益合计额表现并不稳定。2022年~2024年,该行该项指标的同比增速分别为10.2%、88.36%、33.15%。
值得注意的是,利息净收入作为银行经营的核心指标,直接反映了银行的盈利能力、风险抵御能力和市场竞争力。上半年,江阴银行的利息净收入、手续费及佣金净收入均出现同比下降。
其中,利息净收入为1.41亿元,同比下降0.23%;手续费及佣金净收入为5008.5万元,同比下降35.18%。此外,代理业务与结算业务手续费收入分别下降31.15%和17.72%。行内传统业务增长乏力。
上半年,江阴银行的发放贷款和垫款的利息收入为23.28亿元,同比下降2.38%。其中,个人贷款及垫款利息收入同比降18.37%。此外,金融投资的利息收入为4.88亿元,同比下降11.38%。
与此相应,今年上半年末,江阴银行净息差为1.54%,较2024年的1.76%下降0.22个百分点,较2023年的2.06%下降0.52个百分点。
此外,上半年,江阴银行经营活动产生的现金流量净额为-58.5亿元,与上年同期的-8.11亿元同比下降621.51%。该行在半年报中表示,存贷款业务规模稳步增长以及交易性金融资产投资规模上升导致经营活动现金流出增加。
可疑类贷款较上年末增加8384.7万元
江阴银行资本充足指标较上年末出现下降,资本补充能力承压。
上半年,江阴银行的资本充足率、一级资本充足率、核心一级资本充足率分别为14.89%、13.75%、13.74%,分别较上年末下降0.33个百分点、0.35个百分点、0.35个百分点。其中,该行资本充足率也低于15.58%的行业平均水平。
贷款方面,上半年,江阴银行的贷款和垫款总额为1314.20亿元,较年初增长72.90亿元,增幅5.87%,其中公司贷款和垫款总额1109.13亿元,个人贷款总额205.07亿元。
贷款质量方面,上半年,江阴银行的不良贷款率为0.86%,与上年末持平。从贷款五级分类来看,该行的可疑类贷款、损失类贷款分别较上年末增加8384.7万元、4994.7万元,占比分别较上年末增加0.06%、0.03%。
上半年未决诉讼金额12.57亿元
根据半年报,上半年,江阴银行母公司作为原告的未决诉讼1165笔,未决诉讼金额12.57亿元。
9月12日,国家金融监督管理总局常州监管分局公布行政处罚信息公开表,江阴银行常州分行因贷款“三查”不尽职、银行承兑汇票业务贸易背景真实性审核不到位被罚款73万元;两位相关责任人均被警告。

7月22日,国家金融监督管理总局无锡监管分局发布罚单,“剑指”江阴银行及其相关责任人。罚单显示,江阴银行的主要违法违规事实(案由)为贷后管理不到位、理财投资与自营投资风险未分离。针对上述违法违规行为,国家金融监督管理总局无锡监管分局对其罚款60万元。此外,陶纲作为江苏江阴农村商业银行股份有限公司信贷管理部总经理助理,因贷后管理不到位,被警告;张剑锋作为澄江支行客户经理,也因贷后管理不到,被警告并处罚款5万元。

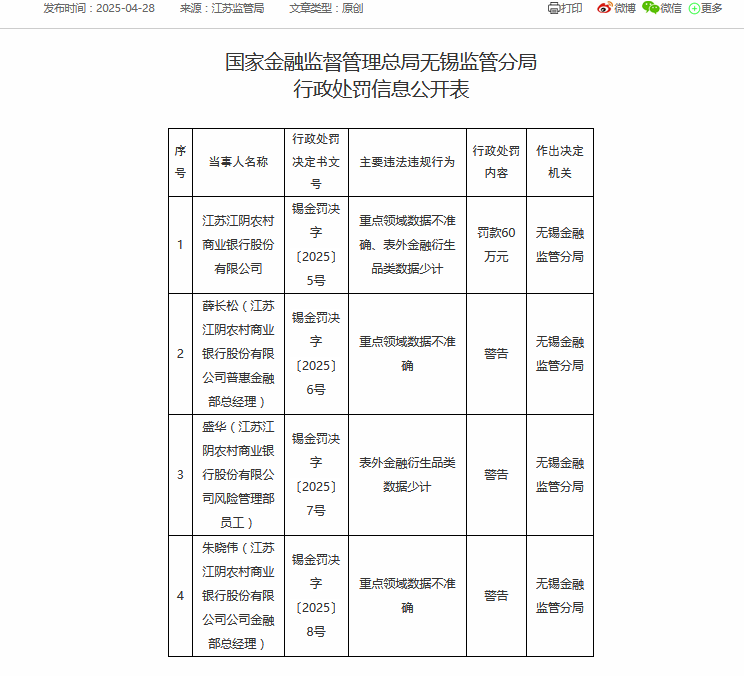
4月28日,江阴银行因重点领域数据不准确、表外金融衍生品类数据少计,被国家金融监督管理总局无锡金融监管分局罚款60万元。同时,3名相关责任人被处警告;同样,2024年江阴银行也因贷款管理不当、信贷资金使用等问题多次遭受监管部门罚款。

6月23日,江阴银行因基金销售业务的合规漏洞遭江苏证监局处罚。具体来看,江阴银行基金销售业务存在以下问题。一是制度建设方面,未建立关于投资人信息安全及权益保障等的风险监测机制。二是内部控制和风险管理方面,现有制度未对代销基金业务产品准入委员会或者专门小组予以明确,由授信审查委员会代为履职,成员未包括合规人员;部分从事基金销售相关业务的人员未取得基金从业资格;未将投资人长期投资收益等纳入分支机构和基金销售人员考核评价指标体系;未审慎评估基金销售业务与其他业务之间可能存在的利益冲突,并完善利益冲突防范机制。三是信息报送方面,反洗钱报备落实不到位。对此,江苏证监局决定对江阴银行采取出具警示函的行政监督管理措施。