chaguwang.cn-查股网.中国
查股网.CN
中装建设(002822)内幕信息消息披露
沪深个股最新内幕信息查询:
返回查股网主页
收藏查股网(Ctrl+D键)
中装建设分时资金
中装建设日线资金
大盘分时DDX数据
大盘历史DDX(日线图)
基本面选股系统
主力资金流向统计
Level-2指标龙虎榜
DDX综合选股(V1)
DDX综合选股(V2)
DDX选股决策(实时)
板块资金流向(实时)
热点板块概念股票
中装建设财务走势
中装建设价值分析
中装建设概念题材
中装建设内幕消息
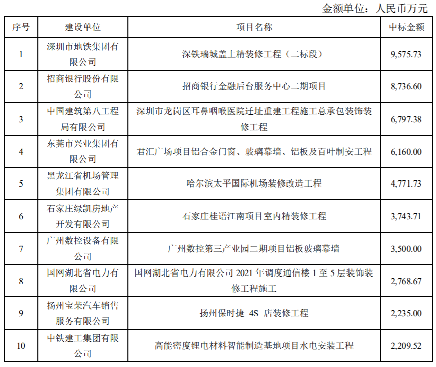
中装建设近日中标总计5亿元重大工程项目
http://www.chaguwang.cn
2022-05-23
中装建设内幕信息
来源 :乐居财经
2022-05-23
5月22日,中装建设(002822.SZ)发布公告称,公司近日连续中标多项重大工程项目,中标金额总计为5.05亿元。
有问题请联系
767871486@qq.com
商务合作广告联系
QQ:767871486
查股网以"免费 简单 客观 实用"为原则,致力于为广大股民提供最有价值和实用的股票数据作参考!
Copyright 2007-2021
www.chaguwang.cn
查股网