《电鳗财经》关注到,国内知名养殖及屠宰企业浙江华统肉制品股份有限公司(以下简称:华统股份)近几个会计年度内业绩存在较大波动,该公司还曾因2021年业绩预告修正与最初公告数据差异较大被当地证监局出具警示措施。
此外,现阶段企业ESG表现与融资成本之间的关联已逐步加深,但近些年华统股份及其附属公司却因环保问题频遭处罚。华统股份目前正筹划最新定增事项,该公司的相关环保问题引起了交易所的高度关注。
外部环境变化净利巨幅波动曾因业绩预告差异问题被警示
华统股份围绕生猪产业链一体化布局,该公司主营业务涵盖生猪养殖、生猪屠宰、肉制品深加工三大主要板块,此外还配套拥有饲料加工、家禽养殖及屠宰等业务。报告期内,华统股份收入及利润主要来源于生猪养殖及生猪屠宰两大业务板块。

数据源自巨潮资讯
巨潮资讯数据显示,2020年-2022年,华统股份实现营业收入88.36亿元、83.42亿元、94.52亿元,同期净利润为1.35亿元、-1.92亿元、8774.47万元。近三个完整会计年度内华统股份的营收与净利润存在较大波动,2021年该公司净利润下滑明显。
《电鳗财经》关注到,2022年1月29日,华统股份披露的2021年度业绩预告中预计2021年度归属于上市公司股东的净利润为盈利1000万元-1500万元,比上年同期下降88.9%-92.6%;扣除非经常性损益后的净利润为亏损8000万元-1亿元,比上年同期下降279.42%-324.28%。公司称报告期内,生猪价格大幅下跌,同时因公司淘汰更新低效母猪、弱猪,加之饲料原料价格连续上涨等因素,在一定程度上导致了生猪养殖业务业绩下降。

华统股份2021年修正后的业绩预告
但2022年2月26日,华统股份发布2021年度业绩预告修正公告,该公司调整后业绩为预计2021年度归属于上市公司股东的净利润为亏损1.70亿元-2.30亿元,比上年同期下降225.83%-270.25%,扣除非经常性损益后的净利润为亏损1.90亿元-2.40亿元,比上年同期下降526.13%-638.28%。
对于业绩修正的原因华统股份称,自2022年2月以来,我国生猪市场价格进一步走低,且近期降幅较大,公司管理层根据近期生猪市场行情,审慎评估生物资产的减值风险,对2021年末公司存栏的生物资产补充计提生物资产减值准备。其次,公司对前期取得的部分政府补助进行了账务处理调整,将计入当期“其他收益”的部分政府补助调整计入“递延收益”进行分摊,导致公司2021年归属于上市公司股东的净利润比前次业绩预告时有所降低。华统股份还指出业绩预告修正有关事项与会计师事务所进行了预沟通,截至公告日双方在业绩预告修正方面不存在重大分歧。

浙江证监局关于对华统股份及相关人员采取出具警示函措施的决定
但《电鳗财经》关注到,2022年6月,浙江证监局下发的《关于对浙江华统肉制品股份有限公司及相关人员采取出具警示函措施的决定》指出,华统股份的2021年度业绩预告修正公告与2021年度业绩预告差异较大,相关信息披露不准确。华统股份于2022年2月26日披露《关于2021年一季度报告、2021年半年度报告、2021年三季度报告会计差错更正的公告》,对2021年一季度报告、半年度报告和三季度报告中政府补助相关会计处理进行了差错更正。华统股份2021年一季度报告、半年度报告和三季度报告相关信息披露不准确。
浙江证监局认为上述行为违反相关规定,华统股份董事长兼总经理朱俭军、财务总监张开俊、董事会秘书朱婉珍对前述两项事宜均负有责任。浙江证监局决定对上述人员分别采取出具警示函的监督管理措施,并记入证券期货市场诚信档案。
业绩亏损引评级机构关注拟定增不超过19.40亿元

华统股份2023年半年报主要会计数据和财务指标
2023年8月31日,华统股份发布的最新半年报显示,该公司2023年上半年实现营业收入41.18亿元,同比增长6.75%,归属于上市公司股东的净利润为-3.56亿元,同比下降503.21%,华统股份在相关业绩预告中指出,报告期内公司生猪养殖产能快速释放,生猪出栏量较去年同期大幅增长,但生猪价格持续处于低位,导致公司报告期内生猪养殖业务亏损;报告期末,由于毛猪及猪肉市场价格下跌,公司按照企业会计准则规定和谨慎性原则,对存栏的消耗性生物资产及库存猪肉计提了存货跌价准备;报告期内公司总部资产更新,产生了部分处置资产损失。

中证鹏元关于关注华统股份2023年半年度业绩预亏的公告
2023年7月25日,中证鹏元资信评估股份有限公司(以下简称“中证鹏元”)作为华统股份债券评级机构发布了关于关注华统股份2023年半年度业绩预亏的公告,中证鹏元密切关注国内猪肉价格走势对华统股份经营业绩的影响,并持续跟踪以上事项对公司主体信用等级、评级展望以及“华统转债”信用等级可能产生的影响。

此外,该公告中也指出,2023年7月19日,华统股份发布的《浙江华统肉制品股份有限公司2023年度向特定对象发行A股股票预案》,公司拟向包括华统集团有限公司在内的不超过35名符合中国证监会规定条件的特定对象定向发行股票,拟募集资金总额不超过19.40亿元,拟用于生猪养殖建设项目、饲料加工建设项目及偿还银行贷款,其中拟偿还银行贷款5.82亿元。
频因环境污染问题被处罚相关环保民事诉讼引关注


截图源自澎湃新闻相关报道
华统股份所属的农副食品加工行业其废水排放问题受季节性波动较大,已被国务院列入专项整治十大重点行业。2023年4月,澎湃新闻发布的中国上市公司环境绩效榜2022年度后100位中,华统股份环境绩效得分-273.38分,上市公司环境绩效榜排名倒数第7。环境绩效得分较上一期下降202.97分,全A股排名下降81位。榜单周期内,13家关联企业因环境违规问题被处以罚款,据蔚蓝地图不完全统计,涉及处罚金额800余万。(数据源自澎湃新闻)

衢州市衢江区政府网站

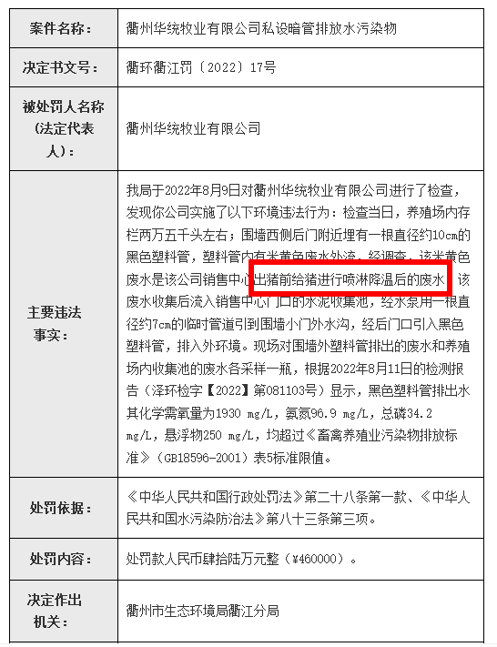
衢环衢江罚〔2022〕17号
《电鳗财经》关注到,2022年华统股份旗下公司环保问题较为凸显。衢州市衢江区政府网站显示,华统股份全资子公司衢州华统牧业有限公司(以下简称“衢州牧业”)2022年收到多张罚单。衢环衢江罚〔2022〕17号行政处罚决定书显示,衢州牧业养殖场内存栏两万五千头左右;围墙西侧后门附近埋有一根直径约10cm的黑色塑料管,塑料管内有米黄色废水外流,经调查,该米黄色废水是该公司销售中心出猪前给猪进行喷淋降温后的废水,该废水收集后流入销售中心门口的水泥收集池,经水泵用一根直径约7cm的临时管道引到围墙小门外水沟,经后门口引入黑色塑料管,排入外环境,因上述情形衢州牧业被处以罚款46万元。
《电鳗财经》关注到,在给华统股份定增事项的审核问询函中,交易所要求华统股份说明最近36个月受到的行政处罚涉及的相关违法行为是否构成严重损害投资者合法权益或社会公共利益的重大违法行为,是否构成此次发行障碍,是否存在受到食品安全领域行政处罚的情况。
2023年9月27日,华统股份发布的审核问询函之回复显示,报告期内,公司处罚金额在一万元以上的行政处罚共计 73 项,其中环保相关行政处罚 56 项,食品安全领域行政处罚 2 项,其他行政处罚 15 项。华统股份指出结合处罚依据、裁量标准以及有权部门出具的专项说明文件,公司上述行政处罚所涉行为不属于重大违法违规,不属于严重损害投资者合法权益、社会公共利益的重大违法行为,不会对发行人的日常生产经营产生重大不利影响,亦不会构成此次发行的实质性法律障碍。

截图源自公众号“中国绿发会”
此外,《电鳗财经》关注到,中国生物多样性保护与绿色发展基金(以下简称“中国绿发会”或“绿会”)于2023年1月在其官方公众号“中国绿发会”发布《案件进展|绿会诉仙居华统种猪有限公司环境公益诉讼立案》,原文显示“中国生物多样性保护与绿色发展基金会政研室(以下简称“绿会政研室”)接到志愿者举报,反映仙居华统种猪有限公司(以下简称“仙居华统”)存在环境违法行为,经绿会调查发现,仙居华统公司确实存在多起环境违法行为,包括:没有妥善处置养殖过程中产生的畜禽粪污等固体废物,且有多次倾倒的违法行为;未按环评要求实施废水零排放,且未重新报批环评报告书;污水溢出,流至厂区围墙外环境等多项环境违法行为。其中,违法处置畜禽养殖废弃物的行为,造成包括化学需氧量、总磷、总氮、氨氮浓度均超出《地表水环境质量标准》(GB3838-2002),对水环境造成了严重损害。依法应当立即停止侵害、消除危险,赔偿水生态环境恢复治理费用及服务功能的损失。

截图源自公众号“中国绿发会”
为维护公众环境权益和社会公共利益,督促相关企业增强环境意识、恪守企业社会责任、杜绝违法排污行为,绿会就本案向台州市中级人民法院提起了环境公益诉讼。2023年1月4日,绿会收到台州市中级人民法院的《受理案件通知书》即(2022)浙10民初1202号(如图)。”

中国绿发会官网显示,中国生物多样性保护与绿色发展基金会,是经国务院批准成立的全国性公益公募基金会,也是2016年9月1日《中华人民共和国慈善法》实施以来,全国首批认定公募资格的16家慈善组织之一。
华统股份发布的最新半年报显示,仙居华统为华统股份控股孙公司(报告期内由控股子公司变更为控股孙公司),上述诉讼也引起了交易所的高度关注。华统股份被要求说明中国生物多样性保护与绿色发展基金会对仙居华统提起的生态环境保护民事公益诉讼的具体原因、案件进展及对公司经营可能带来的影响。
华统股份在回复中指出,截至问询函回复签署日,台州市中级人民法院尚在对中国绿发会是否具备《中华人民共和国环境保护法(2014 修订)》第五十八条规定的诉讼主体资格进行异议审查中,该案尚未开庭审理,尚未进入实体审理阶段。另一方面,此次诉讼所涉违法行为已被台州市生态环境局予以行政处罚,台州市生态环境局认定该些违法行为均不属于严重违法违规,未造成严重环境污染或恶劣社会影响,且公司均已积极进行了整改。华统股份认为中国绿发会对仙居华统提起的生态环境保护民事公益诉讼不会对公司经营产生重大不利影响。
但目前,企业ESG(Environmental环境、Social社会、Governance公司治理)表现与融资成本之间的关联已逐步加深,较好的ESG表现能够为企业带来市场价值的提升与融资成本的降低。因此,华统股份的环保问题仍应受到持续性关注。
上述定向增发事项尚待深交所审核通过,并获得证监会作出同意注册的决定后才可实施,《电鳗财经》将对华统股份此次定增事项的后续进展以及公司相关环保问题持续关注。