来源 :挖贝网2023-01-31
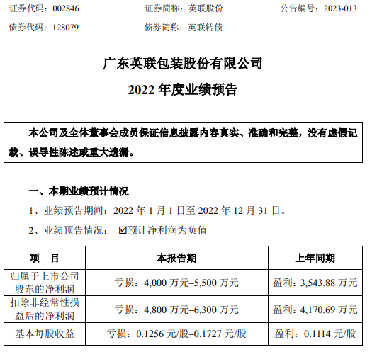
1月31日,英联股份(002846)近日发布2022年年度业绩预告,报告期内归属于上市公司股东的净利润亏损4,000万元–5,500万元,较上年同期由盈转亏;基本每股收益亏损0.1256元/股–0.1727元/股。

2022年,受国内疫情影响,公司产品市场需求疲软,同时,全年生产经营用原材料价格保持高位运行,公司整体经营业绩承受较大压力,毛利率下降。
报告期内,公司产品市场需求不足导致新建产能释放未达预期,同时,新增产能投资导致本期折旧及利息费用支出增加,影响当期利润。
报告期内,公司新产品研发投入导致研发费用增长,同时,子公司英联金属科技(扬州)有限公司本期通过高新技术企业认定(通过政府网站备案公告、暂未取得纸质证书),所得税税率按高新技术企业15%进行调整导致转回原确认的递延所得税资产影响本期净利润。
根据企业会计准则的相关要求,公司本报告期对存在减值迹象的资产计提相应减值准备合计1,429.46万元(未经审计数据),影响本期利润。
挖贝网资料显示,英联股份是一家以快速消费品为核心领域,专业从事“安全、环保、易开启”金属包装产品研发、生产和销售的国家高新技术企业。自成立以来,公司一直致力于为客户提供产品设计、功能研究、模具开发、涂布印刷、生产制造及物流配送等全方位综合服务。