来源 :挖贝网2022-07-13
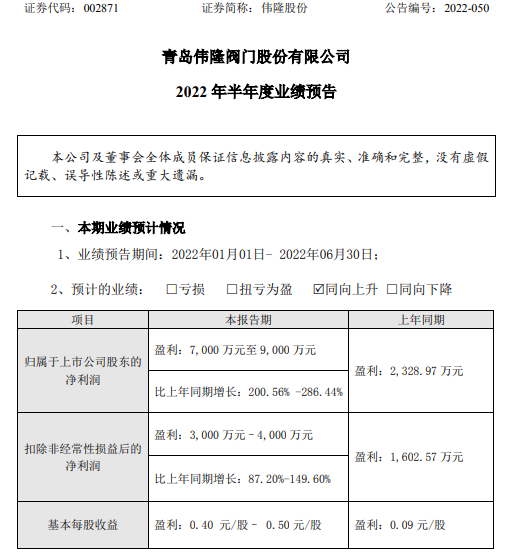
7月13日,伟隆股份(002871)近日发布2022年半年度业绩预告,报告期内归属于上市公司股东的净利润7,000万元至9,000万元,比上年同期增长200.56%-286.44%;基本每股收益0.40元/股–0.50元/股。

归属于上市公司股东的净利润较上年同期增长的原因主要是转让全资子公司股权事项导致。公司将全资子公司即聚机电有限公司股权全部转让后确认非经常性损益约3548万元,致使归属于母公司股东的净利润大幅增长。
扣除非经常性损益后的净利润较上年同期增长的原因主要是报告期内,随着新冠疫情的有效控制,公司上半年度订单量及生产量较上年同期呈大幅增长,公司落实外拓市场,内抓精益改善加速发货措施,促进了营业收入较大增长,规模效应逐渐凸显,公司盈利能力提升。
资料显示,伟隆股份是专业从事给排水阀门产品的设计研发、生产制造和销售服务的高新技术企业,为城镇给排水系统、消防给水系统、空调暖通系统以及污水处理系统等下游应用领域提供产品及解决方案。