来源 :挖贝网2022-01-29
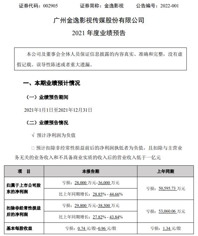
挖贝网1月29日,金逸影视(002905)近日发布2021年度业绩预告,预计业绩亏损。报告期内归属于上市公司股东的净利润亏损28,000万元-36,000万元,上年同期亏损50,595.73万元;基本每股收益亏损0.74元/股-0.96元/股。

业绩变动的主要原因是:随着国内疫情防控形势不断向好,电影市场逐步复苏,但整体市场仍受供片特别是受到海外疫情影响的进口影片供片影响,2021年上半年,3月、4月、6月内地票房大盘均未超30亿创下近5年票房新低;三季度,电影行业持续受疫情反复,最多时全国近三分之一影院处于暂停营业状态,导致暑期档重点影片纷纷撤档,特别是备受瞩目的《长津湖》撤出暑期档,致使暑期大盘持续低迷,2021年三季度票房最终仅报收66.49亿(不含服务费),同比2019年三季度票房下跌57.30%,为近8年来最低;四季度国产影片冷热不均,上映的进口分账片明显少于疫情前未能形成票房的有效补充,虽然有史上最强国产片《长津湖》(57.72亿)以及《我和我的父辈》(14.76亿)等重点影片,但上述两部影片已占四季度整体票房近60%,四季度票房仅报收111.81亿元(不含服务费),同比2019年四季度票房下跌24.68%。(数据来源:猫眼专业版)
影院是疫情常态化防控的重点场所,2021年受广东、江苏、河南、甘肃、内蒙古、黑龙江、陕西等地疫情反复影响,公司广东省、河南省、江苏省、湖南省、湖北省、河北省、陕西省、辽宁省等地最高时有40家自营影城(占全部直营影院的21.51%)处于暂停营业状态,截至12月31日公司尚有3家影城处于暂停营业状态,直接影响了公司的经营收入,公司2021年直营影城实现票房103,993.14万元,同比2019年度下降34.90%。
预告期内,公司根据财政部发布的《企业会计准则第21号-租赁》(财会【2018】35号)执行新租赁准则后,期间费用增加,进而对当期利润产生一定影响。
预告期内,公司部分影城设备及相关资产,根据《企业会计准则第8号-资产减值》的相关规定进行系统性减值测试,涉及的资产存在减值迹象,综合客观因素和未来业务发展判断,公司拟对部分资产计提减值准备,最终减值准备计提的金额将严格依据减值测试情况确定。
挖贝网资料显示,金逸影视是国内具有先发优势且极具发展潜力的影视传媒集团,主营业务涵盖院线发行、电影放映及相关衍生业务、影视制作投资,所属行业为电影行业。