来源 :挖贝网2022-09-26
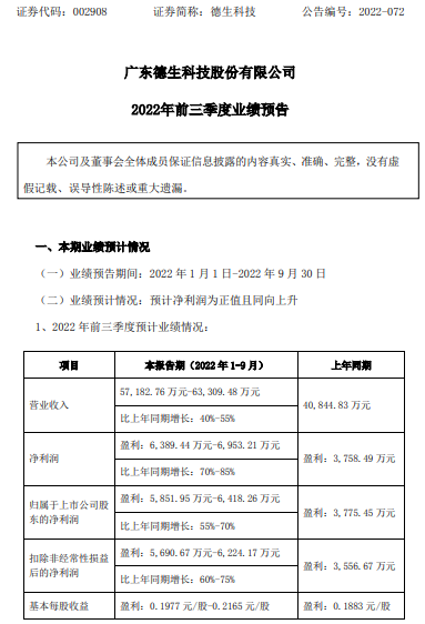
9月26日,德生科技(002908)近日发布2022年前三季度业绩预告,报告期内归属于上市公司股东的净利润5,851.95万元-6,418.26万元,比上年同期增长55%-70%;基本每股收益0.1977元/股-0.2165元/股。

2022年第三季度业绩预计情况:报告期内归属于上市公司股东的净利润2,231.14万元-2,412.05万元,比上年同期增长85%-100%;基本每股收益0.0700元/股-0.0900元/股。
在国际局势紧张、国内疫情冲击的背景下,今年的经济形势总体压力较大,但公司所在的社会保障事业却迎来了重大的发展机遇。2022年4月,国务院办公厅印发《依托全国一体化政务服务平台开展社会保障卡居民服务“一卡通”应用时点方案的通知》,标志着“一卡通”已由人社部单一部门工程升级为整个政府的总体工程,也标志着社保卡相关业务的发展机遇得到进一步验证。
报告期内,全国各地响应国家“积极推动以社会保障卡为载体的居民服务‘一卡通’建设”的要求,第三代社保卡(系居民服务一卡通)的需求量不断攀升,公司发卡量同比快速增长,带动了相关设备、软件、服务的增长,极大促进了公司“一卡通及AIoT应用”业务的快速增长。
报告期内,公司数字化就业服务业务持续创新,其中“毕节模式”获得贵州省人社厅等部门的高度认可,当前已在四川多个地市试行推广。“人社运营及大数据服务”在报告期内也取得了良好的业绩,并且更进一步明确了未来的增长空间。
在宏观经济趋紧的总体形势下,公司坚持为政府服务,为银行创造价值,不断提升商业模式创新能力,走出了独特的发展之路。我们相信,社会保障事业大发展的宏观背景下,公司也必将迈上新的发展阶段。
资料显示,德生科技主营业务为面向人社、就业、金融、医疗、大数据等领域提供信息系统建设和相关运营服务,以城市为单位,涵盖社保卡制发和应用、居民服务“一卡通”体系建设、基于大数据的人力资源运营服务、智能知识运营服务、社保金融服务、电商运营服务等综合服务体系。