chaguwang.cn-查股网.中国
查股网.CN
明德生物(002932)内幕信息消息披露
 
个股最新内幕信息查询:    
 

精准狙击血栓,守护血管健康——明德生物血栓四项同步上市

http://www.chaguwang.cn  2026-03-26  明德生物内幕信息

来源 :明德生物2026-03-26

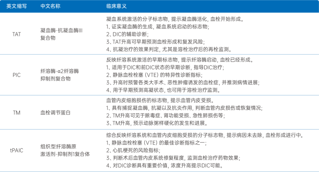
  近日,明德生物血栓性疾病检测产品——血栓四项正式获批上市!该产品涵盖血栓调节蛋白(TM)、组织型纤溶酶原激活剂-抑制剂1复合体(tPAIC)、凝血酶-抗凝血酶Ⅲ复合物(TAT)和纤溶酶-α2纤溶酶抑制剂复合物(PIC),提供全维度血栓风险监测,对于血栓早期诊断、风险评估和治疗疗效评价及健康人群血栓风险筛查有重要作用。

  01

  血栓四项检测价值

  血栓性疾病已成为全球性的重大健康问题,是导致全球人口死亡的第一位原因。无论是动脉血栓还是静脉血栓,其起病隐匿、发病突然、致死致残率较高,可见于医院各个科室,多种基础疾病可引发血栓形成。

  传统的凝血常规项目如PT、APTT等主要反映凝血因子的数量和部分凝血途径的活性,对血栓前状态不敏感,无法在早期及时发现异常。血栓四项是反应机体血管内皮、凝血和纤溶系统早期改变的有效指标,能够敏锐捕捉到血栓前状态,对血栓前状态和高凝疾病具有更高的特异性。

  02

  血栓四项检测价值

  血栓四项是从凝血激活、纤溶激活和血管内皮损伤三个维度,全方位监测血栓形成前病理生理变化的指标。

  03

  明德生物血栓四项产品亮点

  · 全面评估:同步检测凝血、纤溶、内皮三大系统关键标志物(TAT、PIC、TM、tPAIC),提供全景式血栓风险评估。

  · 结果可靠:采用磁微粒化学发光法,敏感性与特异性高,定量检测结果精准可靠。

  · 试剂稳定:2℃~8℃冷藏条件下有效期12个月。

  · 合规无忧:生产遵循医疗器械相关规范,配套完整质控体系。

  04

  血栓四项的临床意义

  05

  血栓四项在重症凝血病中的表现

  根据《重症凝血病标准化评估中国专家共识(2025版)》,推荐使用新型凝血分子标志物判断重症凝血病的分型及预后,同时,也列举出重症凝血病中血栓四项的表现情况。

  06

  血栓四项的应用科室

  07

  明德生物血栓四项检测方案

  明德生物血栓四项产品可与自主研发的全自动化学发光免疫分析仪CP800配套使用,依托平台高效、精准的检测性能,实现对血栓四项的快速定量分析。

  血栓四项的上市,不仅是我们对体外诊断免疫产品长期投入的成果,更是我们响应《重症凝血病标准化评估中国专家共识(2025版)》等权威指南,推动血栓性疾病管理迈向“早期预警、精准干预”新阶段的重要实践。

  参考文献

  [1]《中国血栓性疾病防治指南》专家委员会.中国血栓性疾病防治指南[J].中华医学杂志, 2018, 98(36): 2861-2888.

  [2]  Feng YF, Su MY, Xu HX, et al. Plasma tissue plasminogen activator-inhibitor complex levels in acute myocardial infarction patients: an observational study. BMC Cardiovasc Disord. 2024 Dec 20;24(1):722.

  [3] Zhou K, Zhang J, Zheng ZR, et al. Diagnostic and Prognostic Value of TAT, PIC, TM, and t-PAIC in Malignant Tumor Patients With Venous Thrombosis. Clin Appl Thromb Hemost. 2020;26:1076029620971041.

  [4]蒋冬雪,翟志敏. TAT、PIC、TM、t-PAIC四种分子标志物在弥散性血管内凝血早期诊断中的价值[J].中国科学技术大学学报, 2020, 50(4): 474-478.

有问题请联系 767871486@qq.com 商务合作广告联系 QQ:767871486
Copyright 2007-2026
www.chaguwang.cn 查股网