chaguwang.cn-查股网.中国
查股网.CN
青岛银行(002948)内幕信息消息披露
 
个股最新内幕信息查询:    
 

青岛银行2025年末个人消费贷余额同比下降近20%!

http://www.chaguwang.cn  2026-04-01  青岛银行内幕信息

来源 :银信界2026-04-01

  近日,青岛银行(002948.SZ)发布2025年年报。

  2025年,青岛银行实现营收145.73亿元,同比增长7.97%;归母净利润51.88亿元,同比增长21.66%。截至2025年末,该行不良贷款率0.97%,比上年末下降0.17个百分点;拨备覆盖率292.30%,较上年末提高50.98个百分点。

  银信界认为,考虑到青岛银行拨备覆盖率的明显提升,21.66%的全年归母净利润高增速,是该行在2025年合理利用财务手段“藏利润”后的结果。

  个贷业务有所收缩

  细究青岛银行2025年业绩增长的原因,银信界认为,主要是源于规模扩张、控制开支。

  财报显示,截至2025年末,青岛银行资产总额8149.60亿元,同比增长18.12%;而资产规模“两位数”增长所带来的,就是该行全年利息净收入比上年增加11.96亿元,增长12.11%。

  在控制开支方面,2025年,青岛银行利息支出为121.22亿元,同比减少了3.39%。对此,青岛银行解释称:

  “主要是本公司在负债端持续深化各种降本增效举措,计息负债平均成本率1.81%,比上年下降0.37个百分点,有效抵销负债规模扩大的影响,带动整体利息支出下降。吸收存款利息支出和应付债券利息支出为本公司利息支出的主要部分。报告期内,以上两项支出以及同业存拆放及卖出回购款利息支出,均实现下降。”

  开源节流之下,青岛银行2025年归母净利润的“两位数”增长也就不难理解了。

  值得注意的是,青岛银行的个人贷款业务在2025年有所收缩。

  截至2025年末,青岛银行个人贷款为740.01亿元,较上年末减少43.35亿元,下降5.53%;占客户贷款总额的18.64%,比上年末下降4.35个百分点。

  具体来看,去年末青岛银行个人消费贷款收缩至162.34亿元,较上年末下降38.87亿元,降幅19.32%。

  据了解,去年青岛银行积极开展互联网贷款经营策略转型,丰富自营“青易融”互联网贷款产品,上线个税贷、个税尊享版等子产品。截至2025年末,该行个人互联网贷款余额103.30亿元,山东省内投放占比稳步提升。

  大股东去年持续增持

  对于青岛银行的经营情况,该行的大股东早在去年第三、四季度,便已通过真金白银,表达了看好的态度。

  去年11月,青岛银行(002948.SZ)公告称,该行股东青岛国信产融控股(集团)有限公司于11月3日通过港股通渠道增持该行H股4998.75万股,占该行股份总数的0.86%,资金为自有资金。

  本次增持后,国信产融控股持有青岛银行股份从7.39亿股增至7.89亿股,占比从12.69%增至13.55%;其与一致行动人合计持有青岛银行的股份从9.56亿股增至10.06亿股,占比从16.43%增至17.29%。

  而在去年9月23日至10月31日(包括首尾两日),国信产融控股已通过港股通渠道增持青岛银行H股8343万股,占该行股份总数的1.43%。增持后,国信产融控股与一致行动人合计持有青岛银行的股份从8.73亿股增至9.56亿股,占比从15.00%增至16.43%。

  早在去年9月3日,青岛银行已披露过国信产融控股的增持计划。

  按照该增持计划,国信产融控股拟增持青岛银行股份的数量为2.33亿股至2.91亿股,增持后其与一致行动人对青岛银行的持股比例将达19.00%至19.99%之间。

  这意味着,国信产融控股后续还将继续增持青岛银行的股份。

  值得一提的是,青岛银行目前的第一大股东海尔集团,通过8家关联企业合计持股18.14%,而在上述增持计划完成后,国信产融控股将以至少19%的持股比例,成为青岛银行新的第一大股东。

  谈及国信产融控股的增持目的,彼时青岛银行披露称,“基于对本行股票长期投资价值的认可,支持本行发展长期发展”。

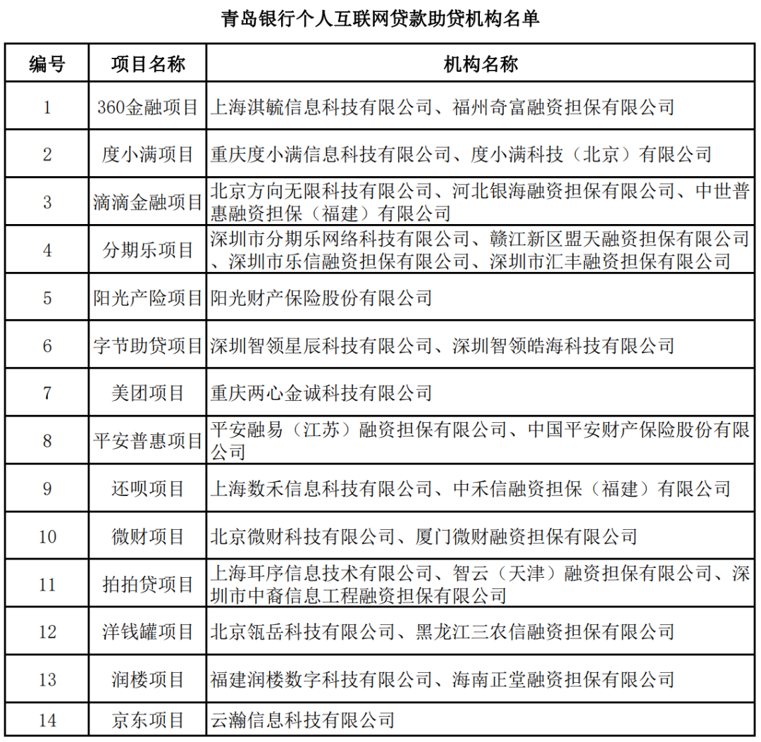
  互联网贷款合作29家机构

  去年9月22日,青岛银行官网公示了该行个人互联网贷款业务助贷机构名单。银信界注意到,青岛银行将助贷机构按照不同项目进行了分类,14个项目共计29家机构,如下图所示:

  去年12月18日,青岛银行官网公示了该行信用卡委外催收合作机构名单,共16家,如下图所示:

  官网显示,青岛银行成立于1996年11月,2015年12月3日在香港联交所上市,2019年1月16日在深交所上市,为山东省首家上市银行、全国第二家A+H上市城商行。

  该行共有两家控股子公司。2017年2月,青岛银行发起设立青银金融租赁有限公司;2020年9月,成立青银理财有限责任公司。

有问题请联系 767871486@qq.com 商务合作广告联系 QQ:767871486
Copyright 2007-2026
www.chaguwang.cn 查股网