来源 :ZAKER2025-06-20
近日,立信会计师事务所为青农商行出具 2024 年审计报告。根据报告,其对青农商行的财报整体出具了无保留意见,但对"发放贷款和垫款的预期信用损失评估"及"结构化主体合并评估"项目列为关键审计事项,却表示"不对这些事项单独发表意见"。
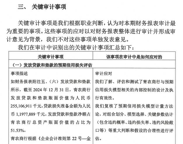
报告称,关键审计事项是我们根据职业判断,认为对本期财务报表审计最为重要的事项。这些事项的应对以对财务报表整体进行审计并形成审计意见为背景,我们不对这些事项单独发表意见。

截止 2024 年底,青岛农商行资产总额 4950.32 亿元,发放贷款和垫款账面价值 2551.06 亿元,贷款损失准备高达 119.78 亿元。
2024 年,该行的单一客户贷款集中度为 6.24%,单一集团授信集中度为 11.08%。此外,不良贷款率为 1.79%,较上年略有下降,但房地产和建筑业的不良贷款率分别为 7.17%和 4.50%。
同时,青农商行 2024 年的风险迁徙也呈现出异常变动。2024 年,青岛商行可疑类贷款迁徙率从 71.21%断崖式降至 3.25%,损失类贷款却同比增加 7.24 亿。同时,关注类贷款余额 133.86 亿,迁徙率 31.49%。