chaguwang.cn-查股网.中国
查股网.CN
天元股份(003003)内幕信息消息披露
 
个股最新内幕信息查询:    
 

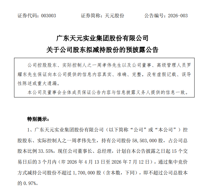
快递耗材商天元股份:控股股东周孝伟及董事拟合计减持不超1.54%公司股份

http://www.chaguwang.cn  2026-03-19  天元股份内幕信息

来源 :快递生态圈2026-03-19

  3月18日,天元股份宣布,控股股东周孝伟持股5850.3万股,占33.55%,拟于2026年4月13日至7月12日通过集中竞价减持不超过170万股,占0.97%;罗耀东持股718.06万股,占4.12%,拟通过大宗交易减持不超过100万股,占0.57%;合计拟减持270万股,占1.55%。

  公司总股本1.74亿股,已剔除回购账户235万股。

有问题请联系 767871486@qq.com 商务合作广告联系 QQ:767871486
Copyright 2007-2026
www.chaguwang.cn 查股网