chaguwang.cn-查股网.中国
查股网.CN
同兴科技(003027)内幕信息消息披露
 
个股最新内幕信息查询:    
 

同兴科技荣获2025年度环境技术进步奖二等奖

http://www.chaguwang.cn  2026-01-21  同兴科技内幕信息

来源 :同兴环保科技股份有限公司2026-01-21

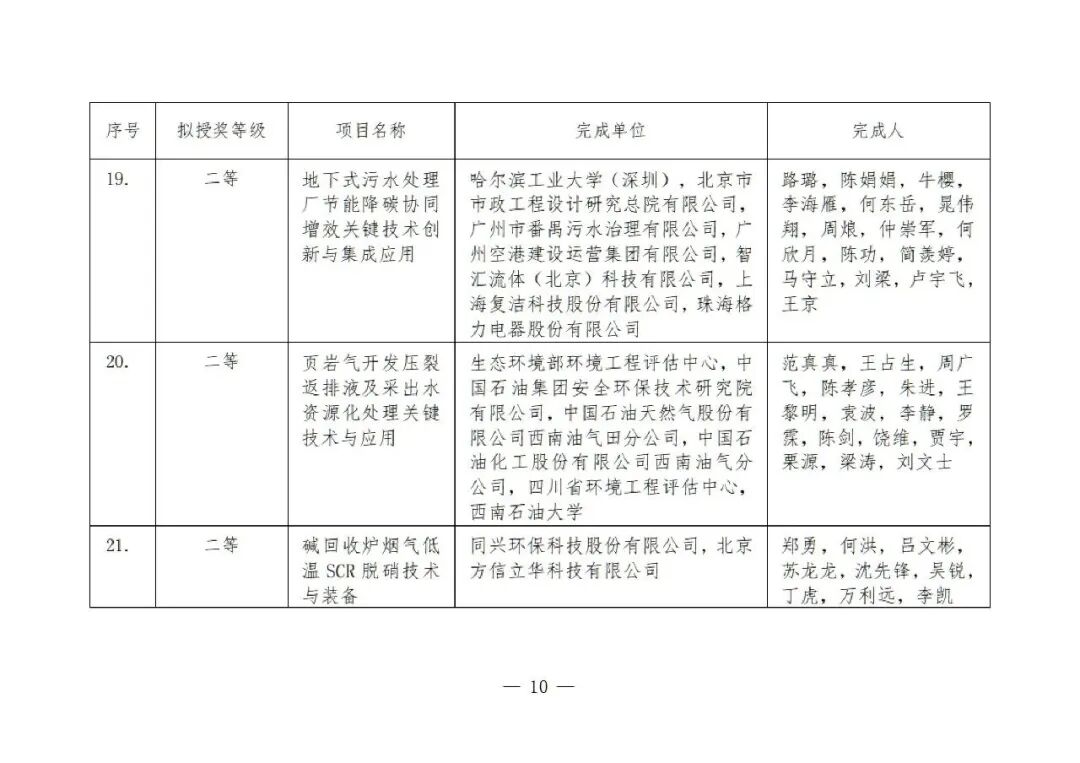
  近日,中国环境保护产业协会公示2025年度环境技术进步奖获奖名单,同兴科技及子公司方信立华共同完成的“碱回收炉烟气低温SCR脱硝技术与装备”项目荣获2025年度环境技术进步奖二等奖。

  “碱回收炉烟气低温SCR脱硝技术与装备”为同兴科技自主研发,经中国环境保护产业协会组织专家鉴定,该技术达到国际领先水平,填补了国内空白,并入选2024年《国家污染防治技术指导目录》。

  该技术成功解决了造纸行业碱炉烟气温度低、湿度大、碱金属含量高等难点,且脱硝效率高、运行稳定、工艺安全、运行能耗低、检修维护成本低,受到众多造纸企业的欢迎,已在亚太森博、贵州泰盛、永丰纸业、重庆理文、五洲特纸等多家知名造纸企业相继实施和成功应用,助力用户实现超低排放,降低综合运行成本。

  未来,同兴科技将持续加大研发投入,深化碱回收及更多复杂烟气治理场景的技术探索与应用实践,为行业提供更高效、更经济、更可靠的超低排放解决方案,为守护蓝天白云、建设生态文明贡献更多同兴力量。

查股网为非盈利性网站 本页为转载如有版权问题请联系 767871486@qq.comQQ:767871486
Copyright 2007-2025
www.chaguwang.cn 查股网