来源 :云头条2025-06-27
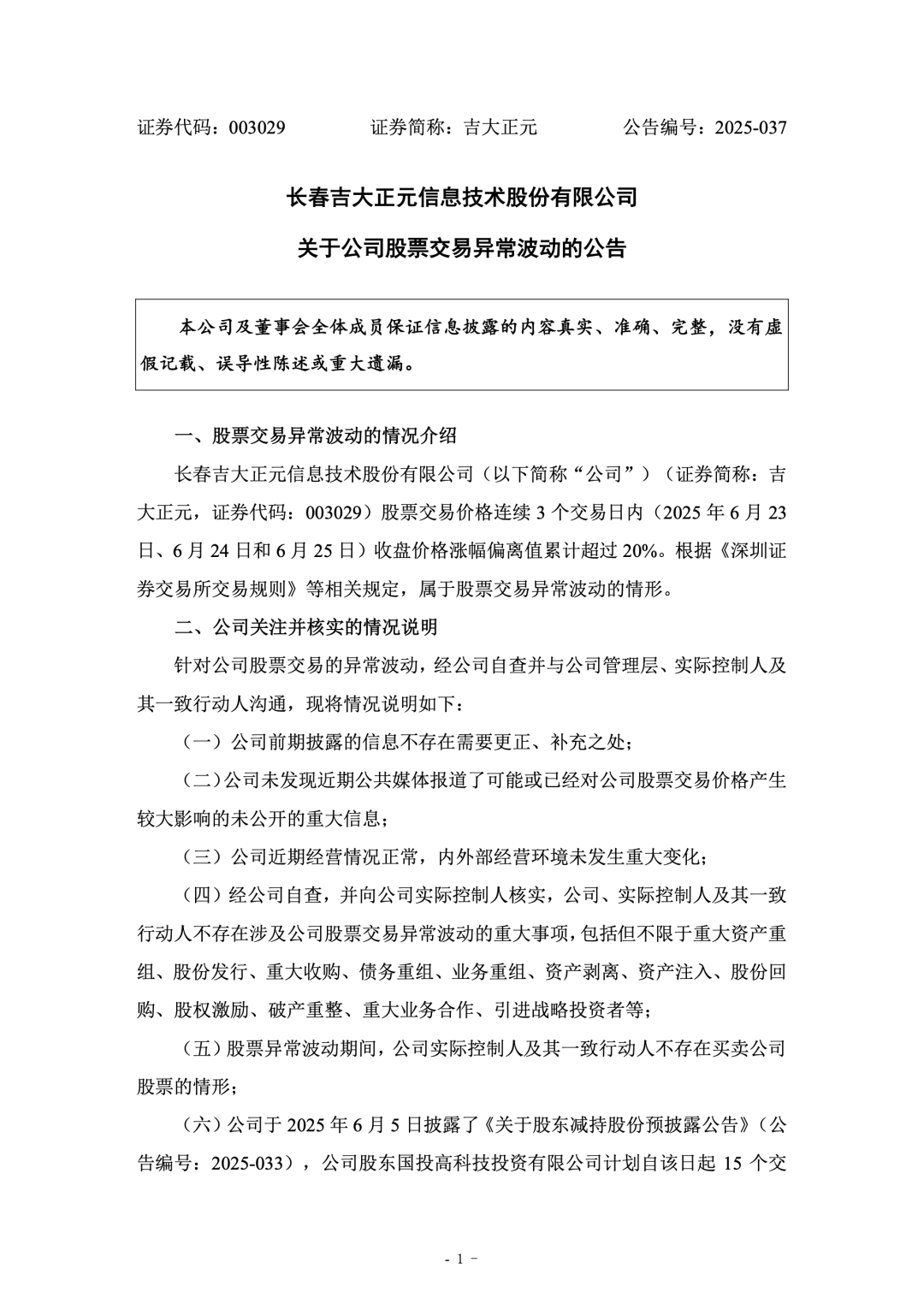
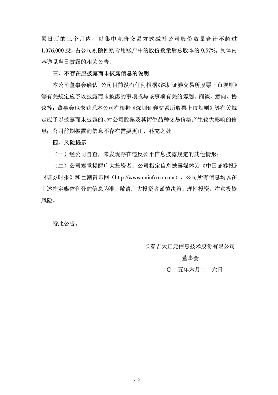
2025 年 6 月 26 日,长春吉大正元信息技术股份有限公司发布《关于公司股票交易异常波动的公告》。


目前市值 68.25 亿:

吉大正元 2024 年营收 4.07 亿,同比减少 0.32%;亏损 1.39 亿。

分季度主要财务数据:

营收构成:


前五大客户:

前五大供应商:

费用:

研发 252 人:

研发投入 1 亿:

研发人员平均薪酬 17.74 万:

报告期内董事、监事和高级管理人员报酬:

员工 805 人(2023 年 897 人),减少 92 人:

销售人员平均薪酬 71.53 万:

吉大正元 2025 年 Q1 营收 6082 万,同比减少 51.89%;亏损 3074 万。

