chaguwang.cn-查股网.中国
查股网.CN
新宁物流(300013)内幕信息消息披露
 
个股最新内幕信息查询:    
 

新宁物流股东索赔,谢保平律师团队表示这些股民可索赔

http://www.chaguwang.cn  2023-03-02  新宁物流内幕信息

来源 :闲谈聊财经2023-03-02

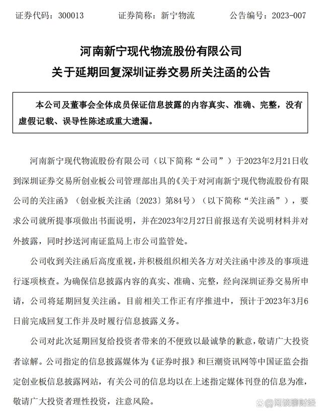
  2023年2月27日,300013新宁物流发布《关于延期回复深圳证券交易所关注函的公告》称,公司于2023年2月21日收到深圳证券交易所创业板公司管理部出具的《关于对河南新宁现代物流股份有限公司的关注函》(创业板关注函〔2023〕第84号),要求公司就所提事项做出书面说明,并在2023年2月27日前报送有关说明材料并对外披露,同时抄送河南证监局上市公司监管处。

  公司收

  此前新宁物流正是因为涉嫌信息披露违法违规,被监管部门立案调查。2022年12月30日,收到证监会下发的《立案告知书》。立案告知书并未说明具体违法违规事项,但同日收到了《关于对河南新宁现代物流股份有限公司,田旭、刘瑞军、李超杰采取出具警示函措施的决定》。经证监会查明,新宁物流未及时披露与环球佳酿酒业有限公司股权纠纷诉讼事项,涉及金额1023.62万元,违反了《上市公司信息披露管理办法》的有关规定。

  上市公司信息披露是连接上市公司与投资者最重要的环节,是投资者了解上市公司治理结构、财务状况及经营管理的主要渠道,对投资者决策意义重大。新宁物流涉嫌信息披露违法违规被立案调查,受损投资者可以依法索赔。江苏沁典律师事务所谢保平律师(执业证号:13201201010729362)表示:根据2022年1月22日新颁布的司法解释,不再要求以行政处罚为前置程序,所以不用再等待证监会的最终处罚就可以提起诉讼。法院遵循“不告不理”原则,符合索赔条件的受损的普通投资者和机构投资者可通过“股索卫“谢保平律师团队了解亏损额,以免错过索赔机会。

  新宁物流索赔登记条件,新宁物流索赔区间

  2022年12月30日收盘前买入300013新宁物流,且在2022年12月31日(含当日)之后卖出或继续持有者

  以上索赔登记条件仅代表谢保平律师金融证券团队的观点,不作为任何证券投资决策和买卖建议,最终以法院的认定结果为准。

  新宁物流诉讼最新消息

  证监会下达立案告知书

  新宁物流违规依据

  2022年12月30日,新宁物流发布公告称因涉嫌信息披露违法违规,收到中国证监会下发的《立案告知书》(编号:证监立案字0102022027号)。

  新宁物流索赔流程

  投资者打印对账单等材料寄给律所→收到材料后一周内向投资者反馈起诉标的额→签订委托手续→等待律师起诉。索赔材料提供给律所后,就由律师去推进案件,您在家耐心等待反馈即可。

  新宁物流索赔提供材料

  1、证券营业部盖业务章的资金对账单(第一笔买入~打印当天);

  2、证券营业部盖章的账户查询确认单;

  3、身份证复印件;

  4、您的联系方式、收款账号。

  股民可主张的损失范围

  根据《证券法》和最高人民法院司法解释,上市公司因信息披露违法被证监会处罚,受损的普通投资者和机构投资者可以依法起诉索赔,索赔范围包括投资差额、佣金、印花税损失等。

有问题请联系 767871486@qq.com 商务合作广告联系 QQ:767871486
www.chaguwang.cn 查股网