来源 :电商报2024-01-31
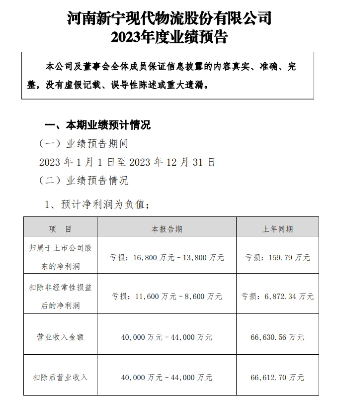
1月31日消息,新宁物流发布2023年业绩预告,数据显示,2023年1-12月预计增亏,归属于上市公司股东的净利润为负1.68亿—负1.38亿,净利润同比下降10413.80%至8536.34%,预计营业收入为4.00亿至4.40亿元。
新宁物流本年度归属于上市公司股东的净利润亏损,主要原因是公司主要业务受全球3C产品消费疲软致需求下降影响,营业收入较上年有所下降,但固定营业成本未能同比例下降。此外,公司火灾涉及诉讼的赔偿款大幅增加。

图源:深交所
预计2023年度非经常性损益对净利润影响的金额约为-5,200万元,主要包括火灾涉及诉讼的赔偿款、取得政府补贴、出售参股公司股权、固定资产处置损益等。
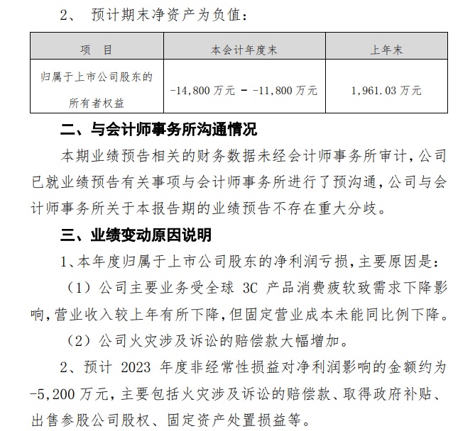
与此同时,新宁物流公告表示,预计2023年度期末净资产为负值,根据《深圳证券交易所创业板股票上市规则》第10.3.1条第一款第二项的规定,在公司 2023年年度报告披露后,公司股票交易可能被实施退市风险警示。

图源:深交所
据了解,2015年12月22日,深圳市新宁现代物流有限公司租赁的位于深圳市坪山新区兰竹东路八号的仓库发生火灾。火灾事故致使该仓库中约2200平方米面积所存放的电子零配件受损,主要涉案公司有摩托罗拉(现被联想收购)、雅视科技、欧菲光等公司。
新宁物流方面认为,本案所涉火灾事故发生的唯一原因是原告的被保险人联想公司存入的货物电池自燃,并非是公司或深圳新宁所致,被保险人联想公司应对其货物电池自燃导致的火灾事故承担全部责任。不过,在随后多起诉讼的判决来看,法院并没有采信新宁物流的说辞。
2023年12月8日,新宁物流发布关于全资子公司火灾事故涉及重大诉讼的进展公告。截止公告披露日,公司对深圳新宁火灾事故产生的影响计提的预计负债余额为164.57万元。公司针对本次火灾诉讼案件前期已计提的预计负债14,901.28万元相应转入其他应付款,另需补计提营业外支出、其他应付款约6,607.51万元,预计减少本期利润总额、净资产约6,607.51万元。
