来源 :广州杨森团队2024-02-01

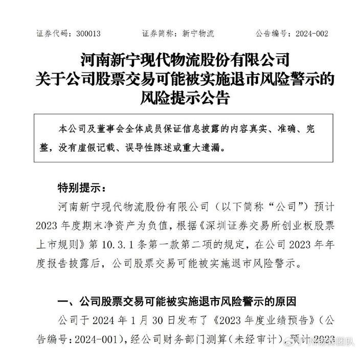
2024年1月30日,新宁物流披露风险提示,在公司2023年年度报告披露后,公司股票交易可能被实施退市风险警示。
根据《深圳证券交易所创业板股票上市规则》第10.3.1条第一款第二项的规定,上市公司出现“最近一个会计年度经审计的期末净资产为负值,或追溯重述后最近一个会计年度期末净资产为负值”情形的,深圳证券交易所将对其股票交易实施退市风险警示。
若经审计后,公司2023年度期末净资产为负值,则在披露2023年年度报告后,公司股票交易将被实施退市风险警示(笔者注:并非退市,只是标志上做区分)。
此前,新宁物流因为信息披露违法违规,被中国证监会行政处罚。
2023年7月6日,河南新宁现代物流股份有限公司(简称新宁物流或公司)披露称,收到江苏监管局送达的处罚决定书。
经查明,当事人存在以下违法事实:
2015年8月至2021年12月,广州亿程系新宁物流全资子公司,贵州亿程和重庆亿程)系广州亿程全资子公司。
2018年,贵州亿程通过将视频卫星定位汽车行驶记录仪置换服务合同伪造成销售及服务合同,虚构车载终端销售及服务合同和技术服务合同等方式,虚增对贵州成黔天骄公司等五家公司的营业收入95,858,939.32元。
2018 年,重庆亿程通过虚构软、硬件销售合同和卫星定位汽车行驶记录仪销售与服务合同等方式,虚增对重庆海外旅游公司等四家公司及上述公司关联公司的营业收入9,261,561.57元。
上述两家公司2018年合计虚增收入105,120,500.89元,占新宁物流2018年年度报告披露营业收入的10.06%。
根据当事人违法行为的事实、性质、情节与社会危害程度,监管局对新宁物流罚款50万元。
根据《证券法》和最高人民法院司法解释,上市公司因信息披露违法被中国证监会处罚,受损投资者可以依法起诉索赔,索赔范围包括:投资差额、佣金、印花税。
关于索赔条件,广州杨森律师团队认为,暂定索赔条件为:2019年4月25日至2022年12月29日期间买入新宁物流股票(300013),并且在2022年12月30日之后卖出或继续持有该公司股票而产生损失的投资者,可以考虑选择起诉索赔。
当然,这也只是投资者的诉权,是否有因果关系、重大性及能否得到支持仍需要由法院审理作出认定。
值得提示的是,法律规定的诉讼时效为三年。投资者若不及时主张权利,很可能因为时效届满而丧失胜诉权。