来源 :电动知家2021-08-05
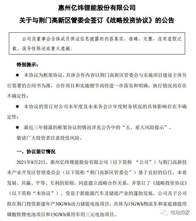
电动知家消息,8月4日,亿纬锂能发布公告称,与荆门高新区管委会建立战略合作关系,并签订了《战略投资协议》。受益于新能源汽车及储能产业的蓬勃发展,公司及子公司拟在荆门投资新建年产30GWh动力储能电池项目,具体为15GWh物流车和家庭储能用磷酸铁锂电池项目和15GWh乘用车用三元电池项目。

亿纬锂能称,本次合作有利于双方充分发挥各自的资源和优势,扩大动力储能电池的产能规模,将进一步完善公司多元化的产业布局,推动公司在锂离子动力电池市场的发展,提升公司在新能源行业的影响力和综合竞争力,符合公司的发展战略规划和全体股东的利益。
近期,亿纬锂能在湖北进门陆续落地了多个项目。
8月2日,亿纬锂能公告,拟与恩捷股份合作在荆门设立合资公司,该合资公司将专注于锂离子电池隔离膜和涂布膜的制造,年产能为16亿平米湿法基膜以及与之产能完全匹配的涂布膜,并优先向公司及其子公司供应,项目计划投资总额为52亿元。合资公司注册资本为16亿元,其中,恩捷股份指定出资人认缴8.8亿元,持有合资公司55%股权;公司认缴7.2亿元,持有合资公司45%股权。
7月22日,亿纬锂能发布公告显示,公司子公司亿纬动力拟在荆门高新区投资建设3GWh圆柱磷酸铁锂电池生产线及辅助设施项目、0.7GWh圆柱三元锂电池生产线及辅助设施项目、3GWh方形磷酸铁锂电池生产线及辅助设施项目、4GWh三元方形锂离子电池生产线及辅助设施项目和1.5GWh三元方形锂离子电池生产线及工艺测试所项目,投资项目固定资产投资总额约为24.5亿元。