来源 :电车汇2021-11-05

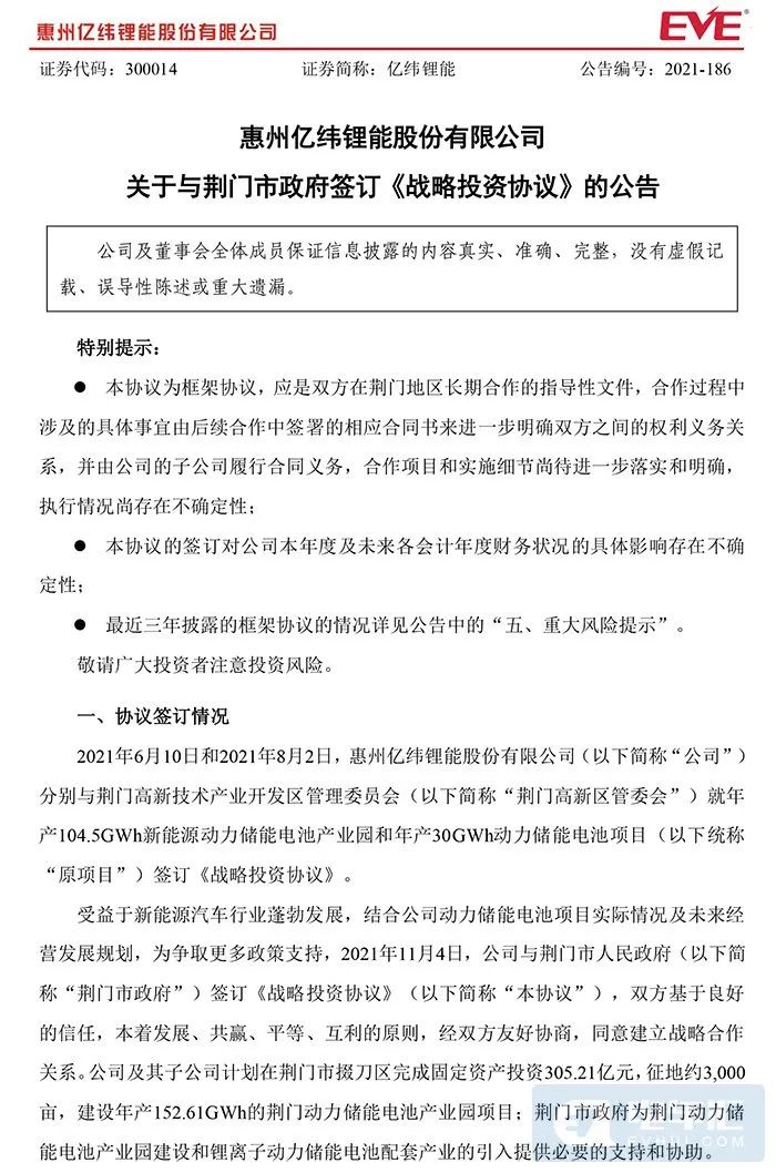
11月4日,亿纬锂能发布公告称,公司与荆门市人民政府签订《战略投资协议》,同意建立战略合作关系。计划在荆门市掇刀区完成固定资产投资305.21亿元,征地约3,000亩,建设年产152.61GWh的荆门动力储能电池产业园项目;荆门市政府为荆门动力储能电池产业园建设和锂离子动力储能电池配套产业的引入提供必要的支持和协助。
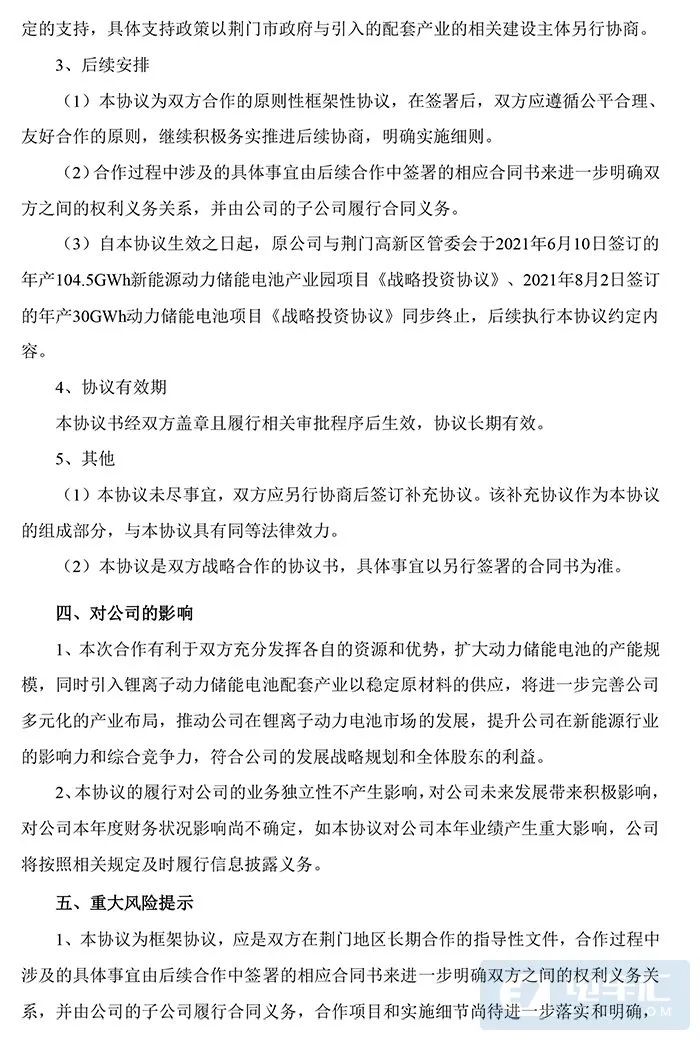
与此同时,今年6月10日和8月2日,亿纬锂能分别与荆门高新技术产业开发区管理委员会签订的年产104.5GWh新能源动力储能电池产业园和年产30GWh动力储能电池项目终止,电池投资项目以最新协议为准。也就是说,三个月时间里,亿纬锂能计划在荆门投资建设的电池产能增加了近20GWh。
亿纬锂能于2017年9月成立全资子公司荆门亿纬创能锂电池有限公司,该公司位于荆门高新区·掇刀区高新路89号,注册资本为20.23亿元。
为鼓励和支持荆门动力储能电池产业园的建设和发展,应亿纬锂能诉求,荆门市政府同意对于荆门动力储能电池产业园新建项目给予具有竞争力的支持政策,具体支持政策以荆门高新区管委会与实施项目建设主体签署的投资协议为准,但原则上未经亿纬锂能同意,荆门市政府提供的支持政策不劣于协议的约定。对于公司在荆门引入锂离子动力储能电池配套产业,荆门市政府同意给予一定的支持,具体支持政策以荆门市政府与引入的配套产业的相关建设主体另行协商。
亿纬锂能表示,本次合作有利于双方充分发挥各自的资源和优势,扩大动力储能电池的产能规模,同时引入锂离子动力储能电池配套产业以稳定原材料的供应,将进一步完善公司多元化的产业布局,推动公司在锂离子动力电池市场的发展,提升公司在新能源行业的影响力和综合竞争力。
公告原文如下:



