来源 :Ofweek维科网2022-05-18

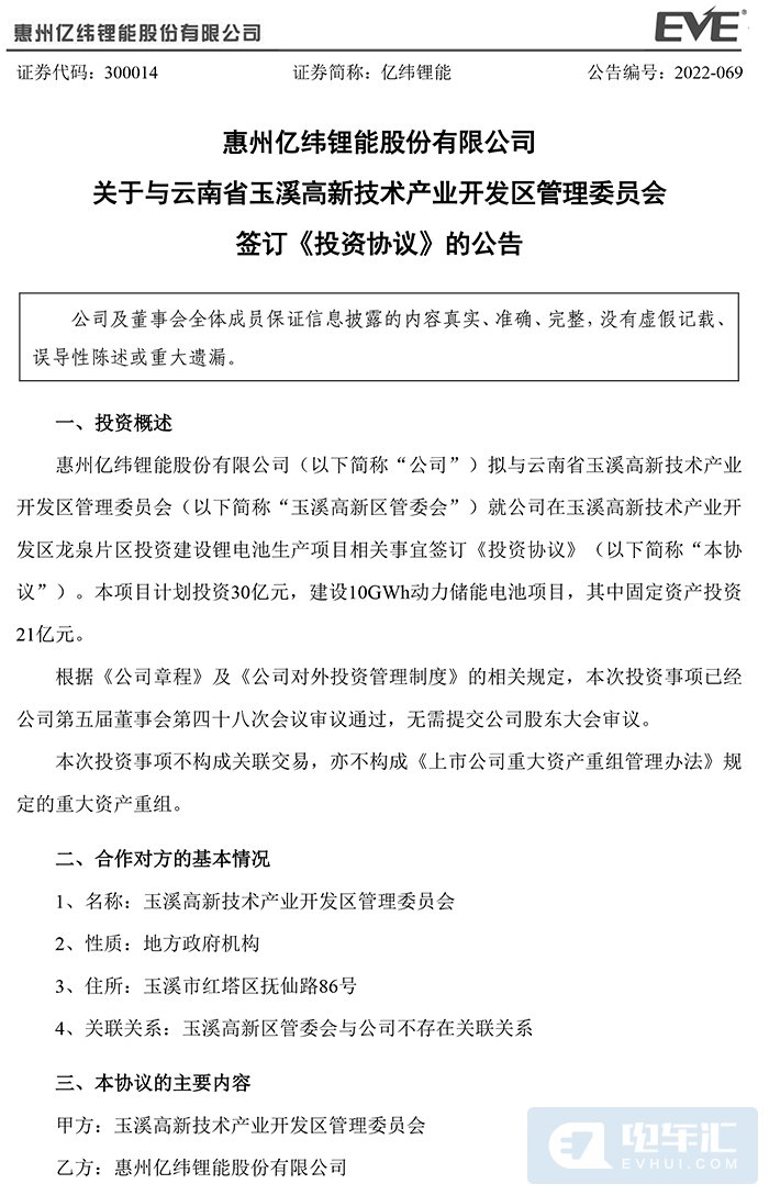
电车汇消息:5月17日,亿纬锂能发布关于与云南省玉溪高新技术产业开发区管理委员会签订《投资协议》的公告。公司计划投资30亿元,建设10GWh动力储能电池项目,其中固定资产投资21亿元。
关于投资的目的和影响,公告显示,本次合作有利于各方充分发挥各自的资源和优势,更好抓住动力储能电池的市场机遇,进一步扩大产能规模,优化公司产业结构,推动公司在锂离子动力电池市场的发展,提升公司在新能源行业的影响力和综合竞争力,符合公司的发展战略规划和全体股东的利益。同时,本次投资对公司的业务独立性不产生影响,对公司未来发展带来积极影响,对公司本年度财务状况影响尚不确定,如本协议对公司本年业绩产生重大影响,公司将按照相关规定及时履行信息披露义务。
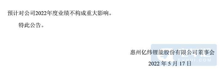
公告显示,本次投资项目用地的土地使用权需通过招拍挂方式取得,土地使用权能否取得和取得时间存在不确定性。投资项目投入建设后,受宏观经济、行业政策、市场环境变化等因素的影响,本次投资可能存在如未能按期建设完成、未能达到预期收益的风险,预计对公司2022年度业绩不构成重大影响。
公告原文如下:



