chaguwang.cn-查股网.中国
查股网.CN
华谊兄弟(300027)内幕信息消息披露
 
个股最新内幕信息查询:    
 

马云清仓、创始人限高、市值蒸发840亿:华谊兄弟上演“楼塌”剧本

http://www.chaguwang.cn  2026-01-08  华谊兄弟内幕信息

来源 :家族企业杂志CFBR2026-01-08

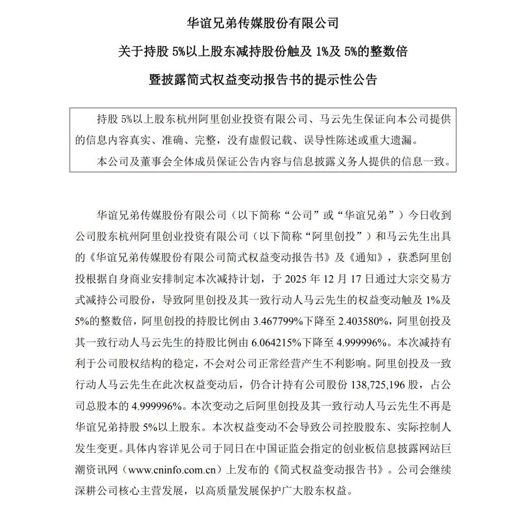
  2025 年最后一天,华谊兄弟给资本市场递上一张“年终总结”:王中军(王忠军)名下 1.54 亿股被法院摆上货架,6 位神秘买家分食了华谊兄弟 5.55% 股权。

  就在不久前的2025年12月17日,马云把一笔华谊兄弟股票甩卖出手,持股精准降到4.999996%,刚好比“5%”那条红线低0.000004%——像用游标卡尺量过,冷静又体面。当月,王中军两次收到“限制高消费”通知。

  当年900亿市值的“中国影视娱乐第一股”,如今缩水到62亿,蒸发掉的近840亿,足够把北京国贸三期买下来再送一座环球影城。

  华谊兄弟公告

  从贺岁之王到千亩空城:20座电影小镇的烂尾童话

  1997年,《甲方乙方》点燃中国电影贺岁档,华谊兄弟凭冯小刚这张王牌一路开挂:《没完没了》《大腕》《手机》《集结号》……1998年到2010年,华谊兄弟12部影片11次闯进年度前三,6夺年度票房冠军,把“冯氏喜剧”变成印钞机。

  2009年,华谊兄弟携马云、江南春、鲁伟鼎等大咖股东登陆创业板,市值飙破百亿元,稳坐民营电影头把交椅。但不久后,王中军便喊出“去电影化”,理由是:票房波动大,利润薄。

  于是,华谊兄弟的影视利润被拿来喂养三大新板块:影视娱乐、品牌授权及实景娱乐、互联网+娱乐。它提出了宏大的蓝图:三年内在全国落成20座电影小镇,对标迪士尼;19亿元举牌英雄互娱,抢占“影游联动”风口;同步参股多家游戏与互联网公司。2015年,华谊兄弟市值一度逼近900亿元,王中军对外表示,未来“华谊系”要做到 3000 亿市值。

  然而,华谊电影IP缺乏持续生命力,苏州电影世界二次消费寥寥;各地文旅项目遭遇地产降温暴击,客流骤减、现金回流缓慢;2025年上半年实景娱乐营收归零;英雄互娱多次上市未果,华谊以3.36亿元清仓,账面浮亏7亿元。

  与此同时,华谊兄弟电影主业也被稀释,爆款缺席,连续七年累积亏损超80亿元。公司股价也从最高90元跌至2.2元。抵押、冻结、司法拍卖接踵而至,王氏兄弟如今80%以上持股被冻结。

  明星散、IP冷、现金流断:家族企业“三合一”毒咖啡

  很多人把华谊兄弟的坠落归结为“影视寒冬”,但真正致命的,是家族企业最容易上瘾的“三合一”毒咖啡:

  1.把公司当家族提款机——35亿苏州“中国迪士尼”项目,本质是把电影IP当房地产卖,现金流如果跑不通,这种高持股重资产投资就会变成“赌徒式”投资;

  2.把资本当终身保险柜——马云、虞锋、江南春等豪华天团2015年携15亿定增入场,可如今马云仅仅用一纸公告就可以火速撤退;

  3.把明星当永续护城河——华谊兄弟巅峰时签下半个娱乐圈,却忘了明星是“流动资产”,护城河蒸发,就是一条娱乐圈热搜的事儿。

  当三条“护城河”一起断流,资本用脚投票,比任何影评都毒舌。

  楼塌了,砖头还在:一堂价值千亿的必修课

  王氏兄弟二人如今把战场搬进抖音:王中磊(王忠磊)6.4万粉丝,讲“电影老兵”情怀;夫人王晓蓉6.1万粉丝,开始给中产“种草”。更轻、更快、更便宜的短剧厂牌“华谊兄弟火剧”已经上线,AI影视、网剧、网络电影全线铺开——这家曾经定义“大片”的公司也开始卷3分钟竖屏爽剧。

  楼塌了,砖头还在;股东走了,股票还在。

  一部贺岁片写就的起点,最终因盲目扩张、IP透支、现金流断裂而急转直下,把“中国迪士尼”的雄心,变成一堂价值千亿的家族企业风险管理公开课。 

查股网为非盈利性网站 本页为转载如有版权问题请联系 767871486@qq.comQQ:767871486
Copyright 2007-2025
www.chaguwang.cn 查股网