chaguwang.cn-查股网.中国
查股网.CN
华谊兄弟(300027)内幕信息消息披露
 
个股最新内幕信息查询:    
 

华谊兄弟千万资产被强制拍卖,股价暴跌

http://www.chaguwang.cn  2026-04-05  华谊兄弟内幕信息

来源 :首席财经观察2026-04-05

  这一天还是来了。

  “屋漏偏逢连夜雨,船迟又遇打头风。”用这句话来形容当下的华谊兄弟,再贴切不过。

  就在其接连发布退市风险警示、债务逾期、账户冻结等一系列坏消息之后,一则关于控股股东王忠磊1130万股股份将被司法拍卖的公告,再次将这家昔日的“中国影视娱乐第一股”推至风口浪尖。

  而更令人唏嘘的是,此次股份拍卖并非孤立事件。从王忠军超2亿股被拍卖,到兄弟二人持股比例跌破10%、如今即将跌破8%,华谊兄弟的控制权根基正在被一层层掏空。

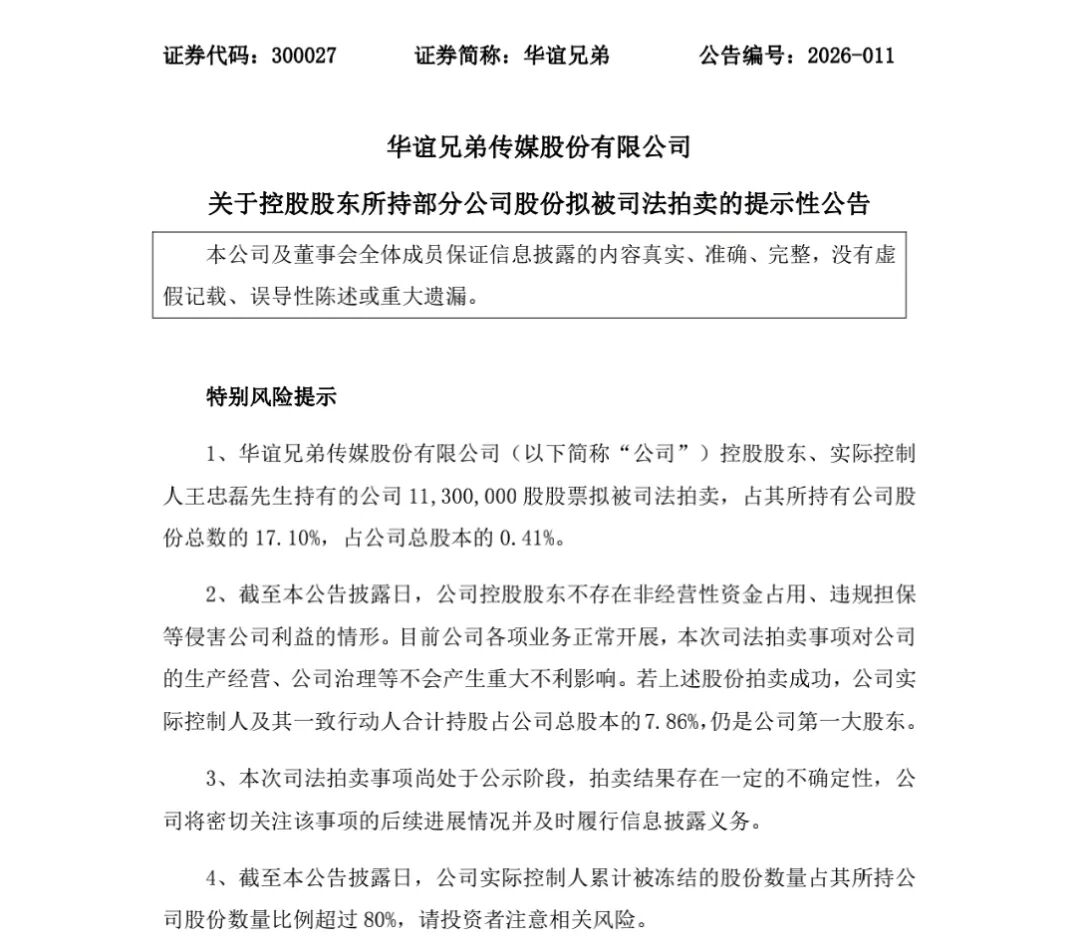
  华谊兄弟王忠磊1130万股股票将被拍卖

  近日,华谊兄弟传媒股份有限公司发布公告,公司控股股东、实际控制人之一王忠磊持有的1130万股股份将被司法拍卖。这部分股份占王忠磊所持公司股份总数的17.10%,占公司总股本的0.41%。

  图源:华谊兄弟公告

  本次拍卖的处置机构为江苏省苏州市中级人民法院,申请执行人为民生银行苏州分行,案由为一桩金融借款合同纠纷。

  根据公告披露的拍卖安排,该拍卖将于5月4日至5月10日期间,在京东网络司法拍卖平台分六批次进行。首批次拍卖180万股,于5月4日上午10时起拍,后续五批次各拍卖190万股,分别于5月5日至5月9日的同一时间依次起拍。被拍卖股份的起拍价从241万元至254万元不等,对应锚定股价为1.337元/股。

  就在上述拍卖公告发布的同日,华谊兄弟在二级市场遭遇了明显下跌。

  4月3日,华谊兄弟股价下跌3.25%,收盘于1.49元,当日盘中最低触及1.47元。

  图源:同花顺

  从更长期的走势来看,华谊兄弟今年以来的股价持续走低。相较于2015年32.13元的历史峰值,目前华谊兄弟的股价已经缩水超过90%。

  股价的持续走低,暴露了华谊兄弟如今面临的危急现状,也折射出市场对其信心的不断告罄。

  作为公司的创始人,王氏兄弟自身的处境同样岌岌可危。

  截至公告披露日,王忠军与王忠磊作为一致行动人,合计持有华谊兄弟股份2.293亿股,占公司总股本的8.26%,二人所持股份累计被冻结比例均达到了100%。

  图源:华谊兄弟公告

  对于本次王忠磊1130万股的司法拍卖,华谊兄弟在公告中表示,该事项不会导致公司实际控制权变更,对公司生产经营无重大不利影响。

  公告指出,若上述股份拍卖成功,实际控制人及其一致行动人合计持股占公司总股本的比例将从8.26%降至7.86%,但仍为公司第一大股东。

  不过,由于第一大股东持股比例已降至8%以下,公司同时提示了可能存在控制权不稳定的风险。

  公告还特别说明,公司第二大股东没有在公司担任董事,对董事会决策和实际经营不会造成实质性影响。

  这一说明在一定程度上缓冲了市场对于控制权争夺的担忧,但并未完全消除投资者对治理结构长期稳定性的疑虑。

  值得一提的是,此次拍卖并非王氏兄弟首次面临股权被处置的情形。

  在此之前,王忠军所持约1.54亿股股份就已经于今年1月23日完成司法拍卖过户,其个人持股比例由11.43%降至5.88%,与王忠磊合计持股比例由13.81%降至8.26%。

  紧接着,3月9日至10日,王忠军另有7000万股股份被司法拍卖,占其当时持股比例的42.89%。

  综合历次公开信息,截至目前,王氏兄弟已经确认完成过户的累计司法拍卖股份合计约为2.26157亿股。其中,王忠军累计被拍卖2.26亿股,王忠磊累计被拍卖15.7万股。

  目前,王忠磊本次新公告的1130万股还没有进入实际拍卖环节。如果后续顺利成交,其累计被拍卖数量将进一步上升。

  从2025年10月王忠磊被拍卖15.7万股开始,到2026年1月王忠军超1.5亿股过户,再到3月王忠军7000万股上架,直至此次王忠磊1130万股被安排于5月拍卖,王氏兄弟的持股已经出呈现持续、不可逆的稀释趋势。

  连续的司法拍卖动作,构成了王氏兄弟持股被系统性稀释的清晰轨迹。而每一次拍卖都使得二人对上市公司的控制力进一步减弱。

  本次拍卖若成功,王氏兄弟合计持股比例将首次跌破8%关口。

  总的来说,华谊兄弟以及王氏兄弟正在不可避免地走向衰落。

  持续亏损的华谊兄弟,离退市越来越近

  如果说股权拍卖是王氏兄弟个人财务困境的直接映射,那么华谊兄弟自身的经营状况则构成了更为深层的危机诠释。

  在宣告拍卖王忠磊股份之前,华谊兄弟还发布公告称,截至2026年4月1日,其在银行等金融机构的逾期债务合计为5639.90万元,超过2024年经审计净资产的10%,同时有34个银行账户被冻结。

  图源:华谊兄弟公告

  在公告中,华谊兄弟解释称,受经济形势影响,部分回款资金未能如约到位,造成暂时性流动资金紧张,使得其阶段性出现个别债务未能如期偿还的情形。

  目前,华谊兄弟正与金融机构积极协商续贷,同时持续整合优化现有资源配置和资产结构,逐步退出和处置与主营业务整合度低、与公司产业链协同度薄弱的资产。

  然而,从逾期债务规模自2025年12月的5250万元上升至2026年4月的5639.90万元这一变化来看,华谊兄弟的资金困局尚未出现实质性缓解。

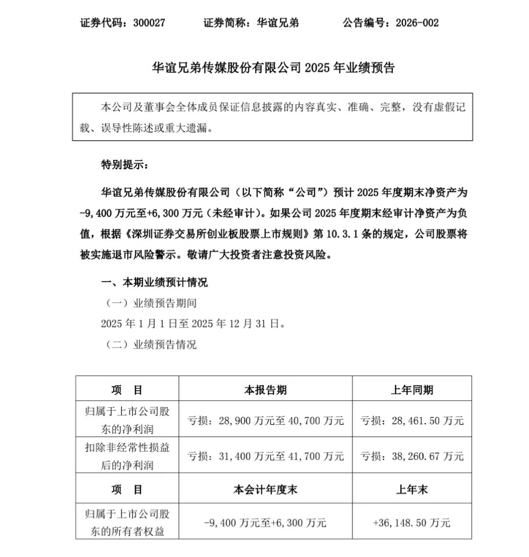
  在业绩层面,华谊兄弟预计2025年度净亏损约为2.89亿元至4.07亿元,扣非净亏损约为3.14亿元至4.17亿元。

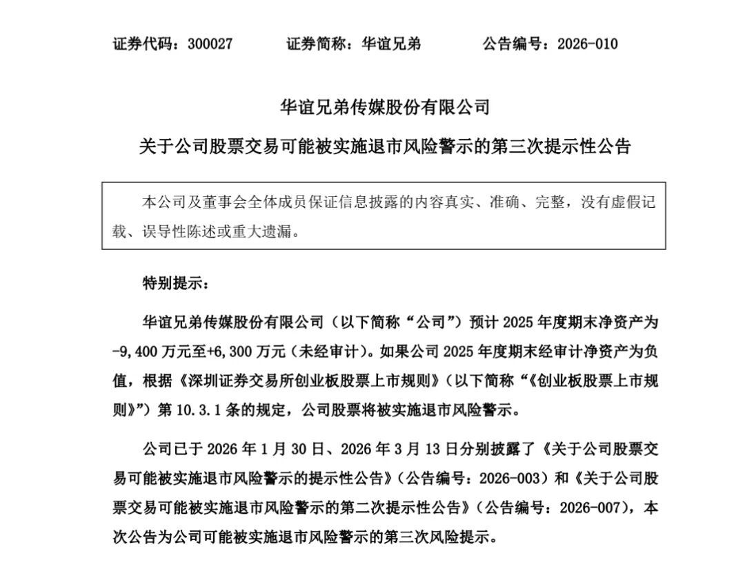
  自2018年以来,华谊兄弟已经连续多年处于亏损状态,累计亏损额超过80亿元。经初步测算,其预计2025年度期末净资产为负9400万元至6300万元。

  图源:华谊兄弟公告

  这一数字正处于盈亏的分界线上。如果2025年度经审计的期末净资产最终落为负值,根据《深圳证券交易所创业板股票上市规则》第10.3.1条的规定,华谊兄弟股票将在2025年年度报告披露后被实施退市风险警示。

  这意味着,其股票简称前将被冠以“ST”字样,投资者门槛和交易规则将发生变化,公司的融资能力和市场形象也将受到进一步冲击。

  如今,华谊兄弟已经分别于2026年1月30日、3月13日、4月3日三次发布可能被实施退市风险警示的提示性公告,频率之密集,反映出管理层对这一风险的紧迫感。

  图源:华谊兄弟公告

  据相关消息,2025年年度报告预计于2026年4月29日披露,最终财务数据以经审计的正式报告为准。

  届时,华谊兄弟究竟是惊险越过净资产为正的及格线,还是正式触发退市风险警示,将成为决定公司下一阶段命运的关键节点。

  股权拍卖、债务逾期、退市风险警示,这一系列负面信息共同勾勒出华谊兄弟当前所处的深沉困境。

  王氏兄弟从创业之初的意气风发,到如今股权几乎被司法程序蚕食殆尽;华谊兄弟从“中国影视娱乐第一股”的荣耀,到市值蒸发超过九成、站在退市边缘的凄凉。这中间有行业周期的起伏,有战略决策的失误,也有资本杠杆的双刃效应。

  而即将到来的5月拍卖,不过是一系列危机的又一个注脚。

  只是如今,一切都还悬而未决。对于旁观者而言,华谊兄弟的故事远未结束,但它已经不再仅仅是一个关于电影和明星的故事,而是一个关于债务、股权和规则的商业纪实。

  至于最后华谊兄弟和王氏兄弟到底会通向一个什么结局,所有人都在屏息以待。

有问题请联系 767871486@qq.com 商务合作广告联系 QQ:767871486
Copyright 2007-2026
www.chaguwang.cn 查股网