“不务主业,主业反而突然有了起色。”
那个千禧年的冬天,在无锡橡胶厂的会议室里,副厂长包志方和其他四名自然人出资成立了无锡市宝通带业有限公司(宝通科技(300031.SZ)以下简称“宝通”或“公司”)。
公司是一家从事各类高强力橡胶输送带研发、生产和销售的企业,产品广泛用于钢铁、水泥、港口、电力、矿业等行业的物料输送。
2009年,成立仅九年的宝通成功闯关创业板IPO,成为橡胶输送行业首家上市企业。

(来源:公司年报)
2015年6月,宝通带业更名宝通科技,并开始业务转型,通过募资并购,进军移动游戏业务。
手游业务给公司的营收带来快速的增长,公司宣称以“工业互联网+移动互联网“双轮驱动的主业为格局。

在移动游戏业务的加持下,公司在市值风云“吾股大数据”排名中也是逐年上升。

(来源:市值风云APP)
一、传统业务遭遇瓶颈,并购手游公司
上市前几年公司营收较为稳定,徘徊在5个亿左右。
2014年,受上游橡胶价格的影响,以及下游煤矿、港口等行业客户的影响,项目进度被延缓,公司营收显著下降10%。
2015年起,公司共花费约20亿对广州易幻网络科技有限公司(以下简称“易幻网络”)进行几轮的股份收购,最终持有易幻网络100%股份,产生了12.3亿的商誉。
同时,易幻网络原控股股东樟树市牛曼投资管理中心(有限合伙)(以下简称“牛曼投资”)认购宝通科技增发的0.67亿股,成为宝通的第二大股东。
通过对手游业务的布局,2015年起公司的营收实现跨越式增长。2016年营收翻了三倍,之后保持15.8%的年化增长率。

(来源:Choice数据)
2016-2019年公司手游业务毛利率均超60%。
2020年手游毛利率为46%,是因为执行新收入准则,将游戏金流渠道费4亿元调整至营业成本所致。若扣除金流渠道费影响,2020年公司手游业务毛利率达到历史最高点74%。

(来源:公司年报)
公司传统业务毛利率约为30%。综合手游业务,公司总体毛利率约为54%。
公司总体营业利润率和扣非净利率较为稳定。2020年公司营业利润率为19.8%,扣非净利率为16.2%。

(来源:Choice数据)
二、易幻网络利润下滑,商誉仍未减值
那么作为公司手游业务的经营主体,易幻网络的利润增长情况如何呢?

(来源:易幻网络公司官网)
2016-2019年,公司手游业务收入占比均超60%,易幻网络净利润占公司总净利润比例一度接近90%,手游业务成为公司的主要利润来源。
易幻网络16-18年业绩承诺6.2亿,实际完成6.3亿。
踩线完成业绩承诺后,易幻网络营收出现明显下滑。
2019、2020年营收分别为13.6亿和10.7亿;净利分别为2.5、2.1亿。
2021年半年报营收和净利润分别为5亿和1.2亿,相比上年同期均出现下滑。

(来源:Choice数据)
手机游戏更新迭代周期短。易幻网络营收和利润下滑,自然需要加大研发,开发更时尚新潮的手游产品。
2020年易幻网络研发投入0.4亿,同比大幅增长85%,但是研发投入依旧远低于同行头部公司,仅排在第20位。

(来源:易观分析)
另外根据App Annie对中国APP厂商出海收入的统计:
2018年,易幻网络位列中国厂商出海收入排行榜第9名;
2019年,易幻网络位列中国厂商出海收入排行榜第22名;
2020年,易幻网络位列中国厂商出海收入排行榜第29名。

(来源:APP ANNIE)
营收和利润的下滑,使得商誉减值的风险也渐渐显现。
根据2018年资产评估公司对易幻网络的商誉减值测试分析,2020、2021、2022年的预期净利润应达到2.7亿、2.85亿、2.96亿。

(来源:公司公告)
对比之下,2020年易幻网络净利润仅为2.1亿;2021年中报净利润更是同比下滑13%,仅为1.2亿。
公司“及时且多次”进行了商誉减值测试调整,也因此收到了监管机构的问询函。

(来源:问询函回复公告)
在问询函回复公告中,公司强调手游营业利润率的上升,并且表示易幻网络净资产规模持续变大,风险持续降低。

(来源:问询函回复公告)
但让风云君感到奇怪的是:在2019和2020年易幻网络营业收入连年下滑的情况下,公司还于2020年商誉减值测试调整中调高了预测期营业收入增长率。
商誉参数的调整,就像是公司在努力遮掩商誉这个潜在的风险。

三、减持套现,易幻网络原股东跑路
就在上市公司遮遮掩掩、挖空心思“欺上瞒下”的时候,易幻网络的原股东,却早已潇洒跑路。
2016年,易幻网络原控股股东牛曼投资认购宝通科技增发的0.67亿股,成为宝通的第二大股东,持股比例达16.98%。

(来源:公司公告)
三年的限售期过后,牛曼投资迅速减持。
2019年6月5日至2020年3月17日,牛曼投资累计减持0.48亿股,持股比例降至5%。
并且牛曼投资于2021年3月协议解散。
完美套现之后,易幻网络前法人、牛曼投资的实控人蓝水生于2018年5月成立了北京易控智驾科技有限公司。
宝通的实控人包志方也任易控智驾的董事,个人持股达11%。

(来源:Choice数据)
2012年成立的易幻网络,7年时间完美套现,另起山头,风云君不禁热泪盈眶,满心羡慕。

四、传统输送带业务再度开花
手游业务利润下滑,那么,公司的传统业务如何呢?
输送带行业上游主要原材料有橡胶、帆布和钢丝绳,下游客户包括钢铁、水泥、港口、电力、矿业和煤炭等行业。
上游橡胶价格和下游各行业的景气程度直接影响着输送带行业公司的发展。

(来源:券商研报)
2011-2017年,公司的橡胶输送带业务维持在5个亿上下。
2017年之后,公司的传统业务也实现快速增长。
2020年,公司的传统业务营收达11亿,三年增长近一倍;净利达1.4亿。

(来源:Choice数据)
与此同时,输送带的龙头企业双箭股份(002381.SZ)和三维股份(603033.SH)的营收均快速上涨。

(来源:Choice数据)
根据头豹研究院数据,2016至2020年中国工业散货物料智能输送行业的市场规模由4.4亿元增长至42.5亿元,行业需求旺盛。
工业散货物料智能输送的市场包含了矿山、港口、钢铁、以及其他共四大类应用场景。
需求的上涨、行业的兴荣,让公司的传统业务再度开花。
宝通科技输送带业务的利润率在行业中也是相对较高的。2019、2020年毛利率分别为36%、33%。

(来源:Choice数据)
五、公司现金流较为稳定
传统业务的再度开花,让公司立马加大力度投入生产。
2019、2020年,公司大幅提升购建固定资产所支付的金额。主要是因为全资子公司无锡百年通工业输送有限公司(以下简称“百年通”)购入土地使用权和进行工程建设。
百年通是公司输送带业务的主要经营实体,2020年创造了1.3亿的净利润。

(来源:Choice数据)
公司的经营活动现金流总体保持正向流入,自由现金流也基本为正。
2016年转型手游后,公司的收现比和净现比平均约有90%,回款能力较好。
手游业务中,公司的主要应收账款的欠款方为苹果(APPL.O)和谷歌(GOOG.O)。
传统业务的应收账款欠款方主要为大型国企如中国神华(601088.SH)。

(来源:Choice数据)
六、并购投资,负债率稳定
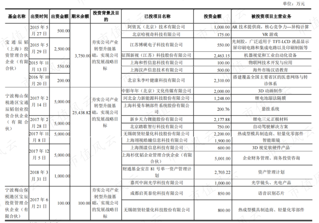
除了对易幻网络的并购,公司还进行了手游业务的拓展和产业投资。
参股子公司海南高图网络科技有限公司成立第二年实现盈利。
控股子公司成都聚获网络科技有限公司首款自研新游《终末阵线:伊诺贝塔》也已在测试阶段。
2017年起公司通过并购基金进行产业投资。
截至2019年9月30日,公司产业并购基金投资余额约3亿元,占公司2019年9月末合并报表归属于母公司净资产的11.5%。
公司对外进行了AR、VR、物联网、自动驾驶、3D视觉、光刻胶等多个产业的投资布局。部分产业投资的公司已获得下一轮融资。

(来源:公司年报)
买买买,投投投,公司的负债率因此也有所上升:从12%上升至34%,扣除商誉后的资产负债率约为49%。
2016-2019年公司有息资产比率上升至18%,主要是通过银行的长期和短期借款进行股权转让款的支付以及并购项目的融资。
公司的杠杆率还是比较低的。

(来源:Choice数据)
七、实控人减持,喊话员工增持并承诺兜底
距离牛曼投资减持的日子已经过去一年半,实控人包志方在2021年6月也进行了两次减持,共减持了731万股,约1.84%的股份,减持均价16.8元每股。
减持虽然不是特别多,但是背后的操作却很骚气。

2021年7月28日,就在减持后的一个月,包志方发出员工增持公司股票的倡议,并承诺兜底。

(来源:公司公告)
最终有33位员工增持,累计增持公司股票数量为113.7万股,增持均价为14.2元每股。
增持总额仅1614万,相较于包志刚套现的1.2亿,相差甚远。
不过话说回来,宝通员工投资股市有人“兜底”,想想就挺爽。
就是不知道员工亏损了,会不会真去找老板“索赔”。

结语
长期从事传统业务的宝通,进行并购转型、产业投资,一副不务正业的样子。
不务主业,主业反而突然有了起色。
手游更新迭代速度快,宝通作为传统企业,进行手游业务布局面临巨大挑战。
公司目前杠杆率较低,盈利情况和现金流尚可,但是并购带来的商誉减值风险,公司始终遮遮掩掩。