chaguwang.cn-查股网.中国
查股网.CN
九洲集团(300040)内幕信息消息披露
 
个股最新内幕信息查询:    
 

九洲集团20MW分散式风电项目获得核准

http://www.chaguwang.cn  2024-08-07  九洲集团内幕信息

来源 :北极星电力网2024-08-07

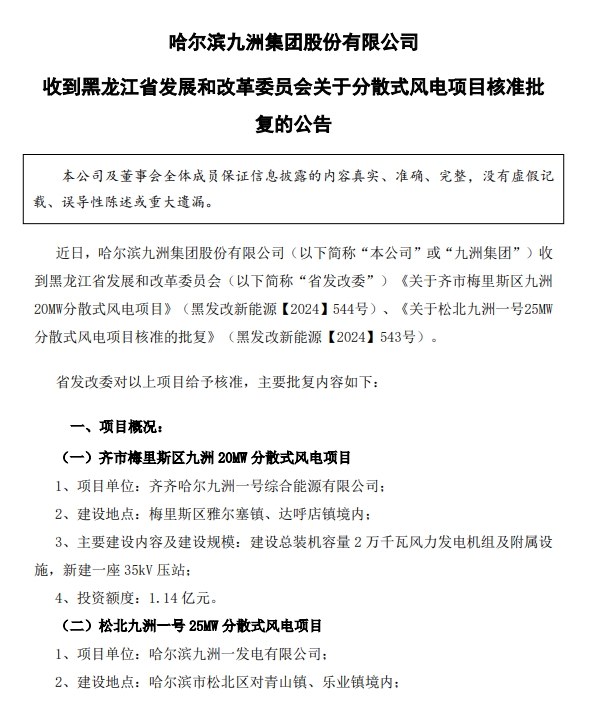
  近日,哈尔滨九洲集团股份有限公司(以下简称“本公司”或“九洲集团”)收到黑龙江省发展和改革委员会(以下简称“省发改委”)《关于齐市梅里斯区九洲 20MW分散式风电项目》(黑发改新能源【2024】544号)、《关于松北九洲一号25MW 分散式风电项目核准的批复》(黑发改新能源【2024】543号)。省发改委对以上项目给予核准,主要批复内容如下:

  

  

有问题请联系 767871486@qq.com 商务合作广告联系 QQ:767871486
www.chaguwang.cn 查股网