chaguwang.cn-查股网.中国
查股网.CN
东方财富(300059)内幕信息消息披露
 
个股最新内幕信息查询:    
 

东方财富副总经理程磊减持套现5499万元,超年薪18倍

http://www.chaguwang.cn  2026-03-05  东方财富内幕信息

来源 :南方都市报2026-03-05

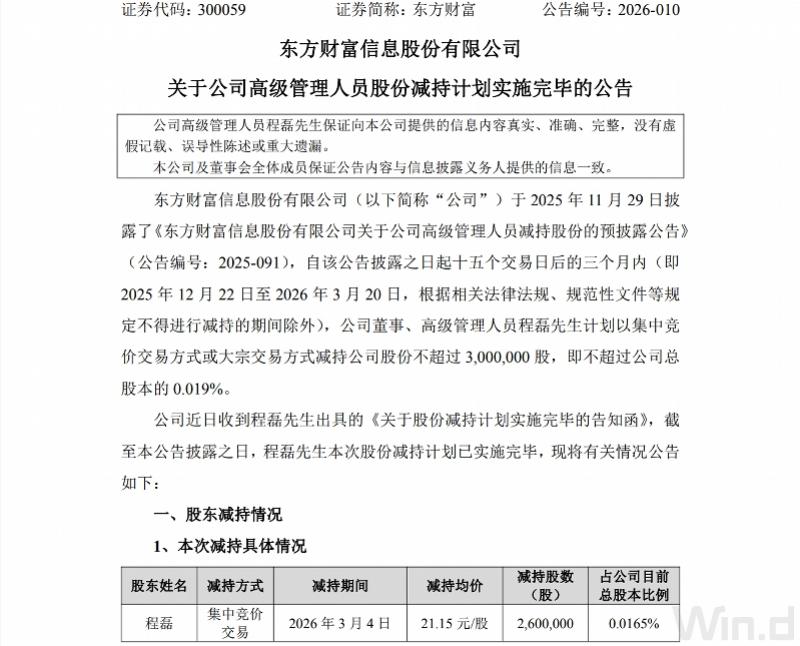
  3月4日晚,东方财富(300059.SH)发布高管减持计划实施完毕的公告,根据公告,公司董事、高级管理人员程磊于3月4日以集中竞价的方式,减持公司股票260万股,占公司目前总股本比例为0.0165%,减持均价为21.15元/股。

  来源:东方财富

  以此计算,程磊此次减持共套现约5499万元。公告进一步指出,本次减持过后,程磊合计持股比例为0.1062%,其中无限售条件股份0.0142%,有限售条件股份0.0920%。

  据东方财富此前披露,程磊,1977年2月出生,现任公司董事、副总经理、研发中心总监。此前,程磊曾任上海美宁计算机网络有限公司技术部开发组成员、项目经理,环球外汇网副总经理兼技术总监。

  根据东方财富2024年年报,程磊2024年的薪酬为291.72万元,相对上年增加29.88万元。南都·湾财社记者粗略计算可知,此次减持程磊的收益相当于其2024年年薪的18倍以上。

  事实上,2025年11月,东方财富就已对程磊此次减持计划进行了预披露。彼时的公告显示,2025年12月22日至2026年3月20日,程磊、黄建海、杨浩三名高管计划减持。

  截至2026年1月6日,黄建海、杨浩减持计划已完成。其中,黄建海减持21.87万股,减持均价23.57元/股;杨浩减持13.12万股,减持均价23.86元/股。以此计算,两人合计套现约828.5万元。

  东方财富实控人其实的持股动向也接连引发外界关注。

  2月26日盘后,东方财富发布公告称,公司接到控股股东、实际控制人其实先生通知,为支持教育事业发展,促进人才培养及科技创新,其实先生计划向上海交通大学教育发展基金会捐赠其持有的公司2000万股无限售流通股,占公司总股本的0.13%,捐赠后,其实的持股比例将降至19.25%。以东方财富当前21.09元/股的单价计算,该笔捐赠市值约为4.22亿元。

  梳理东方财富公告可知,其实近期并未减持公司股份,但其一致行动人(父亲沈友根和妻子陆丽丽)曾在2025年先后抛出减持计划。

  2025年7月18日晚,东方财富公告称沈友根计划通过询价转让方式转让股份15880万股,占公司总股本的比例为1.00%。7月24日,东方财富再度公告称,此次询价转让已实施完毕,询价转让价格为21.66元/股。以此计算,沈友根7月就已套现约34.39亿元。

  2个月后的2025年9月30日晚间,东方财富再度公告称,股东陆丽丽、沈友根拟通过询价转让方式转让2.38亿股股份,占公司总股本的1.50%。转让原因为个人资金需求。2025年10月17日晚,该次股价转让完成,转让价格为24.4元/股。据此计算,陆丽丽、沈友根本次询价转让合计套现超58亿元。

查股网为非盈利性网站 本页为转载如有版权问题请联系 767871486@qq.comQQ:767871486
Copyright 2007-2025
www.chaguwang.cn 查股网