来源 :中新经纬2021-09-08
7日盘后,深交所对奥克股份下发了《关注函》,要求公司就6日披露拟以5948.66万元的价格将持有的参股公司上海东硕环保科技股份有限公司(以下简称“东硕环保”)37%股权转让给控股股东奥克控股集团股份公司(以下简称“奥克集团”)事项作出多项说明。
《关注函》显示,东硕环保37%股权系奥克股份于2015年8月以1.3亿元的价格向奥克集团收购取得,本次出售价格明显低于前期收购价格。深交所要求公司说明本次出售的价格明显低于收购价格的原因及合理性,以及出售价格的公允性等。
按照此次5948.66万元拟出让价格计算,这笔交易奥克股份打了个4.5折。
剥离不符合“十四五”发展规划业务奥克股份股价大涨
6日盘后,奥克股份发布公告表示,为进一步聚焦环氧乙烷衍生精细化工产品和环氧乙烷与二氧化碳衍生的碳酸乙烯酯以及新能源溶剂等绿色低碳产业,努力将公司建成世界一流的环氧衍生绿色低碳精细化工和新能源新材料的制造商,公司决定剥离不符合“十四五”发展规划的工业废水处理方面的环保业务。
该不符合“十四五”发展规划的工业废水处理方面的环保业务就是上述公司6年前收购现拟转让的东硕环保。交易完成后,公司将不再持有东硕环保股权。
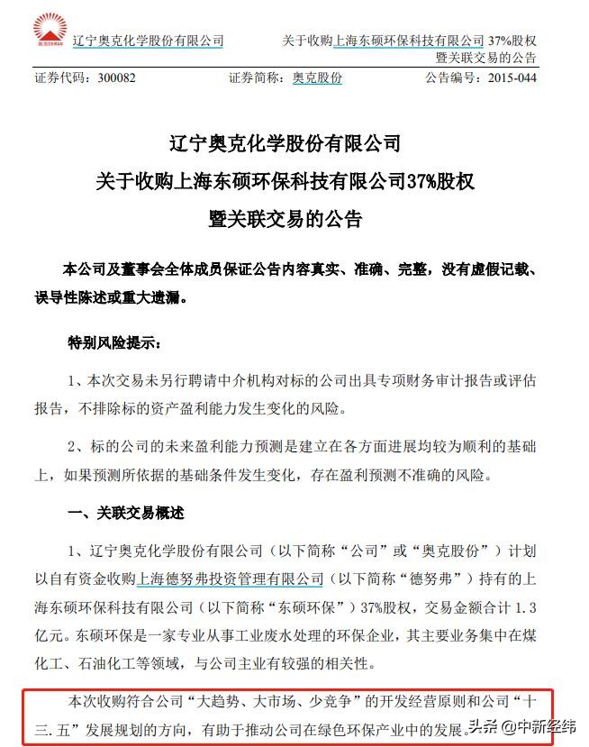
奥克股份曾在6年前的公告中披露,东硕环保是一家专业从事工业废水处理的环保企业,其主要业务集中在煤化工、石油化工等领域,与公司主业有较强的相关性。本次收购符合公司“大趋势、大市场、少竞争”的开发经营原则和公司“十三五”发展规划的方向,有助于推动公司在绿色环保产业中的发展。
6年前收购公告来源:深交所公告
7日,奥克股份股价一路上涨,午盘前封死涨停,涨幅20%,股价报19.97元,总市值135.8亿元。
2021年半年报显示,奥克股份营业收入31.16亿元,调整后同比增长32.35%;归属于上市公司股东的净利润0.83亿元,调整后同比减少40.99%。
营收逐年下降,东硕环保新三板退市已近一年
据Wind数据显示,从2015年奥克股份收购东硕环保股权开始,这家新三板企业的营收就处于逐年下跌的趋势,仅在2019年小幅反弹。到了2020年,公司仅营收逾7000万元,公司也在这一年走向了退市。
来源:Wind
奥克股份在2020年10月19日晚间公告,参股公司东硕环保在全国中小企业股份转让系统终止挂牌,该事项有利于东硕环保降低运营成本,不会影响其正常业务的开展。