chaguwang.cn-查股网.中国
查股网.CN
金通灵(300091)内幕信息消息披露
 
个股最新内幕信息查询:    
 

金通灵财务造假余波未了!华西、光大、国海3家券商将站上被告席

http://www.chaguwang.cn  2024-12-22  金通灵内幕信息

来源 :深蓝财经2024-12-22

  专注于离心风机领域的企业金通灵(300091.SZ),曾因连续6年财务造假事件引发市场关注,如今又被投资者告上了法庭。

  12月16日,金通灵公告称,收到10名投资者与公司证券虚假陈述责任纠纷一案的《民事裁定书》。证威律师事务所律师谢保平认为:“金通灵造假情节严重,且持续时间长,性质恶劣,股民索赔胜诉概率较大。”

  12月20日,中证中小投资者服务中心(以下简称“投资者服务中心”)发布公告称,拟公开征集50名以上(含50名)投资者授权委托,申请参加金通灵普通代表人诉讼案,并申请将此案转换特别代表人诉讼。

  值得一提的是,连同金通灵及高管一起被起诉的,还有三家券商——光大证券(601788.SH)、华西证券(002926.SZ)、国海证券(000750.SZ)。

  目前,作为原告的10名投资者请求判决被告金通灵赔偿75.64万元,同时请求判决大华会计师事务所(特殊普通合伙)、华西证券、光大证券、国海证券等其余被告对金通灵的前述赔偿责任承担连带责任。

  谢保平表示:“券商作为中介机构被判赔偿股民损失,主要依据是看券商是否勤勉尽责以及过错程度大小,具体赔偿比例由法院认定。”

  1

  连续6年财务造假,

  10名投资者向金通灵索赔

  此次被投资者起诉的金通灵,成立于1993年,2010年6月在深交所上市,主营业务为钢铁冶炼、有色冶炼、火力发电、新型干法水泥、石油化工等。

  2023年6月27日,金通灵收到证监会下发的《立案告知书》,因公司涉嫌信息披露违法违规,证监会决定对金通灵立案。

  五个月后,2023年11月,金通灵收到江苏证监局下发的《行政处罚决定书》。经查,2017年至2022年,连续6年金通灵在营收和利润数据上施展“乾坤大挪移”。

  其中,2017年、2018年、2021年、2022年,金通灵虚增营业收入分别为5.01亿元、5.5亿元、6893.07万元、1530.85万元,四年总计虚增营收11.35亿;虚增利润分别为1.46亿元、1.48亿元、7398.71万元、4332.73万元,总计虚增利润4.11亿元。

  此外,2019年,金通灵虚减营业收入1.97亿元,虚减利润总额3852.77万元;2020年,金通灵虚减营业收入537.68万元,虚增利润总额5730.08万元。

  2017年至2022年,金通灵虚增与虚减利润,总额分别占公司各年度披露利润总额(绝对值)的103.06%、133.1%、31.35%、101.55%、5774.38%、11.83%,导致公司在相应年度报告涉嫌存在虚假记载。

  据此,江苏证监局决定对金通灵责令改正,给予警告,并对公司及4名时任高管合计处以570万元罚款。

  如今,金通灵10名二级市场投资者,共同向南京中院提出诉讼请求,要求判令金通灵赔偿10名原告投资差额损失、佣金和印花税损失共计75.64万元。民事裁定书公告中,法院拟采用普通代表人诉讼的方式审理此案。

  不过,12月20日,投资者服务中心发布公告称,拟申请参加金通灵普通代表人诉讼案,并申请将此案转换特别代表人诉讼。

  北京金融法院审判第二庭庭长丁宇翔在接受《证券日报》记者采访时指出了普通代表人诉讼与特别代表人诉讼的区别之一是普通代表人诉讼采取“明示加入”原则,投资者需要通过权利人登记明示加入诉讼。而特别代表人诉讼则采用“默示加入,明示退出”原则,投资者无需登记自动加入诉讼,如果投资者不愿意加入特别代表人诉讼,可以明示选择退出。

  此外,两者诉讼效果也不同,普通代表人诉讼相较于特别代表人诉讼投资者人数较少,赔偿总金额较小。“特别代表人诉讼在整体上可望实现一次性集中索赔,一次性集中解决纠纷,这样可以极大地降低证券欺诈纠纷解决的社会成本,并形成对信息披露违法行为的最严厉震慑,从而促进资本市场的健康有序发展。”丁宇翔表示。

  与此同时,证威律师事务所、北京中登律师事务所等多家律所仍在接收在金通灵财务造假案中受损的投资者报名。

  北京中登律师事务所律师姚国文指出,“目前法院处理证券虚假陈述案件,主要从行为人是否构成虚假陈述、虚假陈述是否具有重大性、虚假陈述与投资者的损失是否具有因果关系、虚假陈述行为人应当承担责任比例如何确定,四个方面进行综合判断。”

  “以上任一方面是否成立都会影响的索赔能否成功,所以目前尚无法准确判断这个案件一定可以胜诉。在以往案件中,法院多是从上述的四个方面逐一评判虚假陈述是否给投资者造成损失,进而作出判决,由于个案存在差异,目前大多数案件以投资者胜诉结案,也有部分案件是以投资者败诉结案的。”姚国文表示。

  以具体案例来看,2024年3月底,飞乐音响(600651.SH)证券虚假陈述群体性案件全部审结,2000余名投资者者获赔总金额达3.29亿元。除最初参加代表人诉讼的315名投资者获赔1.23亿余元外,另有案件生效后加入的1717名投资者,获赔损失金额约2.06亿元。

  2

  “拔出萝卜带出泥”?

  三家券商同上被告席

  金通灵被曝财务造假并受罚之时,就牵连出4家券商,其中,国海证券、光大证券、东吴证券均被出示警示函,华西证券则被采取暂停保荐业务资格6个月的监管措施。

  具体来看,国海证券在金通灵2017年非公开发行股票履行持续督导职责过程中,存在未能勤勉尽责履行相关义务,持续督导期出具的2017-2019年度持续督导现场检查报告存在不实记载,持续督导报告对外发布程序不符合规定等问题。

  光大证券在金通灵2018年发行股份购买资产并募集配套资金项目履行持续督导职责过程中,存在未充分履行核查义务,利用其他证券服务机构专业意见未进行必要的审慎核查等问题,导致制作、出具的2018-2020年度持续督导意见存在不实记载。

  东吴证券在金通灵2021年非公开发行债券项目中未勤勉尽责,存在内核意见跟踪落实不充分、工作底稿不完善等情况。

  而华西证券被罚所涉是金通灵2019年定增项目。2019年12月,金通灵披露定增预案,募集不超过8亿元,用于补充流动资金、偿还银行借款,该定增最终于2021年2月落地。据金通灵公告,华西证券为该次定增的保荐机构及主承销商。

  在上述项目保荐过程中,华西证券存在尽职调查工作未勤勉尽责、向特定对象发行股票上市保荐书存在不实记载,持续督导阶段出具的相关报告存在不实记载、持续督导现场检查工作执行不到位等问题。

  受暂停保荐业务资格影响,2024年上半年,华西证券未完成IPO、再融资、并购重组财务顾问、新三板推荐等股权融资项目。2024年前三季度,华西证券投行业务手续费净收入9175.48万元,同比下滑29.76%。

  图源:华西证券三季度报

  12月16日,光大证券、华西证券、国海证券同时发布重大诉讼公告,三家券商均因涉及金通灵财务造假而被投资者列为被告。东吴证券则未涉及股票索赔事项。

  光大证券、华西证券和国海证券均在公告中表示,鉴于本案审理拟适用代表人诉讼程序,且尚未开庭审理,最终涉诉金额存在不确定性,暂无法判断对公司本期利润或期后利润的影响。

  专精特新企业高质量发展促进工程执行主任袁帅则指出,“对券商而言,被投资者起诉索赔可能带来直接的经济损失,更重要的是一定程度上损害了券商的声誉和信誉,可能对其未来的业务发展产生不利影响。”

  3

  “证券虚假陈述”成券商诉讼“重灾区”

  值得一提的是,近年来,“证券虚假陈述”已成券商诉讼的“重灾区”。

  除了金通灵财务造假案,12月16日,连续财务造假8年的美尚生态也被12名自然人投资者起诉至广东省深圳市中级人民法院,索赔95.02万元,广发证券、东兴证券两家券商因此案成为被告。

  目前,投资者服务中心亦拟申请参加美尚生态普通代表人诉讼案,并申请将其转换特别代表人诉讼。

  此外,国信证券(002736.SZ)2024年半年报中披露了4起证券虚假陈述责任纠纷案。其中,2018年10月起,华泽钴镍部分投资者分别向成都中院对华泽钴镍及其董事等相关人员、国信证券等中介机构提起诉讼。

  依照终审判决的标准,华泽钴镍相关人员、国信证券等中介机构对华泽钴镍赔付义务合计1.28亿元及相关诉讼费承担连带赔偿责任。2022年3月起,国信证券收到成都中院及其指定法院对相关案件的执行通知,截至2024年上半年已支付合计1.34亿元。

  图源:国信证券半年报

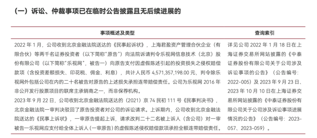
  2022年1月,中泰证券(600918.SH)收到北京金融法院送达的《民事起诉状》,上海君盈资产管理合伙企业(有限合伙)等两千名证券投资者,向法院诉请判令乐视网支付因虚假陈述引起的投资损失的侵权赔偿款项共计45.7亿元,判令包括中泰证券在内的二十名被告对原告的上述损失承担连带赔偿责任。

  2023年9月22日,北京金融法院一审判决驳回了原告投资者对中泰证券的诉讼请求。随后一审原告提起上诉,请求改判包含中泰证券在内的二十二名被上诉人,对乐视网应支付给全体上诉人的虚假陈述侵权赔偿款项承担全额连带赔偿责任,这起诉讼事项暂无后续进展。

  图源:中泰证券半年报

  上海市海华永泰律师事务所高级合伙人、律师孙宇昊认为,券商屡屡陷入“证券虚假陈述”诉讼风波的原因,“可能在于券商部门存在内部管理问题,缺乏有效的内部监督和问责机制、激励机制存在问题、素质参差不齐等;此外,券商在证券发行和交易中可能因利益冲突或信息不对称而没有能够充分披露信息,进而导致虚假陈述等。”

  姚国文则表示,“券商卷入证券虚假陈述的案件中,大多数情况下都是券商直接用了审计师的财务数据引起的。”姚国文还指出,这与监管趋严,投资者起诉券商的门槛降低也有一定关系。

  在金通灵财务造假事件中,从此前的处罚结果来看,涉及券商中华西证券被罚最重。此次华西证券、光大证券、国海证券作为连带责任被投资者起诉,是否会承担更多责任?

  对此,谢保平表示,“华西证券此前被罚主要是由于涉及保荐业务,而其他证券公司不涉及保荐业务,但并不能因此断定华西证券在此次诉讼中担责比例更大。此外,证券公司涉及的是非公开发行股票业务,只有购买非公开发行股票的人才有资格要求证券公司承担责任。”

  姚国文也表示,“法院判决是否承担责任以及承担责任比例,需要综合各中介机构虚假陈述行为对投资者损失的影响因素。由于这几家中介机构负责的业务不完全相同,因此目前尚无法得出哪家券商需要承担更多责任的结论。”

  因“雇主”金通灵财务造假,华西证券被暂停保荐资格6个月,2024年以来,华西证券保荐的6个项目中,有3家撤回申请,对其保荐业务带来的冲击可想而知。你认为,评论区聊聊吧。

查股网为非盈利性网站 本页为转载如有版权问题请联系 767871486@qq.comQQ:767871486
Copyright 2007-2024
www.chaguwang.cn 查股网