来源 :光伏产业网官微2024-03-06
金刚光伏3月4日早间公告,公司拟与广州旷视管理咨询有限公司(广州旷视)签署《借款合同》及《最高额抵押合同》。广州旷视向公司提供2.75亿元的借款,公司子公司苏州金刚防火钢型材系统有限公司及苏州金刚光伏科技有限公司以其部分土地、房产为该借款提供抵押担保。借款期限自2024年3月1日至2025年3月1日。
公告显示,本次以资产抵押进行借款是为了满足公司日常运营需要,该抵押借款事项的财务风险处于公司可控范围内,不会对公司的正常运作和业务发展造成不利影响,亦不会对公司和股东特别是中小股东的利益造成损害。
资料显示,2021年金刚光伏跨界进入光伏行业。同年6月,宣布投资8.32亿元建设1.2GW大尺寸半片超高效异质结电池及组件项目;次年再宣布,拟总投资41.91亿元在甘肃酒泉投建4.8GW高效异质结电池片及组件项目。金刚光伏专注从事高效率异质结(HJT)电片及组件业务,现已发展成为一家集异质结(HJT)高效电池片、高效太阳能组件的研发、制造、销售为一体的新能源企业。
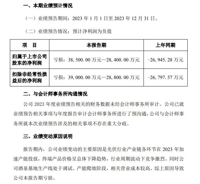
但投入似乎尚未带来对应回报。2023年业绩预告显示,金刚光伏预计实现归母净利润为亏损2.84亿元至3.85亿;预计实现扣非归母净利润为亏损2.88亿元至3.90亿元。

△金刚光伏2023年度业绩预告
“报告期内,公司业绩变动的主要原因是光伏行业产业链各环节在2023年加速产能投放,终端产品价格呈总体下降趋势,行业周期波动下竞争激烈。同时公司酒泉基地生产线处于调试、产能爬坡阶段,相关营业成本较高。综上原因导致公司本报告期亏损。”公司在2023年业绩预告中解释称。
根据2023年三季度报显示,截至2023年9月底,金刚光伏的资产负债率已高达103.12%。
公告如下:
