chaguwang.cn-查股网.中国
查股网.CN
振芯科技(300101)内幕信息消息披露
 
个股最新内幕信息查询:    
 

振芯科技新董事会成员正式公布,七年“控制权之争”或尘埃落定

http://www.chaguwang.cn  2026-03-13  振芯科技内幕信息

来源 :每日金融2026-03-13

  在完成董事会换届选举一个月后,成都振芯科技股份有限公司(300101.SZ,以下简称“振芯科技”)的公司治理架构调整于昨日迎来关键节点。3月11日,公司召开第七届董事会第一次临时会议,选举产生了新一届董事长及董事会各专门委员会成员,标志着公司核心领导层的正式确立与平稳过渡。

  就在同一天,公司公告了一起由原董事、股东莫然提起的诉讼,其请求法院确认公司于2月12日召开的临时股东会决议无效。这一连串几乎同步发生的动作,将市场的目光再次聚焦于这家曾深陷控制权纷争的科技企业。通过对公告信息的梳理与专业分析可见,随着新一届治理班子的就位,振芯科技已基本完成内部整合,外部单一股东控股的格局,个人诉讼行为在既成事实的法律与治理结构面前,难以动摇公司稳定发展的大局。

  新一届领导班子就位,治理架构清晰落地

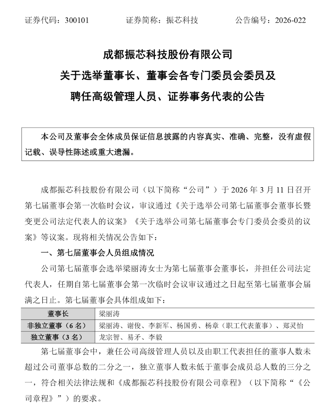
  根据振芯科技3月11日发布的公告,公司第七届董事会第一次临时会议审议通过了多项核心议案。会议选举梁丽涛女士为第七届董事会董事长,并担任公司法定代表人。同时,董事会下设的审计委员会、薪酬与考核委员会、提名委员会、战略委员会的成员名单亦尘埃落定。

  具体来看,新一届董事会由9名董事组成,包括梁丽涛、谢俊、李新军、杨国勇、杨章、郑灵怡6名非独立董事,以及龙宗智、易矛、李毅3名独立董事。在关键的专门委员会设置上,审计委员会由独立董事易矛担任召集人,成员包括独立董事龙宗智与职工代表董事杨章;薪酬与考核委员会由独立董事李毅担任召集人;提名委员会由独立董事龙宗智担任召集人;战略委员会则由董事长梁丽涛亲自担任召集人。此外,董事会还聘任杨国勇为公司总经理,并聘任张爽为证券事务代表。

  此次人员配置严格遵循了相关法律法规及《公司章程》的要求,独立董事人数超过董事会成员总数的三分之一,且在审计、薪酬与考核、提名三个委员会中均占半数以上并由独立董事担任召集人,确保了公司决策机制的专业性与合规性。这一系列任命,标志着振芯科技在完成换届后,迅速进入了权责清晰、分工明确的规范化运作阶段。

  股东个人诉讼递交法院,“决议效力”法律认知需强化

  就在新董事会紧锣密鼓召开会议的同日,公司亦发布了一则诉讼事项公告。公告显示,公司股东、第六届董事会董事莫然已向成都高新技术产业开发区人民法院提起诉讼,请求确认公司于2026年2月12日召开的临时股东会决议无效。法院已立案受理,案号为(2026)川 0191 民初 4346 号。

  原告在诉状中主张,上述股东会决议存在“提名人损害除其自身以外的控股股东其余股东合法权益的情形;部分被提名人涉嫌不具备董事任职资格;控股股东影响部分公司股东投票”等情况,应依法认定为无效。笔者从专业律师处获悉,该诉讼性质与潜在影响需客观界定:首先,本次诉讼的原告方为莫然个人,其主张属于股东个人行为,并不能代表公司或其他股东的意志。其次,需要明确的是,一项诉讼的提起与最终的司法判决之间,存在严格的法律程序和实质性的审查标准。

  根据相关法律实践,股东会决议无效的认定通常限于决议内容违反法律、行政法规的强制性规定。而振芯科技2月12日召开的临时股东会,其召集程序、表决方式及决议内容,均严格依据《公司法》及《公司章程》进行,“董事会依法召开、议案依法通过”是既定事实。因此,该诉讼目前仅为原告的单方主张,不具有中止或停止执行2月12日股东会决议的法律效力,亦不会影响基于该决议产生的新一届董事会及其各项决策的合法有效性。公司在公告中也明确表示,本次诉讼“不直接影响公司本期或期后利润”,且“截至目前公司生产经营正常”。

  回归发展本位:控制权之争大局已定,新班子专业背景助力发展

  作为国内北斗导航产业的龙头企业,振芯科技此前因控制权之争备受市场关注,随着新一届董事会领导层的全面确立,振芯科技的发展已进入一个全新阶段。回顾过去一段时间的控制权博弈,2025年,在历时六年时间的司法程序后,成都国腾电子集团有限公司(以下简称“国腾电子集团”)解散纠纷案终于有了结果,莫晓宇方最终败诉。通过一审、二审、重审一审、重审二审之后,成都市中级人民法院对上述案件作出判决,维持原判,不予解散。截至目前,国腾电子集团持有振芯科技1.66亿股,持股比例为29.21%,何燕为上市公司的实际控制人。此次人事布局的完成,可以被视为公司治理结构由“动荡”走向“稳态”的转折点。

  从新一届董事会核心成员的履历来看,团队兼具产业深耕经验、军工领域资源与专业监督能力,为公司发展奠定了坚实的治理基础。董事长梁丽涛为中国航空综合技术研究所(301所)原所长、国防科技工业标准化研究中心原主任,在军工、航空领域拥有深厚的科研管理与行业资源积累;独立董事龙宗智为西南政法大学原校长,易矛为原武钢集团计划财务部部长,李毅为业内资深人士,为公司决策提供专业的法律、财务与行业视角;总经理杨国勇在振芯科技参与经营管理17年,是公司核心业务的深耕者,持有公司股份并长期参与公司运营,对公司业务布局与市场发展有着深刻理解。控股股东国腾电子集团此前表示,本次提名的董事会成员旨在带领公司重塑治理、重归正轨,依托军工领域深厚积累保障军工基本盘稳定,借助权威学者资源注入前沿技术战略视野。这样一套兼具产业洞察与专业素养的班子,其核心使命无疑是带领振芯科技回归业务本身,聚焦主业发展。

  “动荡”向“稳态”回归,聚焦主业发展成共识

  随着新一届董事会领导层的全面确立,振芯科技的发展进入新阶段。从3月11日董事会的表决情况看,虽然董事长选举等个别议案存在分歧,但涉及公司运营的副总经理聘任,以及强化内部治理的章证照集中管理议案,均获全体董事全票通过。这表明,在公司规范运作的具体执行层面,董事会各方已形成基本共识。作为控股股东,国腾电子集团的根本目标从未改变,即全力支持上市公司优化内部管理、强化技术创新,推动振芯科技进一步聚焦主业。面对原董事莫然提起的诉讼,这不过是治理架构稳固后的微小波澜,无法动摇新一届董事会带领公司回归经营正轨、重塑市场价值的决心。

  在这一背景下审视莫然提起的诉讼,其实际影响有限:一方面,诉讼尚处于立案未开庭阶段,最终结果需待司法审查;另一方面,新一届董事会已实际运行,公司生产经营正常。对于市场而言,明确的预期比什么都重要。随着新一届领导班子的尘埃落定,振芯科技已向市场传递出治理结构趋于稳定的信号。未来的振芯科技,将在以梁丽涛为首的新一届董事会带领下,专注于北斗导航核心业务的技术创新与业务拓展,以确定的治理结构应对不确定的市场环境,给予投资者最明确的长期价值预期。

有问题请联系 767871486@qq.com 商务合作广告联系 QQ:767871486
Copyright 2007-2026
www.chaguwang.cn 查股网