来源 :挖贝网2022-01-26
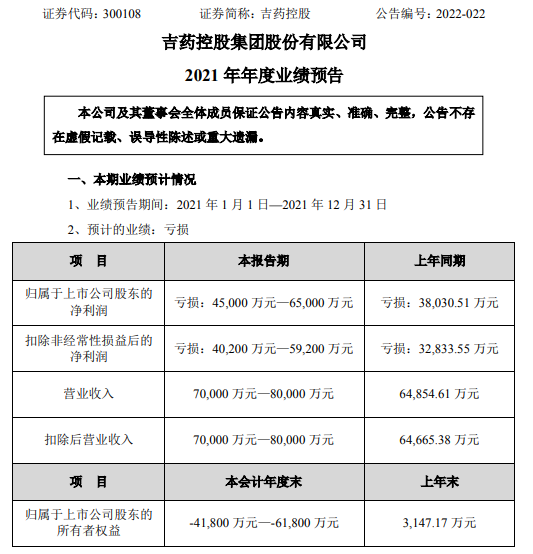
挖贝网1月26日,吉药控股(300108)近日发布2021年年度业绩预告,预计业绩亏损增加。报告期内归属于上市公司股东的净利润亏损45,000万元—65,000万元,较上年同期亏损增加。

公司归属于上市公司股东的净利润亏损的主要原因为:
由于公司及部分子公司2021年度金融机构长短期借款陆续出现逾期、欠息等原因,导致公司及部分子公司出现多起诉讼、部分银行账户被冻结、相关资产被查封等情况发生。因此,在流动资金没有得到有效解决的背景下,公司及部分子公司生产经营陷入困境,致使公司本年度归属于上市公司股东的净利润继续出现亏损。
报告期内,公司预计非经常性损益对净利润的影响金额为-4,800万元至-5,800万元,主要为支付融资租赁业务违约金。
挖贝网资料显示,吉药控股现主要业务以医药大健康产业为核心,形成医药工业、医药商业(含药品零售)、医药研发、医疗医养、医药产业投资等医药大健康产业集团企业,医药工业主要以生产中西成药、生物割药、健康食品等。