来源 :智汇光伏2023-10-09
10月9日,深圳证券交易所向东方日升新能源股份有限公司董事会发布关注函(原文附后),文件指出:
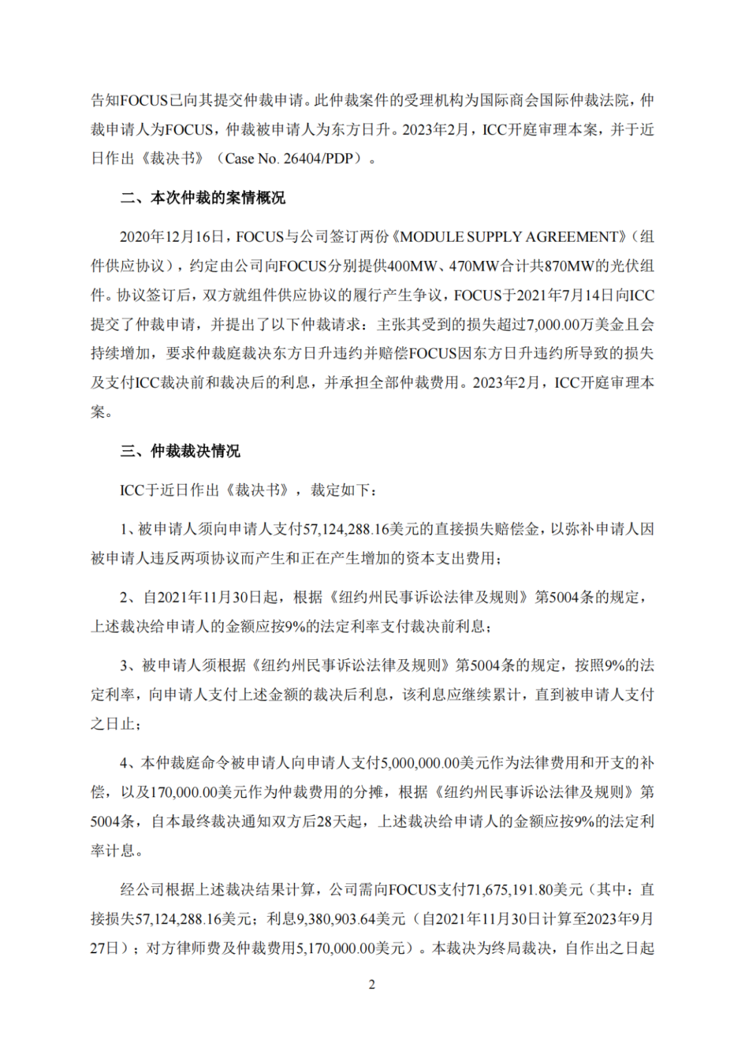
2020 年 12 月 16 日,东方日升与客户 FOCUS 就双方于签订的组件供应合同产生纠纷;
2021 年 7月 14 日,FOCUS 于向 ICC 申请启动仲裁程序;
2021 年 7 月 24 日,东方日升接到 ICC 通知,告知 FOCUS 已向其提交仲裁申请;
2023 年 2 月, ICC 开庭审理本案,并于近日作出《裁决书》。
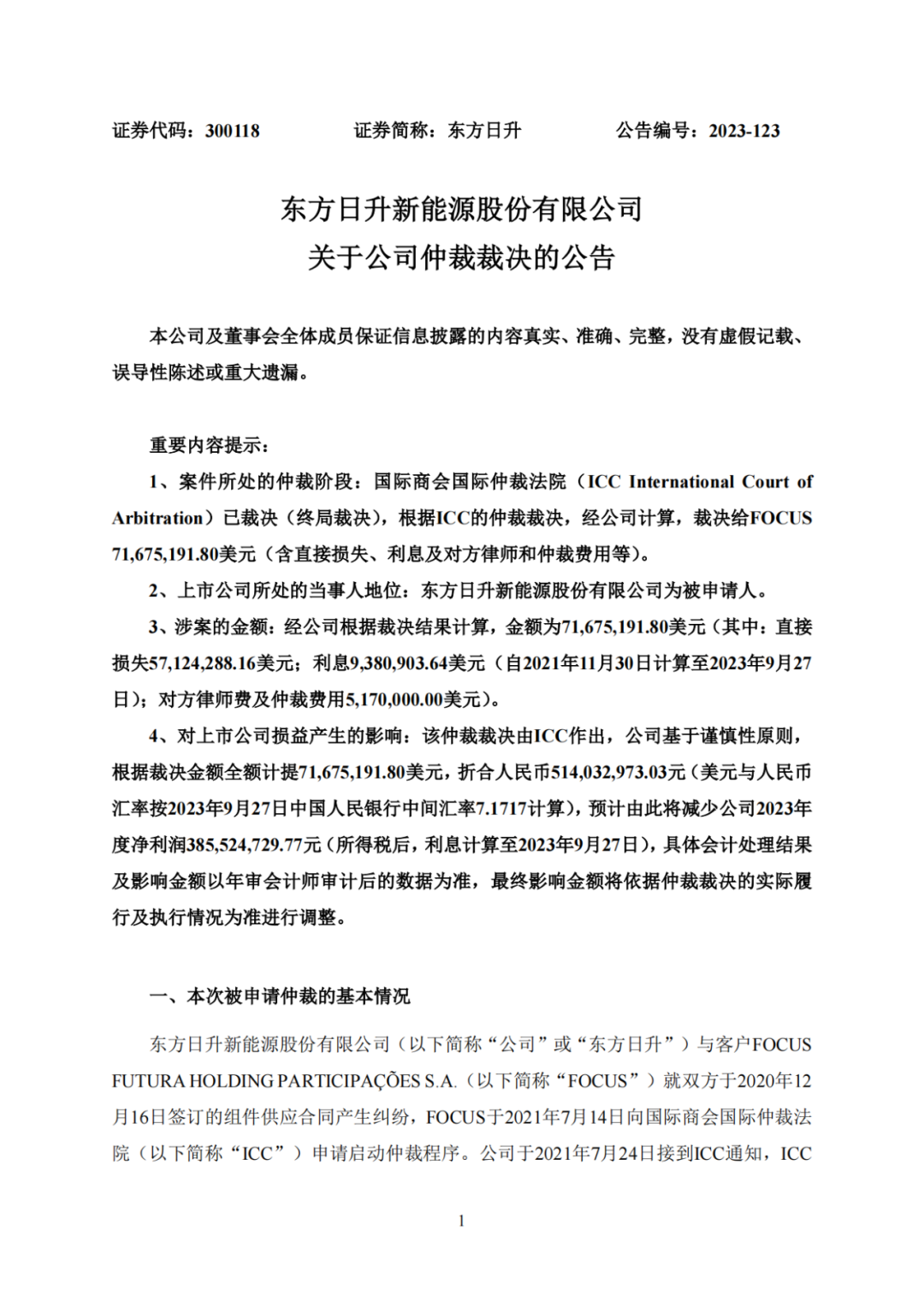
2023 年 9 月 28 日,东方日升发布《关于公司仲裁裁决的公告》称,收到ICC”的《裁决书》,需向客户“FOCUS”支付 71,675,191.80 美元(含直接损失、利息及对方律师和仲裁费用等),因此要计提折合人民币5.14亿元损失,预计 2023 年度净利润 3.855亿元。(公告原文附后)
因此,深交所要求东方日升认真自查,并在 2023 年 10 月 16 日前提交补充说明材料,主要包括:
1)是否对上述仲裁事项按规定及时履行了信息披露义务。
2)说明就相关合同纠纷及仲裁事项进展与年审会计师进行沟通的具体情况,以及是否需要根据仲裁结果对前期财务报表进行差错更正。
3)东方日升于 2022 年 3 月25 日申请向特定对象发行股票,并于 2022 年 9 月 15 日注册生效,相关申报文件中并未提及上述仲裁相关的重大未决事项。请说明未在申报文件中充分披露相关事项的原因。
深交所对东方日升关注函原文如下



东方日升之前的公告如下


