来源 :北极星电力网2024-04-10
4月10日,珠海港发布公告称,公司持股25.02%的控股子公司秀强股份于2022年12月向特定对象发行人民币普通A股154,773,869股,共计募集资金净额为人民币914,167,797.56元,用于智能玻璃生产线建设项目、BIPV组件生产线建设项目以及补充流动资金。现基于市场环境变化及业务实际发展需要,秀强股份拟对部分募集资金投资项目的投资内容、实施地点及建设期限进行调整。
截至2023年12月31日,秀强股份募集资金使用情况如下:

投资项目调整事项
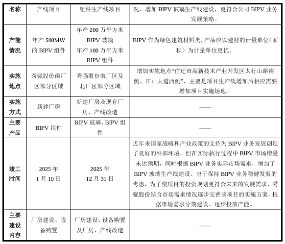
1、BIPV组件生产线项目


调整后的募投项目“BIPV 玻璃及 BIPV 组件生产线项目”投资总额为24,850.04 万元,其中募集资金投入金额仍为24,800.00 万元。经测算,项目税后内部收益率为16.16%,税后静态回收期为7.49年。
2、智能玻璃生产线建设项目
为顺应智能化发展趋势,秀强股份积极开拓智能玻璃市场,实现产品由“色彩”向“功能”再向“智能”的方向不断深化升级。该项目生产建设是在现有销售产品上叠加触控模组、系统集成,生产符合家电、汽车、消费电子需求的智能玻璃产品。受境内外宏观经济波动等客观因素影响,秀强股份在重大投资建设的实施上更加谨慎,项目完工时间由2025年1月10日延期至2025年12月31日。