
欣旺达电子股份有限公司(简称:“欣旺达”)日前递交招股书,准备在港交所上市。
欣旺达成立于1997年,2011年4月在深交所上市,2022年11月GDR在瑞士证券交易所上市。
一旦在港交所上市,欣旺达将形成“A+H”的格局。
年营收560亿
欣旺达电子主要从事锂电池研发、设计、制造和销售,覆盖包括消费类电池、动力类电池及储能系统在内的丰富产品矩阵,向全球客户提供自电芯、模块到系统以及电池检测及回收的全面解决方案。
欣旺达电子以消费类电池业务起步,逐步拓展到动力类电池、储能系统及其他相关领域,形成从电池研发、设计、制造、销售到检测以及回收的全面一体化业务布局。

截至2025年3月31日,欣旺达电子已有25个主要生产基地投入运营或在建设中,其中19个位于中国,分布在广东、浙江、江西、江苏、山东及其他省份,另外六个位于海外,分布在印度、越南、泰国及匈牙利,可及时响应并满足海内外客户的产品需求。
欣旺达电子在全球范围内设立有九大海外营销与服务中心,欣旺达电子在这些地区搭建本地化团队,为客户提供更高效、更及时的支持。

招股书显示,欣旺达电子在2022年、2023年、2024年营收分别为521.62亿、478.62亿、560亿;毛利分别为62.85亿元、61.18亿元、82亿元。

欣旺达电子营收主要分为消费类电池、动力类电池、储能系统及其他几个部分,其中,2025年第一季度来自消费类电池收入为66.1亿元,占比为53.8%;来自动力类电池收入为30.48亿元,占比为24.8%;来自储能系统收入为3.53亿元,占比为2.9%。

欣旺达电子2025年第一季度生产消费类电池1.482亿只,生产动力类电池650万只,生产储能系统电池400万只。

欣旺达电子2025年第一季度来自中国内地的收入为73.28亿元,占营收的比例为59.6%;来自海外的收入为49.6亿元,占比为40.4%。
欣旺达电子在2022年、2023年、2024年运营利润分别为9.41亿元、5.84亿元、11.3亿元;期内利润分别为7.63亿元、3.31亿元、5.34亿元;其中,所有者权益分别为10.68亿元、10.76亿元、14.74亿元。
欣旺达电子2025年第一季度营收为122.89亿元,上年同期的营收为109.75亿元;毛利为18.88亿元,上年同期的毛利为15.56亿元。
欣旺达电子2025年第一季度经营利润为1.65亿元,上年同期经营利润为1.59亿元;期内利润为2992万元,上年同期为2180万元;所有者权益为3.87亿元,上年同期为3.19亿元。

欣旺达电子在2022年、2023年、2024年经调整净利分别为12.56亿、11.9亿、15.9亿;2025年第一季经调整净利为4.16亿,上年同期为3.32亿。

截至2025年3月31日,欣旺达电子持有的现金及现金等价物为107.52亿元。
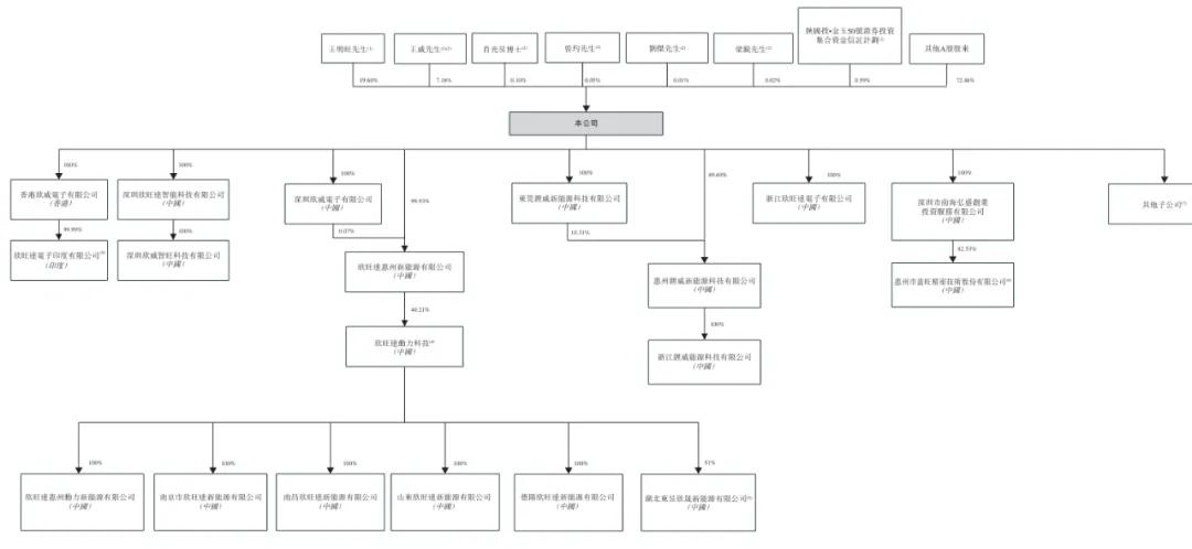
王明旺家族一共控制约28%股权
欣旺达电子执行董事分别为王威、肖光昱博士、曾玓;非执行董事为周小雄,独立非执行董事分别为吴崎右博士、汤旭、张建军博士。

截至2024年12月31日,王明旺持有欣旺达19.6%股权,王威持股为7.18%,香港中央结算有限公司持股为5.08%,中国工商银行股份有限公司-易方达创业板交易型开放式指数证券投资基金持股为2.03%,广发基金管理有限公司-社保基金四二零组合持股为1.46%;

中国农业银行股份有限公司-中证500 交易型开放式指数证券投资基金持股为1.12%,王宇持股为1.04%,上海浦东发展银行股份有限公司-景顺长新能源产业股票型证券投资基金持股为0.94%;

截至2024年12月31日,欣旺达股权结构
中国建设银行股份有限公司-华安创业板50 交易型开放式指数证券投资基金持股为0.85%,全国社保基金一零八组合持股为0.77%。
王明旺、王威、王宇为兄弟;蔡帝娥为王明旺的配偶。王明旺家族一共控制约28%股权。
截至今日收盘,欣旺达股价为21.58元,市值为398亿元。