chaguwang.cn-查股网.中国
查股网.CN
欣旺达(300207)内幕信息消息披露
 
个股最新内幕信息查询:    
 

“黑天鹅”来袭!23亿官司缠身,电池巨头欣旺达遭遇“大考”

http://www.chaguwang.cn  2025-12-31  欣旺达内幕信息

来源 :侃见财经2025-12-31

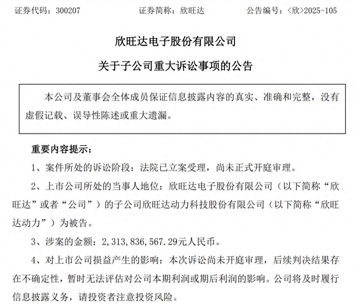
  一笔金额高达23.14亿元的索赔诉讼,将欣旺达推向了风口浪尖。

  据媒体报道,这一诉讼由吉利旗下公司威睿电动提起,诉讼原因是双方在2021年至2023年合作期间的电芯质量纠纷。

  突如其来的“黑天鹅”,对欣旺达的股价造成了巨大冲击。

  周一开盘后,欣旺达股价一度大跌15.97%,截至当天收盘,欣旺达股价下跌11.39%,报收26.36元/股,虽然和最低点相比股价有所回升,但可以看到跌幅依旧不小。

  另外,目前欣旺达的总市值为502亿元,而在10月30日其总市值曾一度突破700亿元,换而言之,不到两个月时间其市值就已经缩水超过了200亿元。股价大幅下挫背后,是资本市场对于欣旺达前景的担忧和顾虑,

  而这次诉讼,无论是从短期还是长期来看,都将对欣旺达产生深远影响。

  从短期影响来看,其主要在业绩层面,截至今年前三季度,欣旺达的归母净利润也才14.05亿元,若这笔23.14亿元的诉讼最终被判赔付,无疑会对其净利润造成明显影响。

  长期来看,影响主要在经营层面,作为二线电池厂,欣旺达本就是在“夹缝”中求生存,主要通过低价策略去竞争车企订单,如果诉讼最终被判赔付,其形象受到很大的影响,未来想要获得订单的难度将更加困难。

  综合而言,这一纸诉讼无疑是将欣旺达推向了危险的边缘,至于如何渡过难关,将是其当下最需要思考,也最需要迫切解决的难题。

  低价策略遭遇考验

  这一纸23亿元的诉讼背后,其实藏着一家二线电池厂艰难求生的故事。

  欣旺达成立于1997年,创业早期以生产消费锂离子电池模组起家。

  1999年,同在深圳的康佳集团决定进军手机行业,欣旺达抓住机会生产出了符合康佳集团要求的电池,其也因此与康佳集团达成合作关系。

  拿下康佳集团的订单后,欣旺达又逐步成为苹果、华为、小米等手机巨头的电池供应商,2011年欣旺达在创业板成功上市。

  在上市后的很长一段时间里,得益于消费电子市场蓬勃发展,欣旺达体量快速膨胀:

  营收方面,2011年欣旺达的营收仅为10.31亿元,到2022年营收已经增长至521.6亿元,年复合增长率高达42.86%;而净利润方面,欣旺达的净利润也从2011年的8267万元增长至2022年的10.64亿元,年复合增长率为29.11%。

  然而,2023年转折点出现了。这一年,消费电子市场开始触顶,据IDC统计的数据显示,2023年全球智能手机出货量为11.7亿部,同比减少3.2%。没有了电子消费的红利,欣旺达业绩也开始回落,2023年欣旺达实现营收478.6亿,增速为-8.24%;实现净利润10.76亿,增速为0.77%。拉长周期来看,这也是近10年来欣旺达首次出现营收下滑的情况,增长瓶颈已经出现。

  在当年的三大核心业务中,消费类电池下滑尤为严重,当年实现营收285.4亿元,对比2022年的320.6亿元下滑了约11%。

  眼瞅着消费类电池业务难有大的发展,欣旺达将重心放到了动力电池业务上。实际上,欣旺达早在2008年就开始布局动力电池业务,希望以此作为新的业绩增长点,但无奈业务进展缓慢。而目前,动力电池市场更是已经进入“寡头市场”:今年前11个月,中国动力电池装车量前三名宁德时代、比亚迪和中创新航合计市占率超过七成,欣旺达动力电池装车量在国内虽然排名第六,但市占比仅有3.25%。

  面对宁德时代和比亚迪这两座“大山”,欣旺达只能通过低价策略来争夺有限的订单。

  资料显示,欣旺达是理想、小米、小鹏、东风、大众等众多主流车企的核心供应商,但欣旺达之所以能和这些车企达成合作,靠的就是两个字——低价。比如理想汽车,在理想L7和L8的Air、Pro等走量版本中,欣旺达的电池占据了相当大的份额,但据媒体报道,为了能与理想达成合作,欣旺达动力电池产品单价从2023年的0.74元/Wh降至2024年下半年的0.53元/Wh,降幅高达28%。

  从毛利率来看,欣旺达动力电池业务的毛利率也明显低了同行一大截。今年上半年,欣旺达的电动汽车类电池业务毛利率仅为9.77%,而其上半年整体的毛利率和净利率分别为14.88%和1.47%。作为对比,同期宁德时代的动力电池系统业务毛利率为22.41%,今年上半年宁德时代整体的毛利率和净利率分别为25.02%和18.09%,可见欣旺达和宁德时代并不在一个“量级”上。

  当然,作为后来者,欣旺达通过低价来抢占订单也实属无奈,但如今随着吉利掀起了这一场23亿元的诉讼,其低价策略恐怕也难以为继了。

  被推向危险的边缘

  对于欣旺达而言,这场诉讼将对其发展产生深远的影响。

  除了诉讼可能带来庞大的赔付金额对业绩造成冲击之外,更重要的是,这场诉讼可能对其与其他车企的合作形成“裂缝”。

  过去,在新能源汽车技术快速发展阶段,消费者对电池品牌的关注度并不高,很多车企为了拉低成本,会选择混装好几家电池厂商的产品。但如今,随着新能源汽车技术逐渐稳固,消费者对于电池品牌的关注度越来越高。在一众电池厂商中,宁德时代的品牌力最强,其以“买电车看电池,认准宁德时代”的宣传不断占领消费者心智,许多用户在购车时甚至会将“使用宁德时代电池”写进购车合同。

  而欣旺达作为二线电池厂商,在品牌力上本就没有优势,一旦真的因为电芯质量纠纷被判赔偿,在消费者心中的形象更会一落千丈。

  从一众合作车企的角度来看,为了稳住口碑,很可能会停止与欣旺达的合作。例如理想汽车,前面的内容中提到,在理想L7和L8的Air、Pro等走量版本中,欣旺达的电池占据了相当大的份额,但理想汽车主打的是“家庭安全”概念,其用户群体对车辆的安全性和可靠性有着近乎苛刻的要求。一旦欣旺达真的因为电芯质量纠纷被判赔偿,理想汽车为了保住销量和口碑,恐怕不得不停止与欣旺达的合作。

  当然,如果只是短暂地失去订单那还好说,但在竞争激烈的动力电池市场,欣旺达一旦失去了这些订单,未来能不能拿回来还不好说。

  目前,动力电池市场已经进入存量竞争阶段,头部电池厂商已经看向了低价市场。还是以宁德时代为例,其产品甚至出现在了价格不到10万元的吉利星愿上,据媒体报道,宁德时代给吉利这款车的电芯是成熟规格,如果加上返利,低点时,价格预计能到3毛钱每瓦时。对于欣旺达来说,如果其失去的市场份额被宁德时代这样的电池巨头拿下,未来恐怕就很难再拿回来了。

  需要注意的是,目前欣旺达正在加速扩充动力电池方面的产能,仅2022年欣旺达就达成了多个动力电池项目的开发或合作。

  例如,在珠海市政府辖区内投资120亿元建设30GWh动力电池项目;与四川什邡市政府签署项目投资协议书,投资80亿元建设20GWh动力电池及储能电池生产基地;与宜昌市政府、东风集团及东风鸿泰签署投资协议,计划投资120亿元扩产动力电池。据媒体统计,近年来欣旺达在动力电池的扩产上,投资金额已经超过了600亿元,投资规模相当庞大。如果未来车企都不与其合作,那么这些产能就会成为负担。

  综合而言,无论是从短期的业绩来看,还是从长期的业务发展、产能扩张等角度来看,这场诉讼对欣旺达都十分关键。

查股网为非盈利性网站 本页为转载如有版权问题请联系 767871486@qq.comQQ:767871486
Copyright 2007-2025
www.chaguwang.cn 查股网