chaguwang.cn-查股网.中国
查股网.CN
欣旺达(300207)内幕信息消息披露
 
个股最新内幕信息查询:    
 

23亿诉讼压顶,欣旺达陷入“淘汰赛”困局

http://www.chaguwang.cn  2026-01-04  欣旺达内幕信息

来源 :新浪财经2026-01-04

  从“规模扩张”向“质量竞争”转型的必然趋势

  当吉利旗下威睿电动以23.14亿元的索赔金额将欣旺达动力告上法庭时,这家市值曾突破700亿元的电池巨头,正站在新能源行业洗牌的关键十字路口。这场源于2021-2023年合作期间的电芯质量纠纷,不仅让欣旺达单日股价暴跌15.97%、两个月市值蒸发超200亿元,更撕开了二线动力电池厂商在“宁王”与比亚迪双重挤压下的生存困境——低价换市场的路径是否已走到尽头?

  01

  一场关乎生死的财务与信任危机

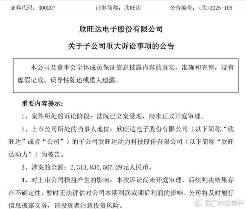
  2025年12月,欣旺达发布的《关于子公司重大诉讼事项的公告》(公告编号:2025-105)显示,子公司欣旺达动力已被威睿电动起诉,涉案金额达23.14亿元,法院已立案但尚未开庭。

  从财务维度看,这一数字足以对欣旺达形成“致命一击”:2025年前三季度,欣旺达归母净利润仅14.05亿元,若最终被判全额赔付,相当于吞噬其15个月的净利润,甚至可能导致全年业绩由盈转亏。

  资本市场的反应更为直接。《后厂村》发现,诉讼消息曝光后首个交易日,欣旺达股价低开低走,盘中最大跌幅15.97%,最终收跌11.39%至26.36元/股,虽然和最低点相比股价有所回升,但可以看到跌幅依旧不小。

  12月30日,欣旺达股价依旧跳空低开,但略有回升,收报27.19元/股。两日之间,市值蒸发47亿元,12月31日,收报26.15元/股,总市值缩水至483亿元。

  对比2025年10月30日700亿元的市值高点,短短两个月内200亿元市值蒸发,反映出投资者对其经营稳定性的担忧——毕竟,这场诉讼的影响远不止财务层面。

  在客户信任端,欣旺达正面临合作关系的“多米诺骨牌效应”。

  作为理想、小鹏、小米、大众、东风、特斯拉等车企的电池供应商,欣旺达的核心竞争力建立在“低价策略”之上。以理想汽车为例,其L7、L8车型的走量版本中,欣旺达电池占据重要份额,但为维持合作,子弹财经报道,欣旺达动力电池单价从2023年的0.74元/Wh降至2024年下半年的0.53元/Wh,降幅达28%。如今质量纠纷爆发,主打“家庭安全”的理想汽车已陷入两难:2025年款I6车型曾因用户反馈将电池标配调整为宁德时代,后因供应不足重启欣旺达电池并提供延长质保,而此次诉讼可能让消费者对欣旺达电池的信任度降至冰点。

  同样承压的还有小米汽车。小米SU7标准版搭载欣旺达电池,雷军曾在发布会上强调供应链的“稳健可靠”,但核心零部件供应商的负面新闻,可能对处于交付爬坡期的小米汽车造成口碑冲击。一位新能源行业分析师指出:“当消费者开始将电池品牌与安全挂钩时,二线厂商的信任壁垒本就薄弱,一次质量诉讼足以摧毁多年积累的合作基础。”

  02

  高增长下的现金流与负债隐忧

  若抛开诉讼影响,欣旺达2025年三季度财报曾呈现“亮眼一面”。

  前三季度,欣旺达实现营业收入约435.34亿元,净利润达到14.05亿元,单季度营收165.5亿元,同比增长15.24%,归母净利润5.5亿元,同比增幅41.51%,净利润率从去年同期的2.35%升至3.32%;毛利率更是同比提升3.47个百分点,达到18.54%,创下近年新高。但深入拆解财务数据可见,这份成绩单背后暗藏两大风险。

  其一,现金流与营收增长严重脱节。2025年三季度,欣旺达经营活动现金流量净额13.86亿元,同比下滑53.8%;前三季度累计现金流24.22亿元,同比下降7.46%。现金流承压源于两方面:一是业务扩张导致原材料采购支出增加,二是员工薪酬支出同比增长,而存货与应收账款的增加进一步占用营运资金,形成“赚利润不赚现金”的局面。

  其二,高负债支撑的扩张模式难以为继。截至2025年9月末,欣旺达资产负债率达67.62%,负债总额679.1亿元,其中短期借款增长58.75%,长期借款增长40.62%。为维持扩张,公司前三季度筹资活动现金流净额55.93亿元,更关键的是,欣旺达的核心业务盈利能力仍存短板。尽管整体毛利率提升至18.54%,但动力电池业务毛利率仅9.77%,远低于宁德时代22.41%的水平;储能业务毛利率虽从5%-6%提升至接近10%,但仍处于行业低位。

  为抢占市场,欣旺达近年在动力电池领域投资超600亿元,仅2021年、2022年就落地珠海30GWh、四川什邡20GWh、宜昌30GWh等多个项目,若诉讼导致订单流失,这些产能将成为沉重负担。

  03

  二线厂商的低价策略失灵与生存空间压缩

  欣旺达的困境,本质上是二线动力电池厂商集体生存现状的缩影。2025年前11个月,中国动力电池装车量CR3(宁德时代、比亚迪、中创新航)超过70%,欣旺达以321.8Gwh排名第六,处于“第二梯队”头部位置,但与头部企业的差距持续拉大。

  为突破市场壁垒,欣旺达选择“低价换订单”的策略。以与理想汽车的合作为例,其电池价格降幅远超行业平均水平,而这种策略的前提是“牺牲毛利率”。极光新闻报道,2025年上半年,欣旺达电动汽车类电池贡献了76.04亿元的营收,但毛利率仅有9.77%,相比2024年同期下降了1.89%。对比来看,宁德时代动力电池系统业务的毛利率为22.41%。这种“以价换量”的模式在行业增长期尚可维持,但当市场进入存量竞争阶段,头部企业开始向下挤压时,二线厂商的生存空间便被急剧压缩。

  宁德时代的“下沉动作”已显现威慑力。侃见财经报道,宁德时代为吉利星愿(售价不足10万元)提供的电芯,叠加返利后价格低至0.3元/Wh,这一价格远低于欣旺达0.53元/Wh的报价。当头部企业开始争夺低价市场,欣旺达的价格优势不复存在,而质量纠纷又削弱了其客户信任度,形成“双重挤压”。从行业趋势看,动力电池市场正从“增量竞争”转向“存量淘汰”。

  一方面,新能源汽车渗透率增速放缓,2025年1-11月世界新能源乘用车达到1984万台,同比增30%;11月世界新能源乘用车达到227万台,同比增19%,环比增5%。另一方面,车企对电池供应商的筛选标准愈发严格,除价格外,品牌力、技术稳定性、产能保障能力成为关键指标,而欣旺达在这些维度均不占优。

  04

  欣旺达的上市“大考”

  此外,欣旺达正推进港股上市计划,已回复证监会和港交所问询,等待批文,计划发行比例不超过10%。若上市成功,将为其带来新增融资,缓解资金压力。但需注意的是,港股市场对新能源企业的估值较为谨慎,若诉讼未解决,可能影响其融资规模与发行价格。

  对于欣旺达而言,当前最紧迫的任务是妥善处理与吉利的诉讼。若能通过协商达成和解,减少赔付金额并修复客户关系,将为其争取喘息空间;若进入诉讼程序且被判败诉,不仅面临巨额赔付,还可能失去更多客户订单,陷入“恶性循环”。

  05

  总结

  这场23亿元的诉讼,不仅是欣旺达的“大考”,更是二线动力电池厂商生存状态的“镜像”。在新能源行业加速洗牌的背景下,仅靠低价策略难以立足,技术创新、品牌信任与稳健的财务结构,才是穿越行业周期的核心竞争力。

  对于欣旺达而言,破局的关键在于能否在诉讼危机中稳住客户基本盘,同时通过技术突围重建竞争优势——这不仅关乎一家企业的生死,更折射出中国动力电池产业从“规模扩张”向“质量竞争”转型的必然趋势。

查股网为非盈利性网站 本页为转载如有版权问题请联系 767871486@qq.comQQ:767871486
Copyright 2007-2025
www.chaguwang.cn 查股网