原以为,父亲的去世会彻底改变电科院“父子斗”的走向;
没想到,新的“内斗”才刚刚开始而已!
上市公司电科院年初的“父子内斗”风波,在其创始人胡德霖去世后,胡醇及其母成为公司实际控制人之后,暂时告一段落。
持续已久的管理层“内斗”,也开始有了逐步停止的迹象。
谁又能料到,电科院父子“内斗”余波未平,董事长和一众高管居然集体辞职了!
这到底是什么原因导致一夜间高管集体辞职呢?
01
从父子“反目”到股东“分歧”,电科院内耗何时休?
近日,国内高低压电器检测厂商——苏州电器科学研究院股份有限公司(以下简称电科院,300215.SZ)“内斗”上演新剧情。
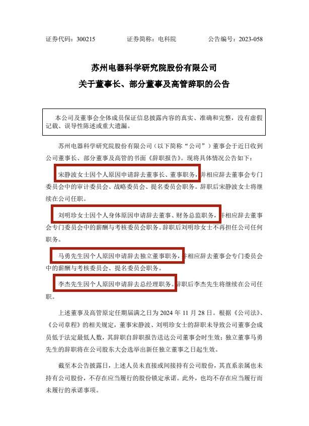
2023年9月5日,电科院公告称,2023年9月1日、2023年9月4日包括董事长、总经理、财务总监、董秘、职工代表监事在内,多人宣布辞职。

公告显示,刘丹丹女士因个人原因申请辞去董事会秘书职务。辞职后刘丹丹女士不再担任公司任何职务。
陈凤亚女士因个人原因申请辞去职工代表监事职务。其辞职将在公司选举产生新任职工代表监事填补其空缺后生效。辞职后陈凤亚女士将继续在公司任职。
值得一提的是,电科院的董事长和一众高管集体辞职前不久刚刚集体辞职!
9月1日晚间,电科院发布公告,四名董监高人员以个人原因为由辞职。

其中两人为裸辞:刘明珍因个人身体原因申请辞去董事、财务总监职务,并相应辞去董事会专门委员会中的薪酬与考核委员会职务。辞职后不再担任公司任何职务。
马勇则一并辞去独立董事、董事会专门委员会中的薪酬与考核委员会、提名委员会职务。
除此之外,宋静波则辞去董事长和董事会相关职务,辞职后将继续在公司任职。
李杰申请辞去总经理职务。辞职后继续在公司任职。
上述董事及高管原定任期届满之日为2024年11月28日。
02
此前公告显示,公司原董事长、现实控人胡醇对部分高管的任命十分不满。
尤其是对于董事长宋静波,认为宋静波根本不具备担任董事长的能力,其被选举为董事长是胡醇父亲胡德霖的安排,是胡德霖“随便选的一个人”;
对于财务总监刘明珍,胡醇也表示其曾帮助胡德霖夺取控制权,视上市公司稳定治理于不顾。
单单从简历上看,担任董事长的宋静波和担任总经理的李杰经历并不算丰富。
公开资料显示,宋静波1982年生,2005年至今在苏州电器科学研究院股份有限公司任仪器设备部职员、主任,今年1月从公司第二十六计量测试中心站(苏州)主管直接被选为公司董事长。

李杰,1977年生,2000年8月入职苏州电器科学研究院股份有限公司,历任低压成套和元件测试部工程师、组长、主任,高压电器测试部主任,新能源部部长,副总工程师。
父亲支持的董事长等高管集体辞职。
显然,在上述偏向已故的胡德霖方面的公司主要高管辞职之后,电科院的形势正向有利于现任实际控制人胡醇的方向发展。
不过,胡醇未来也面临比较大的挑战。
从公司历史业绩来看,在胡醇担任董事长期间,电科院的业绩明显不佳;公司内斗也让公司业绩遭受重创,2023年上半年营收同比下降14.37%,净利润更是由盈转亏,同比暴跌135.88%。

截止2023年9月5日收盘,电科院股价跌0.4%,收报5.02元/股,市值38.07亿元。

截止2023年6月30日,电科院股东人数3.08万户,一场内斗,坑惨了几万投资者!
03
电科院1982年被江苏省机械工业厅批准为“江苏省高低压电器及日用电器归口研究所”,2000年完成转制和改制。
电科院主要从事输配电电器、核电电器、机床电器等各类高低压电器的技术检测服务,公司2011年5月在深交所创业板上市。
作为电器检测行业龙头,电科院近来没能因业绩走红,反倒是因“父子反目”的传闻引发市场广泛关注。
作为家族企业,电科院创始人胡德霖早已属意将儿子胡醇培养成公司接班人。
2002年,胡醇大学毕业后进入电科院,从基层做起,在电科院业务、技术、管理等多个部门工作过。
2019年11月,41岁的胡醇成为电科院新任董事长。
但在胡醇上任后的第一年,2020年电科院业绩大幅下滑,营收、净利润同比下降12.9%、47.98%。
2021年1月,胡醇辞职,胡德霖重新“出山”,担任董事长。
那年,电科院业绩回升,营收和净利润同比增长22.83%、122.43%。
胡家父子的董事长职务来回切换,到2022年2月,胡德霖又辞职,胡醇再度出任董事长。
当时大家都认为父亲胡德霖已经开始交班,结果却上演了一出“豪门父子内斗”、“抢夺公章”的大戏。

双方因经营理念不合、控制权等问题爆发矛盾,胡醇被现董事会免去其董事长、总经理职务,父子二人甚至对簿公堂。
2019年至2023年1月期间,电科院董事长四度变更,一度闹到抢公章的境地。电科院2022年年报提及公司目前面临的三起诉讼案件,均由胡德霖、胡醇父子的矛盾引发。
04
今年1月,电科院却免去胡醇董事长及总经理职务,任命“外人”宋静波为董事长,宋静波此前为电科院董事。
但显而易见的是,宋静波的背后是胡德霖,公司的实控权实则又重回胡德霖手中。
胡醇二上二下,得失之间对于董事长职位有了更多的理解,就要大展宏图的时候,又被剥夺了其权力,他们父子俩中间到底发生了什么分歧和矛盾呢?至今仍是一个迷。
在1月的任免后,胡醇对于董事会免去他职位不服,甚至将胡德霖及电科院告上法庭,要求撤销上述董事会决议。
而因胡醇在去年11月1日带走了公司经营所需的公章、法人章、合同章一直未归还,电科院也于2月将他告上法庭。
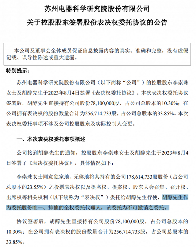
今年5月胡德霖逝世后,7月,上市公司公告,公司实控人也由胡醇父子变更为李崇珠与胡醇母子,双方签署一致行动协议后,合计持有上市公司总股本的33.85%,占剔除公司回购专用账户中的股份数量后的比例为34.27%。

“打虎亲兄弟,上阵父子兵。”
上市公司有着不少利益纠缠,父子俩的恩怨竟然以这种方式落幕,让人不禁想起了大亚圣象几年前的兄弟之争,也是以弟弟的突然病逝而了结,不禁让人唏嘘不已!
不过,随后胡醇与董事会方面的“对峙”仍在持续,胡醇对多项董事会议案依然持反对意见,并仍未归还此前带走的公司公章、法定代表人签名章(胡醇)、合同专用章。
在最新一期的电科院2023年半年报中,胡醇继续投出弃权票,原因是对公司经营情况不了解,无法发表意见,故投弃权票。
值得注意的是,根据9月1日同日公告,法院判决原董事长、创始人之子胡醇归还上市公司公章、法定代表人签名章(胡醇)、合同专用章。

公司内斗也让电科院业绩进一步遭受重创。
2023年上半年,公司营收同比下降14.37%,净利润更是由盈转亏,同比跌135.88%。
此外,胡醇任董事长期间,电科院的毛利率也在下滑。
WIND数据显示,2014年-2019年、2021年,电科院的毛利率一直在50%上下波动,2014年前更高;但在2020年、2022年,公司毛利率分别为43.18%、37.52%。

胡醇会否“三度归来”出任电科院董事长,公司的管理层是否会有进一步的变动,让我们拭目以待!
可以肯定的是,上市公司中家族企业不在少数,家族成员之间有矛盾的也不鲜见,但是父子之间争斗如此强烈的确实罕见。
电科院的纷争无疑让人警醒,随着中国创一代的老龄化,中国已经进入家族企业传承交班高峰期,家族企业传承的需求较为迫切!