高调披露董事长总裁增持计划,却二度延期遥遥无期,成了镜花水月;管理层走马灯似的频频辞职,高管内讧内斗,怒怼互撕;增资收购上海阿德勒,却收购了一个长达七年的纠纷和闹心;马大哈公告、实控人刘少林深陷牢狱之灾……负面新闻缠身的上海金力泰化工股份有限公司(以下简称金力泰)近年来一直处于质疑和舆论的漩涡中难以脱身。
2月3日,因涉嫌信息披露违法违规,金力泰近日又收到中国证券监督管理委员会(以下简称证监会)下发的《立案告知书》。被证监会立案调查,根据《证券法》及相关司法解释,凡2023年2月3日收盘时持有亏损的投资者均可参加索赔——这意味着证监会已经锁定金力泰的违规线索。

那么,金力泰究竟哪些披露的信息“涉嫌信息披露违法违规”而被证监会立案调查呢?我们不妨大胆梳理一下。
只打雷不下雨的增持计划或惹众怒
金力泰董事长袁翔和执行总裁罗甸3亿元增持计划,两度延期,至今只打雷不下雨,很可能是金力泰被证监会立案调查的主要原因之一。
2021年6月15日金力泰披露,公司董事兼总裁袁翔及控股子公司上海金杜新材料科技有限公司(“上海金杜”)董事兼总经理罗甸(现同时担任公司执行总裁)两人基于未来发展前景的坚定看好,以及对公司及控股子公司长期投资价值的高度认可,同时为了更大程度使其利益与公司长远发展紧密结合,计划自2021年6月15日起6个月内增持公司股份,增持金额分别不低于1.5亿元,增持金额合计不低于3亿元。截至本公告披露日,袁翔先生持有公司股份 2,650,000 股,占公司总股本 0.54%;罗甸先生未持有公司股份。

2021年11月26日,金力泰公布,公司于近日收到袁翔和罗甸分别出具的《关于延期实施股票增持计划的告知函》。增持计划实施期间,增持主体作为公司高级管理人员受公司定期报告、业绩预告及重大事项信息披露敏感期等因素影响,在敏感期内均无法增持公司股票,致使增持计划可实施的有效时间大幅缩短。同时,因拟增持金额较大,资金筹措尚未完成,增持主体预计无法在原定日期内完成本次增持计划。
基于对公司未来发展的信心以及长期投资价值的认可,同时为了维护中小投资者利益,本着诚信守信原则继续履行增持计划,袁翔与罗甸决定将此次增持计划的履行期限延长6 个月,即增持计划之截止日期由2021年12月15日延长至2022年6月15日,除上述调整之外,增持计划其他内容不变。
2022年5月27日,公司再次发布公告,袁翔与罗甸将增持计划的履行截止日延至2022年9月30日,并承诺增持金额、增持延期截止日、为保障承诺履行拟采取的措施等事项不可撤销,不可变更,后经股东大会审议通过。
然而,两人承诺半年内分别增持1.5亿元,然后两次将履行期限延长6个月,但两人却谁也没有增持公司股份。2022年10月23日晚间,金力泰披露公告称,由于增持承诺期满未增持,公司董事长兼总裁袁翔、董事兼执行总裁罗甸遭上海证监局警示。
大股东、董监高、管理层等增持公司股票,大多是对公司未来相当看好,显示对公司未来业绩有信心,将在市场层面推动股价上升。但有些增持股票,是在市场行情低迷时不得已而为之,意在稳定市场提振股价。
上市公司高管无正当理由未履行增持承诺,有“忽悠”投资者之嫌,可能面临被证交所处分、记入诚信档案、证监部门出具警示函等后果。
根据《中华人民共和国证券法》第八十四条,“对发行人及其控股股东、实际控制人、董事、监事、高级管理人员等作出公开承诺的,应当披露。不履行承诺给投资者造成损失的,应当依法承担赔偿责任。”
金力泰涉嫌信息披露违法违规被立案调查,根据《证券法》及相关司法解释,凡2023年2月3日收盘时持有亏损的投资者均可参加受损索赔。
乱象中一窥金力泰内斗冰山一角
值得注意的是,在金力泰一些公告中,五花八门的乱象或许能一窥冰山一角。
2021年5月12日,金力泰在关于对深圳证券交易所年报问询函回复的公告中提及:“年报及2021年一季报显示,公司高级管理人员张岚未对本报告内容的真实性、准确性、完整性发表书面确认意见。请补充说明张岚未发表书面确认意见的原因,对年报及一季报无法保证真实、准确、完整的具体原因和事项,作出无法保证判断的依据、已采取的核查措施,是否存在其他需要说明的信息,是否履行了勤勉尽责义务。”

张岚成为因年报未签名而收到证券所问询的上市涂料企业第一人。
中外涂料网还注意到,2021年7月14日,金力泰发布关于公司高级管理人员辞职的公告称:董事会于近日收到公司副总裁张岚女士的书面辞职报告,张岚女士因个人原因辞去公司副总裁职务。此前,张岚是因金力泰2020年报未签名而收到证券所问询,2021年1月25日,由于母亲涉短线交易,张岚作为高管人员未能及时尽到督促义务深表自责。
张岚是引咎辞职,还是涉嫌被卷入股权之争,让人难免猜测。在金力泰股吧里,有网民诧异地问:“为什么都辞职了?”有网民称,“当时年报未签名的人,还因此收回复函,解释原因,现在就辞职了!明朗,懂的自然懂”,也有网民评论称:股权之争,大局已定。

监事会主席“炮轰”管理层干扰履职
但金力泰的乱象不仅如此。
张岚辞职前的6月9日晚,金力泰发布了一则尴尬不已的更正公告,更正的两处错误都与数字有关:“第八次会议”修正为“第九次会议”、“投票代码:365225”修正为“投票代码:350225”。
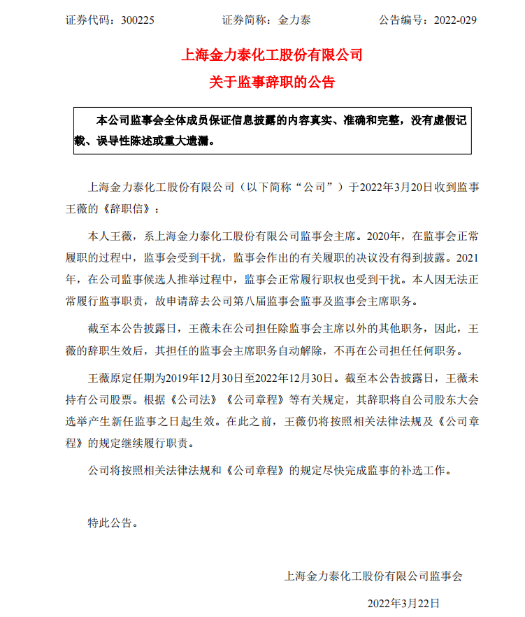
除马大哈公告外,2022年3月22日晚间,金力泰两则辞职公告一则关于监事辞职事项的说明,再次将金力泰“动荡”的公司管理层推上了风口浪尖。
王薇在《辞职信》中说:本人王薇,系上海金力泰化工股份有限公司监事会主席。2020年,在监事会正常履职的过程中,监事会受到干扰,监事会作出的有关履职的决议没有得到披露。2021年,在公司监事候选人推举过程中,监事会正常履行职权也受到干扰。本人因无法正常履行监事职责,故申请辞去公司第八届监事会监事及监事会主席职务。

同一时间段,金力泰非独立董事刘金梅、独立董事王澜等多名董监高申请辞职,理由包括因工作受到干扰无法正常履职等。
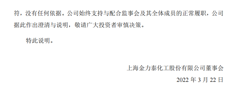
金力泰在关于监事辞职事项的说明中,字里行间一反常态,针对王薇《辞职信》“在金力泰监事会的履职受到了干扰,本人无法正常履行监事职责”的言辞,金力泰驳斥其“无端指责、捏造事实”,并“强烈谴责”。



金力泰称,收到王薇辞职信后,公司立即于 2022 年 3 月 21 日向王薇发出《致王薇女士的函件》,要求其在 2022 年 3 月 22 日下午 5 点 30 分前将其《辞职信》中辞职原因所指的具体事项及相关证据以书面形式向公司如实陈述及提交,但王薇拒不配合,公司未收到王薇任何回复。
金力泰认为王薇发来的《辞职信》中所述的辞职理由与事实严重不符,没有任何依据。公司始终支持与配合监事会及其全体成员的正常履职,公司据此作出澄清与说明,敬请广大投资者审慎决策。
金力泰表示,王薇作为公司监事会主席,本应恪尽职守、履行诚信勤勉义务,但其却在《辞职信》中无端指责、捏造事实,给公司造成极大的负面影响,可能导致投资人及公司损失。公司对王薇此种不顾职业道德、极度不负责任的行为和态度予以强烈谴责,并将视情况追究其相关法律责任。
金力泰管理层动荡的根本原因疑似是背后的股权之争。有网友评论区留言称,辞职“炮轰”金力泰的王薇,跟之前年报不签字的副总裁张岚同一批入驻管理层。

针对这一情况,深交所于3月24日对金力泰下发关注函,要求王薇说明其无法正常履职的依据,并要求公司说明王薇所述情况是否属实,相关监事会决议的披露是否及时。
2022年4月12日晚间金力泰公告回复深交所关注函,金力泰称,公司管理层不存在拒绝配合监事会履职、干扰监事会正常履职的情况,公司日常生产与经营有序开展中,公司不存在生产经营发生重大不利变化的情形。
对此,王薇在金力泰4月13日回复深交所关注函的文件中表示,金力泰管理层严重阻扰监事会履职,对监事会作出的决议违规不予披露,另外,在金力泰监事候选人选举过程中,监事会正常履职受到阻扰。

实控人身陷“牢狱之灾”导致股权纷争
金力泰乱象愈演愈烈,根本原因或在于实控人刘少林身陷“牢狱之灾”而导致的股权纷争。
在2021年5月12日张岚因年报未签名回复证券所问询的公告中,证券所第二个问题是刘少林涉嫌合同诈骗事宜进展情况的问询。

从这份公告和此前的公告来看,被披露为金力泰实控人的刘少林从未在公司担任任何职务,且自始至终未参与公司日常经营管理。当前金力泰的董事会人员构成以涂料行业专业人士和投行人士为主。
2021年6月6日晚间,金力泰《关于海南自贸区大禾实业有限公司股东刘少林涉案的进展公告》显示,华锦资产以被害单位的身份出现在刘少林涉嫌合同诈骗案中。
2021年6月8日晚间,金力泰披露,公司实际控制人刘少林涉嫌合同诈骗案已经侦查终结,检察机关已经对案件审查起诉。
资本势力反目或因股价飙涨。2021年4月7日,金力泰实控人刘少林的亲属,因刘少林涉嫌合同诈骗被刑事拘留,而向媒体举报称:上海市公安局徐汇分局经侦民警许某参与上市公司金力泰股权纠纷,许某在“胁迫”股东签下股权代持协议后,又变身协议担保人。
接到举报后,上海市公安机关组成专案组进行了调查,证实许某持有金力泰股票,且以警察身份参与股权纠纷。至此,刘少林究竟是代持,还是有利益方在幕后操纵,金力泰股权之争迷雾重重。
而需要一提的是,金力泰股权结构较为分散,此前包括袁翔、景总法、严家华、张岚等在内的管理层一直都持有50万-400万不等的股票。
而持有206.7万股的张岚在现任董事长总裁刚刚披露增持计划的时间节点辞职,对立的通常法则“不是朋友就是对手”。亦或者是退出股权纷争或明哲保身的一方。
业内人士普遍认为,金力泰管理层动荡的根本原因疑似是背后的股权之争。有网友评论区留言称,辞职“炮轰”金力泰的王薇,跟之前年报不签字的副总裁张岚同一批入驻管理层。

高管频繁变动,拖累业绩连续两年亏损
俗话说窝里斗究竟孰是孰非,清官难断家务事,一切以法律为准绳。但金力泰高管一直以来变动频繁,却是不争的事实。
监事会方面,2020年2月,金力泰宣布吴大成因工作调整不再担任公司职工代表监事职务,该职务由唐娟接任。2020年11月,唐娟也以工作变动原因辞职,随后,庄志良出任金力泰职工代表监事。2021年12月,江昌雄以个人原因为由申请辞去金力泰监事职务。由于江昌雄离职将导致公司监事会人数低于法定最低人数要求,其辞职需等金力泰新的监事产生时生效,江昌雄陷入辞而未离的局面。
董事会方面,2022年3月22日晚间董事兼副总裁严家华、副总裁葛乐凡辞职,在此之前,吴益兵于3月15日以个人原因辞去公司独立董事职务;2021年12月,孙敏杰因个人原因辞去公司独立董事职务;2021年10月,隗聪辞去公司证券事务代表职务;2021年7月,张岚因个人原因辞去公司副总裁职务。
除陈晨于2019年5月出任金力泰董事长至2019年12月31日短暂任期换届外,其他董事长、总经理皆任期未满便辞职。
2016年1月,原金力泰公司总经理范建国辞职;2016年4月,原金力泰公司董事长吴国政辞职;2017年10月,原金力泰公司总经理孙吉波辞职;2018年3月,原金力泰公司董事长WuYichao辞职;2019年5月,原金力泰公司董事长兼总经理潘恺辞职;2021年12月2日,景总法辞去公司总裁职务后再次辞任公司董事长。
铁打的金力泰,流水的高管。金力泰的高管经历了一次又一次洗牌。
业绩方面,内斗或许“拖垮”金力泰,连续两年金力泰年度业绩亏损。
2021年,金力泰实现营业收入8.58亿元,同比下降3.05%,净利润亏损1.08亿,同比暴减218.75%。2022年金力泰营业收入大幅下跌,根据最新业绩预告,金力泰预计2022年实现营收6.2亿元-6.5亿元,预计亏损1亿元-1.5亿元。(中外涂料网)