chaguwang.cn-查股网.中国
查股网.CN
*ST金泰(300225)内幕信息消息披露
 
个股最新内幕信息查询:    
 

60天内四换审计机构仍未“成功”,*ST金泰退市倒计时76天

http://www.chaguwang.cn  2026-02-04  *ST金泰内幕信息

来源 :涂料经2026-02-04

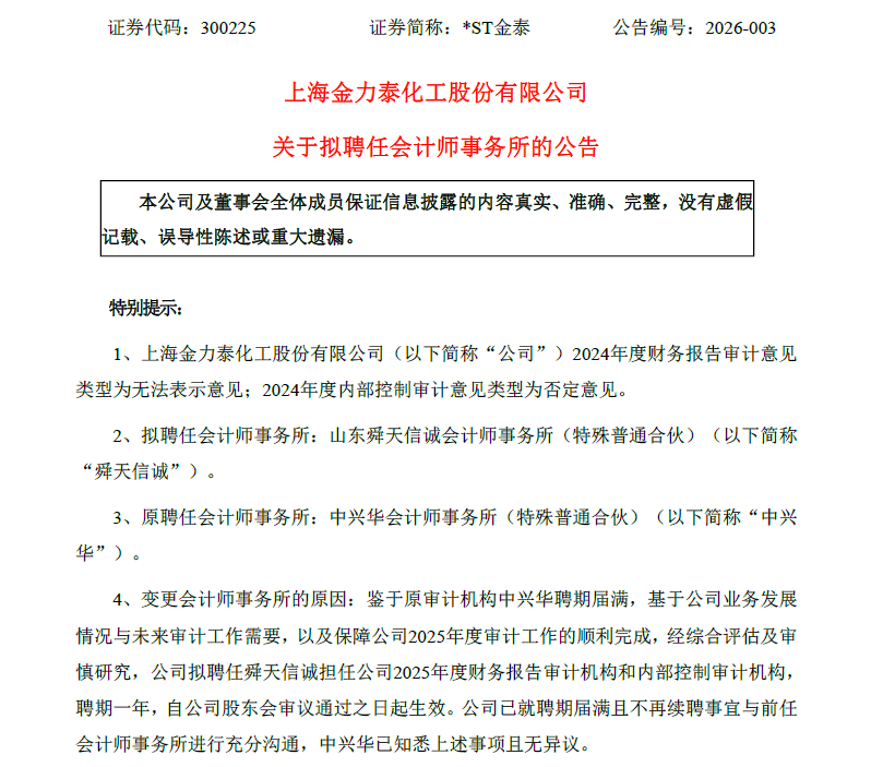
  短短60天内,*ST金泰(300225.SZ)四次拟变更审计机构:

  2026年2月4日,*ST金泰发布公告,拟聘任永信瑞和(深圳)会计师事务所(特殊普通合伙)(以下简称“永信瑞和”),议案仍需提交股东大会审议。

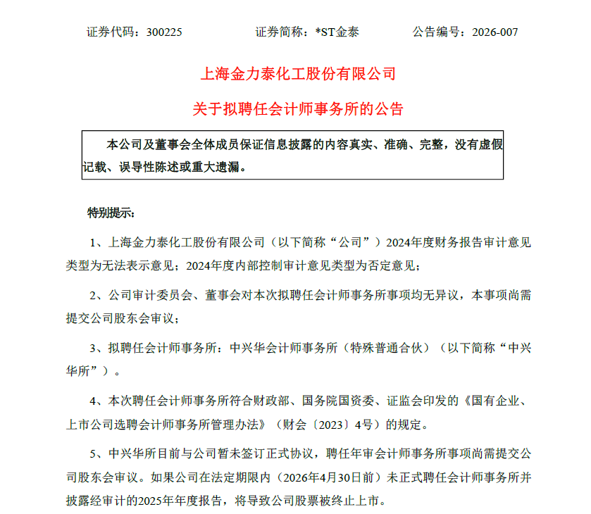
  2026年1月27日,公司公告拟重新聘任中兴华会计师事务所(特殊普通合伙),而中兴华正是其2024年度审计机构。

  2026年1月11日,*ST金泰公告拟改聘山东舜天信诚会计师事务所(特殊普通合伙),对于变更原因,公司未作任何披露。此次变更同样仅通过董事会审议,仍需股东大会表决。

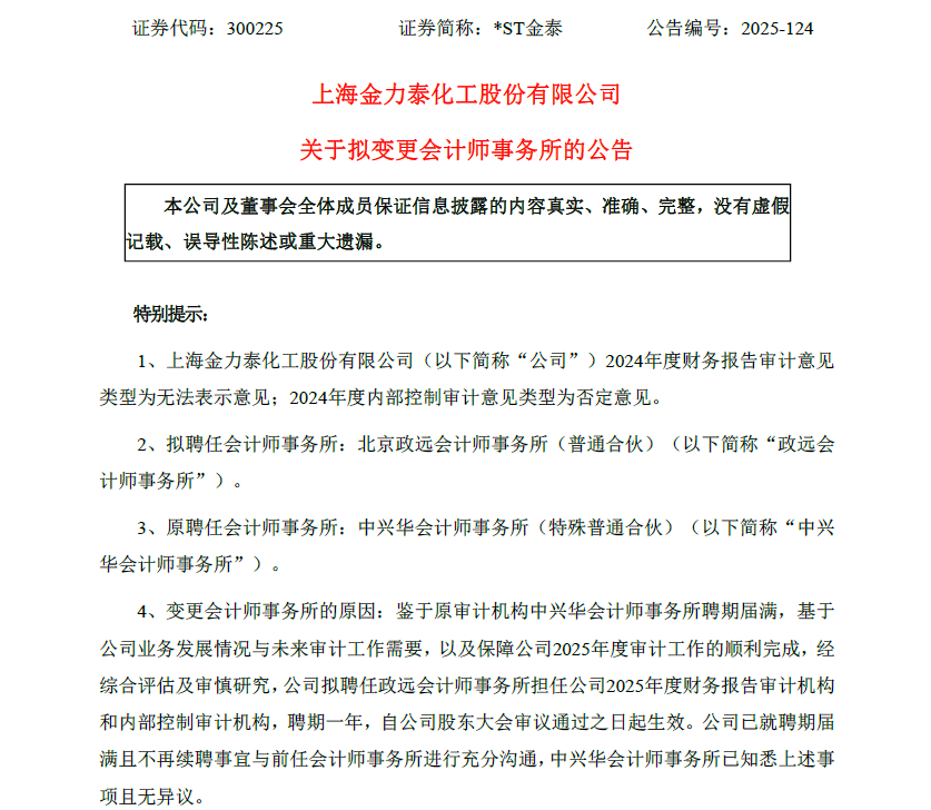
  2025年12月5日,*ST金泰首次披露拟聘任公告,拟聘请北京政远会计师事务所(普通合伙)承接2025年度审计业务。该议案已获董事会、监事会审议通过,仅待股东大会批准。

  频繁调整审计机构,与*ST金泰此前的年报披露违规处罚密切相关。2025年4月,公司因未能按时披露2024年年度报告,被上海证券交易所实施退市风险警示,股票简称变更为“*ST金泰”。因管理层抗拒非标审计意见,并随即公告预计无法按期披露年报,2025年11月,公司及3名高管合计被罚款460万元。

  眼下,距离2025年年报法定披露截止日4月28日仅剩76天。若4月30日未能交出一份“干净”的审计报告,公司股票将被终止上市。

  时间,是*ST金泰最稀缺的资源,也是最大的敌人。即便永信瑞和事务所最终获股东大会通过,也必须在不足三个月内完成全年审计。而常规上市公司年报审计周期普遍为3至4个月,若涉及非标意见整改、内控缺陷修复,程序更为复杂。此前A股虽有个别*ST金公司成功“摘帽”,但多为问题单一、准备充分者,审计周期仍长于*ST金泰当前所剩时间。其紧迫程度,无异于悬崖跳水。

  公开信息显示,永信瑞和改制成立于1997年1月,具有证券期货审计、军工涉密咨询服务业务资格。截至2025年12月31日,永信瑞和事务所合伙人为36名、注册会计师160名,签署过证券服务业务审计报告的注册会计师29名。值得一提的是,该所具备*ST金类公司审计经验——此前,深交所对*ST迪威财务数据提出质疑,但未否定其审计程序合规性,而自2022年起已经连续三年担任*ST迪威审计机构。

  然而,面对*ST金泰积重难返的财务与治理困境,再有经验的会计师事务所,或许也难以在极短时间内完成合规、完整、经得起推敲的审计程序。

金力泰再度调价,今年三季度由盈转亏|中外涂料网

  近年来,监管层多次警示上市公司在年报披露前突击更换审计机构,尤其当原审计机构已出具非标意见时,极易被怀疑存在“购买审计意见”之嫌。*ST文化、*ST中潜等公司均因“大所换小所”或变更理由模糊,被交易所下发关注函,要求说明是否存在操纵审计结果的安排。*ST金泰四次变更,无一披露实质原因,程序上仅通过董事会审议,尚未提交股东大会表决,合规性与正当性均存疑。

  更深层的问题,是公司治理的全面失序。连续多年信息披露违规、抗拒审计、高管被罚、资金紧张、控制权动荡,已使*ST金泰的公众公司信用几近“破产”。

  退市倒计时的滴答声已清晰可闻,留给*ST金泰的,已不是选择谁来审计,而是能否在终场哨响前,交出一份经得起法律与历史检验的财报。

查股网为非盈利性网站 本页为转载如有版权问题请联系 767871486@qq.comQQ:767871486
Copyright 2007-2025
www.chaguwang.cn 查股网