来源 :电鳗快报2025-09-29

《电鳗财经》电鳗号/文
当美晨科技的财务数据遭遇市场质疑,一场关于资本市场诚信底线的深刻拷问正在上演。这场风波早已超越了个别企业的范畴,成为检验中国资本市场健康度的试金石。
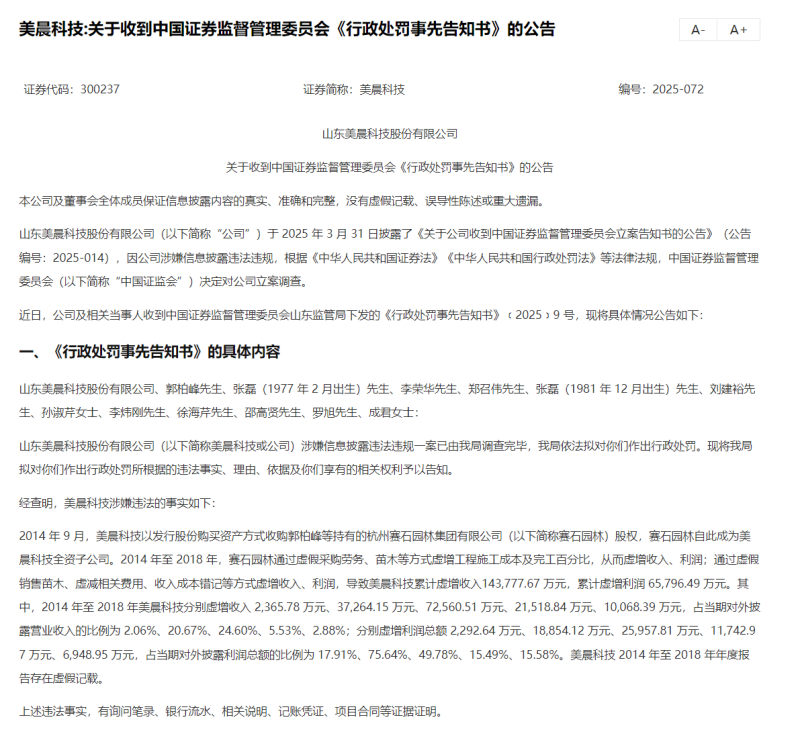
9月26日,美晨科技发布公告披露,公司收到行政处罚事先告知书。受此影响,美晨科技将于9月29日停牌一天,于9月30日起复牌并被实施其他风险警示,股票简称变更为“ST美晨”,涨跌幅仍为20%。

美晨科技主营业务包含非轮胎橡胶业务和园林绿化业务。2025年上半年,公司实现营业收入8.63亿元,同比增长1.41%;归属于上市公司股东的净利润-9168.07万元,同比增长52.18%。
美晨科技在财报中指出,2025 年上半年非轮胎橡胶业务板块实现营业收入8.4 亿元,同比增长 17.15%,经营质量与规模效益实现同步提升。公司园林绿化业务受行业市场竞争加剧、工程回款不及预期等各方面因素影响,园林板块持续亏损。为推动公司高质量可持续健康发展,公司拟剥离全部园林绿化业务,从而进一步聚焦非轮胎橡胶业务,集中优势资源发展非轮胎橡胶业务,增强公司核心竞争力。

注册制改革背景下,证监会早已部署"清朗行动"。无论是交易所"刨根问底式"问询,还是证监局现场检查的"双随机"机制,都在构建全链条的监管闭环。
这场风波终将沉淀为资本市场的制度养分。当投资者学会用脚投票,当中介机构真正扛起"看门人"责任,当监管利剑保持常态威慑,我们才能迎来资源配置更高效、价值发现更准确的健康市场。这或许就是美晨科技事件带给资本市场的最大启示。