来源 :挖贝网2022-03-23
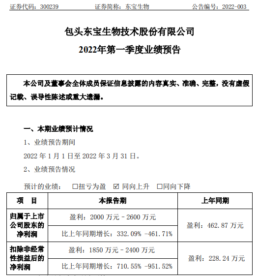
挖贝网3月23日,东宝生物(300239)近日发布2022年第一季度业绩预告,报告期内归属于上市公司股东的净利润2000万元–2600万元,比上年同期增长332.09%-461.71%。

报告期内,明胶系列产品业务稳步发展,市场需求向好,销售收入较上年同期实现进一步增长,盈利能力同比增幅较大,销售利润增加。
报告期内,受益于公司“胶原+”系列产品的不断深入推广,胶原蛋白系列产品业务稳步发展,销售收入同比增幅较大,销售利润增加。
报告期内,非经常性损益对净利润的贡献金额预计为100万元-200万元,较上年同期减少34.63万元-134.63万元。非经常性利润贡献主要是公司前期收到的政府补贴资金本期摊销转入当期损益。
挖贝网资料显示,东宝生物专业从事明胶和胶原蛋白及其衍生产品的研发、设计、生产、销售,为下游用户提供全面系统的供应及服务方案,在胶原领域处于行业领先地位。