来源 :每日经济新闻2025-05-21
据猫眼专业版数据,电影《哪吒之魔童闹海》(简称《哪吒2》)密钥延期,延长上映至6月30日。

灯塔专业版数据显示,截至5月21日,《哪吒2》全球票房为158.58亿元,在全球影史票房榜排名第五。

套现或超5亿元!光线传媒控股股东等计划减持
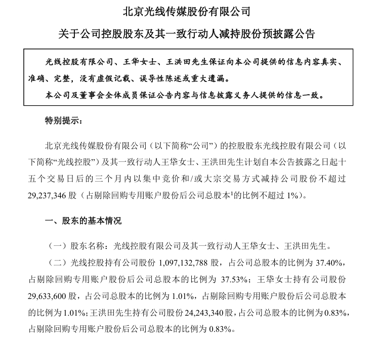
5月19日晚,《哪吒2》的出品发行方光线传媒发布公告,其控股股东光线控股有限公司(以下简称“光线控股”)及其一致行动人王牮、王洪田计划自本公告披露之日起十五个交易日后的三个月内以集中竞价和/或大宗交易方式减持公司股份不超过约2924万股(占剔除回购专用账户股份后公司总股本的比例不超过1%)。
对于减持原因,公司称,作为公司的控股股东及其一致行动人,股东对公司未来发展前景充满信心,对公司价值高度认可。光线控股曾大额认购公司非公开发行的股份以及通过二级市场进行增持,本次减持主要是出于其降低负债率、改善财务结构的需要;王牮也曾通过二级市场进行增持,王牮及王洪田本次减持主要是出于其自身资金需求。

公开资料显示,王牮、王洪田分别为王长田的妹妹和弟弟。年报显示,公司实际控制人及其一致行动人分别为王长田、王长田妻子杜英莲、王牮和王洪田。在光线传媒内部,王长田任公司董事长兼总经理,王牮为公司员工,王洪田则任公司总裁助理。
截至5月19日,公司股价报18.39元/股,按此计算,光线传媒控股股东及其一致行动人本次或可“套现”约5.38亿元。
光线传媒是《哪吒2》出品方,公司股价一度因为该电影火爆而大涨。2月初以来,公司股价连续上扬,并且在2月17日创下近五年新高,达41.68元/股。
光线传媒一季度净利润超20亿元,大增近375%
4月21日晚间,光线传媒披露2024年年度报告和2025年一季度报告。在《哪吒2》的带动下,光线传媒今年一季度业绩业绩大幅增长。
报告显示,2024年,光线传媒实现营业收入15.86亿元,同比增长2.58%;归属于上市公司股东的净利润2.92亿元,同比下降30.11%。
2025年一季度营业收入29.75亿元,同比增长177.87%;归属于上市公司股东的净利润为20.16亿元,同比增长374.79%。一季度,公司电影及衍生业务收入及利润较上年同期均实现大幅增长。