来源 :挖贝网2022-07-13
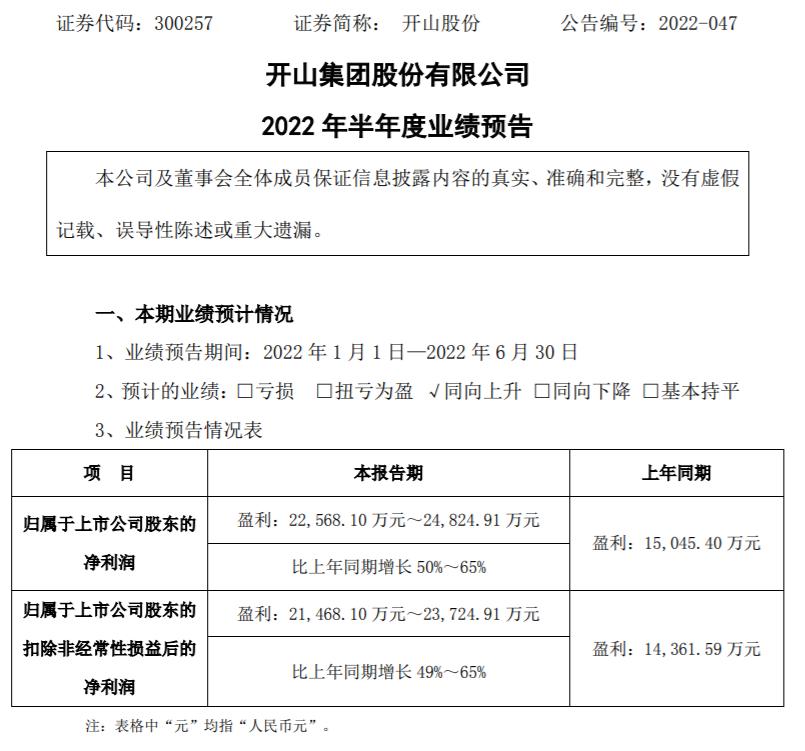
挖贝网7月13日,开山股份(300257)近日发布2022年半年度业绩预告,预计业绩同向上升。报告期内归属于上市公司股东的净利润22,568.10万元-24,824.91万元,比上年同期增长50%-65%。

报告期内,公司归属上市公司股东的净利润较上年同期上升,主要业务影响因素:2022年上半年印尼SMGP公司第一、二期机组实现售电收入2,909万美元,对比上年同期收入和利润大幅上升。
2022年上半年设备出口销售额大幅增加,同时受国内经济下行、疫情等综合影响,国内传统业务收入与上年同期相比均有不同程度的下降。
报告期内,非经常性损益对净利润影响金额预计为1,100万元。
挖贝网资料显示,开山股份主营业务包括压缩机产品的研发、制造和销售以及地热新能源开发、地热成套发电设备制造三大板块。