来源 :北极星电力网2023-03-30
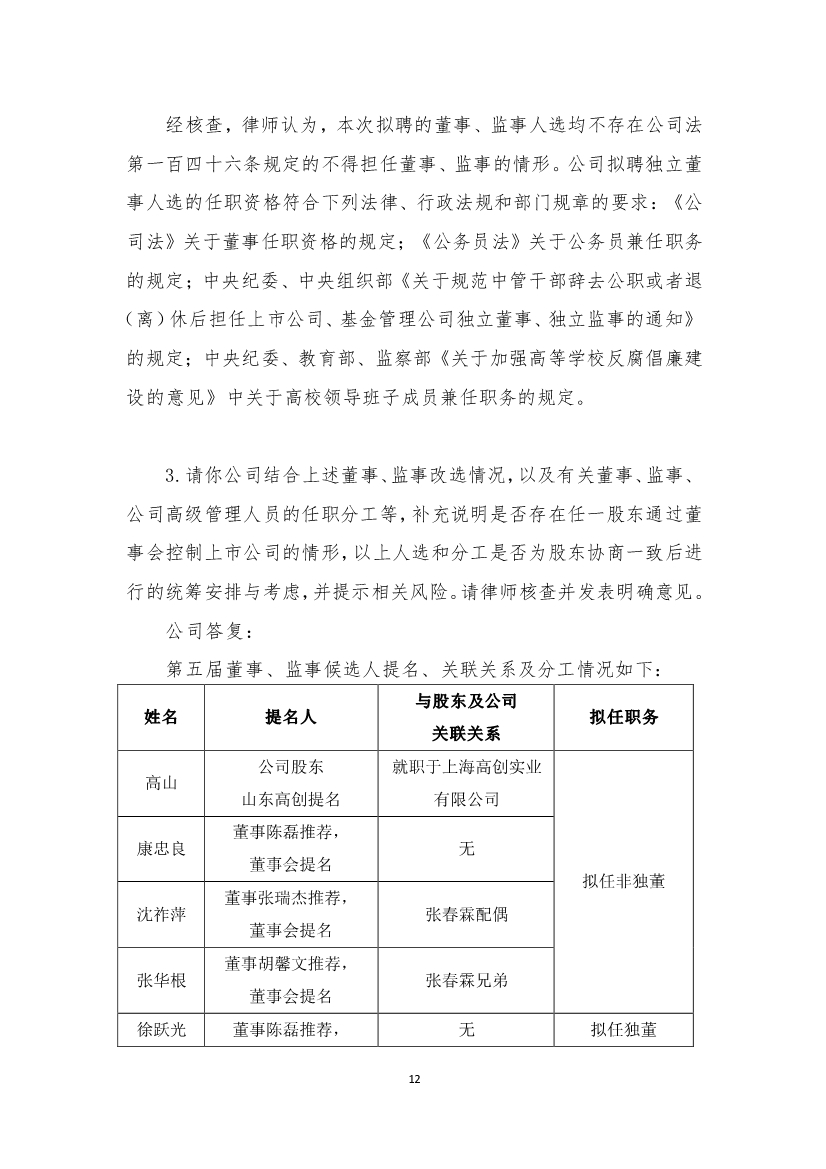
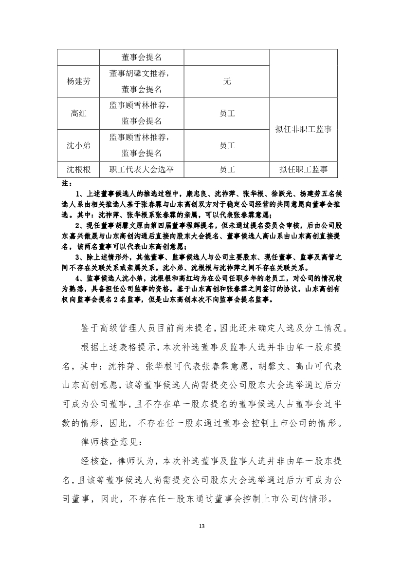
3月29日,巴安水务发布关于对公司《关注函》回复的公告,公告指出,因股东张春霖诉公司股东大会决议撤销纠纷案件中,公司一审败诉,一审判决撤销了股东嘉兴傲晟对于第五届董事会非独立董事及独立董事的提名议案,对公司第五届董事会换届选举的效力产生影响,程辉、张瑞杰、陈磊、于秀丽、高学理5名董事考虑到该诉讼结果或对个人造成一定的负面影响,因此在该判决作出后先后向公司提出了辞职请求。
同时,巴安水务表示,公司股东山东高创与张春霖就后续公司经营管理方案已沟通并达成一致意见,山东高创本次不再向公司监事会提名监事,监事赵晖、王文强受提名人山东高创的指示提出辞职。
山东高创与张春霖的前期矛盾主要因双方对合作框架协议及其补充协议的理解不一致,导致产生关于公司第五届董事会换届选举的股东大会决议的诉讼纠纷,但双方现已达成一致,以恢复巴安水务正常生产经营为首要任务,双方股东全力支持公司本次董事、监事补选以及公司日后经营,力求尽快恢复公司正常经营。












