来源 :证券之星2021-10-22
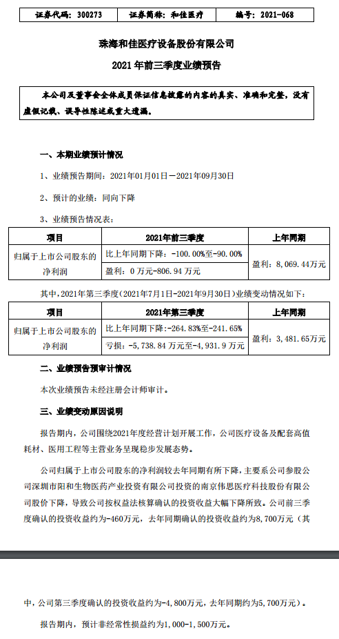
10月22日晚间,和佳医疗公告,预计前三季度净利为0万元-806.94万元,同比下降90%-100%。预计第三季度净亏损4931.9万元-5738.84万元,同比下降241.65%-264.83%。
而对于业绩下降原因,和佳医疗表示,主要系公司参股公司深圳市阳和生物医药产业投资有限公司投资的伟思医疗(688580)股价下降,导致公司按权益法核算确认的投资收益大幅下降所致。
公司前三季度确认的投资收益约为-460万元,去年同期确认的投资收益约为8700万元(其中,公司第三季度确认的投资收益约为-4800万元,去年同期约为5700万元)。
这是什么概念?去年同期确认的投资收益8700万元,去年同期盈利8069.44万元,这不是说去年同期全靠炒股挣钱吗?反倒是主业光亏钱了。现在投资收益一下来,公司收益直接降了90%-100%,这做的难不成是投资公司?
当然不是。据悉,珠海和佳医疗设备股份有限公司成立于1996年,主营业务为医疗器材销售。好好的主业不做,偏偏要炒股,甚至还亏损这么多,实在是对不起投资者。
数据显示,截止今年6月30日,和佳医疗股东人数为5.134万。
事实上,此前就有投资者表达过对大股东无心经营公司的不满。
有投资者表示,“既然大股东无心经营一心质押减持套现,建议将股权转让投票权委托给横琴粤澳深度合作区管委会,以此提高公司的经营能力”。
值得注意的是,还有一家上市公司蓝帆医疗也因投资了伟思医疗面临业绩亏损。
据统计,伟思医疗自今年7月初股价开始进入下降通道,一直持续调整,至今已调整近4个月,股价累积跌幅超40%。