来源 :项乾2023-06-15
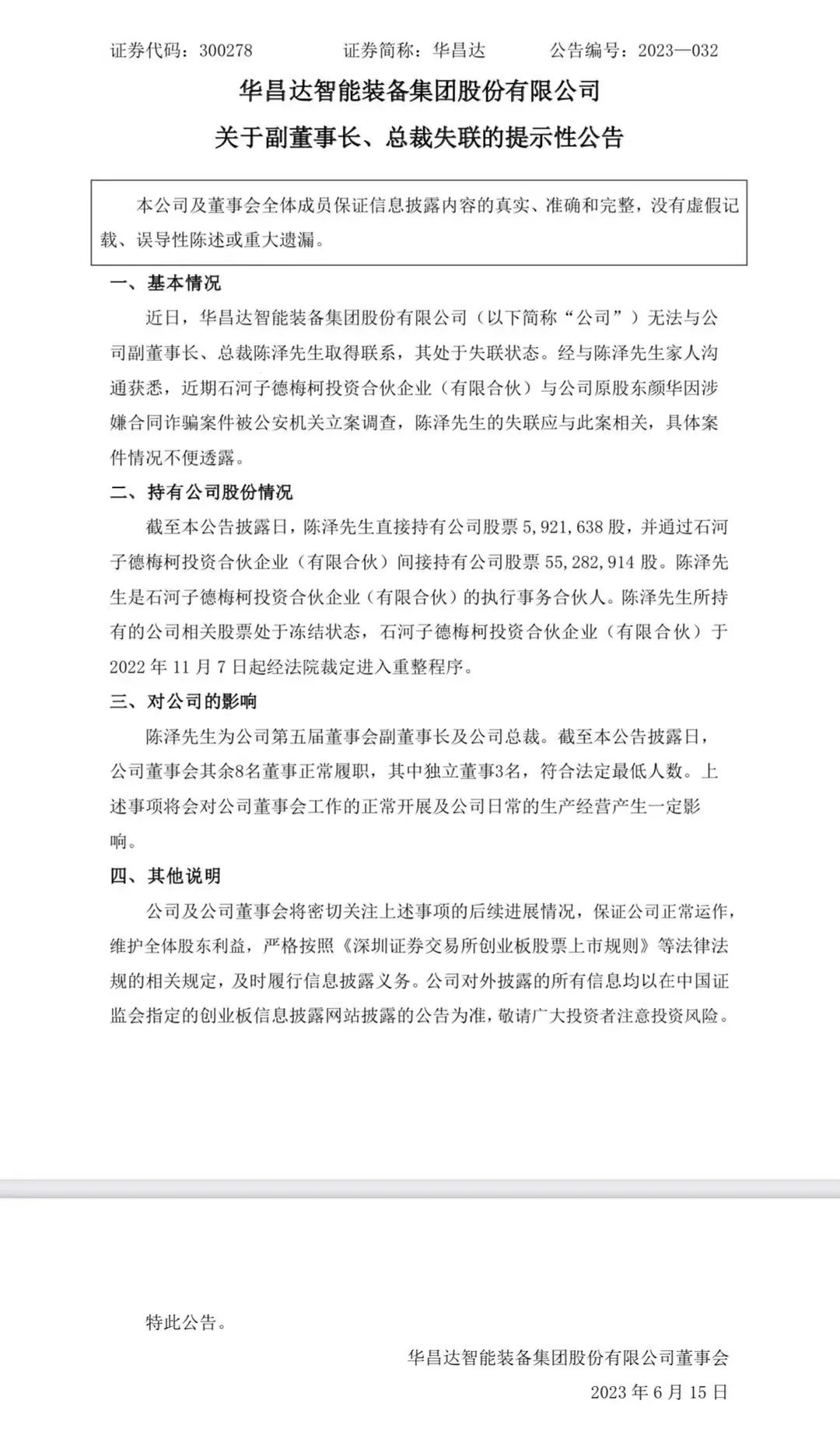
6月15日,华昌达(300278.SZ)公告称,近日,公司无法与公司副董事长、总裁陈泽取得联系,其处于失联状态。
经与陈泽家人沟通获悉,陈泽失联或与石河子德梅柯投资合伙企业(有限合伙)(简称“德梅柯投资”)的合同诈骗案有关。
公告称,近期德梅柯投资与公司原股东颜华因涉嫌合同诈骗案件被公安机关立案调查,陈泽的失联应与此案相关,具体案件情况不便透露。

截至目前,陈泽直接持有公司股票592.16万股,并通过德梅柯投资间接持有公司股票5528.29万股。
据悉,德梅柯投资涉及多重司法风险,已于2022年11月7日起经法院裁定进入重整程序。其陷入债务危机的原因为“因投资失误及为第三方提供担保”。
数据显示,德梅柯投资因合伙协议纠纷、保证合同纠纷等身陷多则司法案件,终本案件执行标的总金额达2.13亿元。
陈泽是德梅柯投资的执行事务合伙人,其所持有的公司相关股票处于冻结状态,
陈泽为公司第五届董事会副董事长及公司总裁。据公开资料,今年5月25日下午,陈泽出席了华昌达投资者关系活动。由此来看,陈泽失联不足三周。

陈泽,中国国籍,无境外永久居留权,男,1976年生,香港城市大学博士。2001年至2003年任烟台东泽电气自动化有限公司执行副总经理;2004年至2014年10月任天泽软控执行董事、天泽科技执行董事、上海德梅柯汽车装备制造有限公司执行董事、集团总裁;2014年11月至2017年7月任公司副董事长、总裁;2017年7月至2022年4月任公司董事长;2022年4月至今任公司副董事长;2019年7月至今任公司总裁。
在陈泽失联之前,华昌达上任董事长、原实控人颜华也曾陷入债务纠纷及“失联”局面。
2017年,华昌达先后爆出原实控人颜华、罗慧离婚、密集抛售股票等新闻,最后因颜华本人涉嫌伪造公司公章、董事会决议、法定代表人印章骗取贷款而陷入债务纠纷,其个人总负债达到30亿元。同时,颜华多次处于失联状态。

颜华
在颜华辞去公司董事长职务后,陈泽接任。
彼时,颜华债务危机爆发。颜华将其持有的华昌达股票投票权委托给公司的二股东德梅柯投资,由该公司成立“华昌达大股东颜华债务专项重组基金”,处理所有的债权债务。
在此期间,华昌达曾被债权人申请破产重整,一度濒临退市的边缘。2021年12月31日,华昌达重整计划执行完毕,撤销退市风险警示。
目前来看,华昌达经营已逐入正轨。
2022年,公司实现营业收入35.83亿元,同比增长66.29%;实现归母净利润1.06亿元,同比增长209.67%。2023年一季度,华昌达实现营业收入6.14亿元,同比下降25%;实现归母净利润0.22亿元,同比增长26.14%。
华昌达是一家全球领先的智能自动化装备系统集成商,公司业务涵盖物流与仓储自动化设备系统、自动化输送智能装配生产线、工业机器人集成装备、终端及复合材料成型设备。