光伏大黑马一道新能肯定有着浓重的创业者情结,以至于在面对跨界光伏企业时,总会惺惺相惜,甚至不吝真金白银,用大单力捧。
跨界光伏的小公司赛福天,现在连TOPCon电池产品还没做出来,就一举斩获一道新能10亿大单。现在,一家更为生猛的跨界小公司——华民股份出现了,一道新能向其采购价值约44亿的硅片!加上正泰新能的63亿,华晟新能源的55亿,连续亏损、净资产不到9亿的华民股份,竟然手握170亿硅片订单,这绝对会让硅片同行们艳羡。
光伏人都知道,现在的硅片环节,肯定没有紧张到像去年的硅料一样,需要长协锁定来“保供”,相对于电池片环节而言甚至还有些过剩,最近就降价了。
总之,事情有些反常。那么从天而降的华民股份,究竟是哪路神仙呢?
华民股份和赛福天这两家公司,长得实在太像了——
两家公司都是多年经营不善、近两三年变更了实际控制人、而且都从是去年才开始跨界光伏;
两家公司的运作手法如出一辙,都是通过并购新设立的光伏企业来切入;
两家公司的董事长都是女企业家,看外表形象气质俱佳。赛福天的董事长叫范青,华民股份的董事长是欧阳少红;
两家公司规模虽不大,入行虽很晚,但都很神奇,有一大帮知名企业助力,“产品我没有,大单在我手”。
没错,这就是铁球,华民股份在跨界光伏前的主要产品——铬锰钨系抗磨铸铁磨球。赛福天以前是做钢丝绳+建筑设计生意的。华民股份的产品,显然比赛福天还要“厚重”。
华民股份此前经营不善,六年连亏3.5亿。2021年8月16日,公司实际控制人变更为有着房地产背景的欧阳少红。
2022年8月16日,公司迈出跨界光伏的关键一步:以5600万元收购鸿新新能源科技(云南)有限公司80%的股权。
在这里,赶碳号要着重介绍一下鸿新新能源的情况。该公司成立于2022年1月12日,被收购时还没有开展具体业务。公司主要资产实际上就是一个待建项目——“年产10GW高效N型单晶硅棒、硅片项目”。
公司公告称:“(标的公司无实际经营)已取得祥云县发展和改革局投资项目备案证(祥发改投资备案[2022]14号)、云南省节能监察中心关于项目节能报告的评审意见(云节监[2022]20号)、云南省发展和改革委员会关于项目节能报告的审查意见(云发改资环[2022]571号)。2022年7月26日,大理州生态环境局受理鸿新科技建设项目的环境影响评价文件,公示日期为2022年7月26日至2022年8月8日。”
简而言之,关于这个光伏硅片项目,鸿新新能源已经和地方政府谈妥了,各项手续也办得七七八八。
截至评估基准日2022年7月31日,鸿新新能源所有者权益账面价值为3,254.16万元,评估价值为7,354.55万元,增值额为4,100.39万元,增值率为126.00%;较合并口径归属于母公司所有者权益账面价值评估增值3,775.92万元,增值率为105.51%。
综合多方因素考虑,鸿新新能源80%的股权对应5600万元。
关键是,这次股权的转让方也不是外人,而是华民股份的老板及其配偶。据披露,华民股份实际控制人、董事长欧阳少红持有交易对方——建鸿达集团的30%股权,并担任建鸿达集团法定代表人、执行董事,其配偶刘平建持有建鸿达集团65%股权;公司董事罗锋持有建鸿达集团5%股权,并担任建鸿达集团总经理。
其实,在湖南邵阳当地,刘平建的影响力曾经远胜其妻子欧阳少红。公开资料显示,刘平建,湖南建鸿达实业集团董事长,1964年8月生于湖南邵阳隆回县,系十、十一、十二届全国人大代表,湖南省总商会副会长、湖南优秀企业家。
因涉嫌行贿犯罪,2016年12月2日,湖南省第十二届人大常委会第二十六次会议决定罢免刘平建第十二届全国人民代表大会代表职务。这或许才是刘平建的妻子欧阳少红在后来一直冲杀在业务一线、而刘平建本人则隐居幕后的根本原因。
为什么华民股份一开始不是自己做光伏,而非要向关联方购买呢?关联方究竟是为了赚取溢价,还是关联方自己也无力支撑这个大项目?
华民股份拟收购鸿新新能源股权之时,该光伏硅片项目还处在办理前期手续之中,直到被华民股份接手以后,其实才开始真金白银地投入——虽然华民股份本身已连年亏损,并没有什么“余粮”。
华民股份2023中报显示,公司主营收入4.34亿元,同比上升434.94%;归母净利润-1.14亿元,同比下降53061.1%;扣非净利润-1.14亿元,同比下降4084.12%。公司净资产只有8.97亿元。
但是,2023年1月3日华民股份发布的公告显示,董事会通过决议,鸿新新能源累计斥资3.2亿元采购单晶炉及配套设备;累计斥资约5400万元采购金刚线晶硅切片机。
公司在2022年的年报中提到:报告期内公司推动“年产10GW高效N型单晶硅棒、硅片项目”建设,并于2023年1月点火投产。从通过采买设备的董事会决议,到设备交付、调试、点火等一条龙,居然在1个月内完成了。这个速度其实是不可能。就像赛福天的电池片一样——赛福天成立苏州赛福天新能源仅10天,协鑫集成就与其签订了6亿元的电池片采购合同,一个月内电池项目投产。
这种神话的背后,唯一合理的解释,就是华民股份在披露以前,项目已经开干,设备已经进厂。
赛福天有两个电池项目,一个号称从头建设(合作共建),一个是接盘他人。
华民股份也有两个硅片项目:一个项目主体是收购而来的鸿新新能(位于云南大理),一个是与华晟新能合作项目(位于安徽宣城)。
进度方面,在9月25日投资者交流会上,公司披露:“目前公司在云南大理投资了高效N型20GW的拉棒、14GW的切片项目。一期4GW拉棒已全面投产,4GW切片已完成调试,二期建设正在积极推进中,并陆续开展相关设备招标工作,预计今年年底有望投产。另外,公司联合华晟新能源、宇晶股份在安徽宣城设立鸿晖新能源,投建的10GW异质结电池专用单晶硅片项目厂房已经封顶,预计今年11月底可点火投产。”
简言之,华民股现在有4G的硅片产能。但是公司的订单呢?早已经超过170亿。
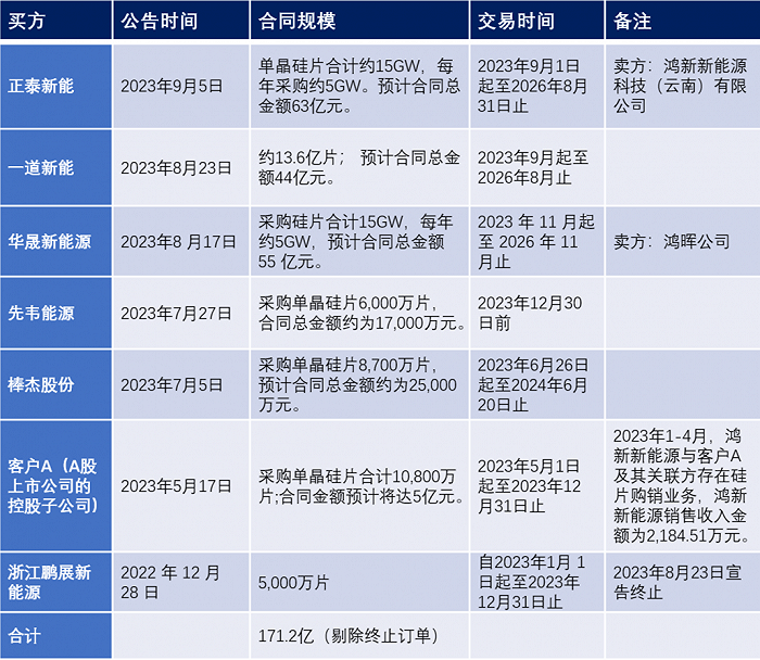
捧场的不仅有一道新能,还有正泰新能、华晟新能源、棒杰股份、神秘的A股上市公司子公司、先韦能源等。

根据公告整理;华民股份部分硅片订单
这些订单,真的必要吗?这些订单,是要证明什么?这些订单,真的有效吗?交易所问询函就关注到了其中一起销售合同终止事项。
华民股份子公司鸿新公司与鹏展新能源在2022年12月28日签署《采购框架协议》(预计绝对金额超过2亿元,属于重大合同),但在今年8月23日宣布终止,原因是“双方在产品定位方面无法完全匹配,虽多次磋商终未能达成统一供货方案,合同未履行。”
具体来看,鹏展新能源需要的是价格便宜的A-硅片,而公司只能提供的价格更高的A级硅片。当时鸿新新能源正A级N型高效硅片的销售价格为 6.20元/片,而鹏展新能源同期采购的A-硅片价格仅为4.50元/片。卖方的价格预期竟然比买方高出37.78%,完全有悖于行业常识。
但是,华民股份的高价硅片,却是皇帝的女儿不愁嫁。有正泰、华晟、一道等实力企业争相采购,这两个亿的生意谈不成应该也没什么损失。华民股份并没有披露销售合同终止后违约方需要承担的责任,想来应是双方互不负责、零成本终止合约吧。
华民股份在手的两个光伏项目均是与其他方共同合作。
第一家公司鸿新新能源,最初是由建鸿达集团和立新硅材料(全称:湖南立新硅材料科技有限公司)共同出资成立。华民股份受让建鸿达集团股份80%股权。
今年3月31日华民股份公告,公司与拟设立的员工持股平台对鸿新新能源进行增资。增资金额为10,000.00万元,公司和拟设立的员工持股平台分别出资11,375.00万元、2,625.00万元认购鸿新新能源新增注册资本8,125.00万元、1,875.00万元。二股东立新硅材料放弃优先认购权。
有意思的是,这个员工持股平台——长沙鸿新壹号企业管理合伙企业(有限合伙)就两个人。天眼查显示,这个持股平台中,鸿新新能源的总经理黄涛明持有99.9%份额,副总经理肖坤芳持有0.1%的份额。
根据公司公告和天眼查整理
鸿新新能源的二股东立新硅材,很多人觉得陌生。但是技术人员刘立新主导的第三条多晶硅技术路线物理提纯法——赶碳号此前曾报道过,得到吉利李书福的青睐。吉利聚能(浙江)科技有限公司是立新硅材的第一大股东,建鸿达则为其小股东。
湖南立新硅材料在大理设有子公司——大理立新硅材料,且在大理祥云有硅材料项目。《大理日报》报道:2022年6月18日上午,立新科技大理基地年产一万吨太阳能级多晶硅项目一期工程在云南祥云经济技术开发区举行投产仪式。
虽然立新的多晶硅项目、鸿新新能源的硅片项目同在大理祥云,从空间上非常接近。若两个项目都能成功,则有望成为上游的合作关系。这可能也是地方政府乐于看到的。但是鸿新新能源披露,他们(部分)采用的是来自亚洲硅业的硅料。
第二家公司鸿晖新能源,是华民股份与HJT黑马、华晟新能源合资成立的。两家签署《技术服务(授权)合同》,约定华晟新能源向鸿晖新能源就年产10GW异质结专用单晶硅片项目,提供切片工厂范围内专项技术(含专利技术及非专利技术)授权使用及培训服务,指导鸿晖新能源设计、建设、调试、投产、满产异质结专用的单晶硅片项目。同时,华晟新能源将向这家公司采购硅片合计15GW,每年约5GW,预计合同总金额55亿元。
华晟是安徽宣城国资重点扶持起来的独角兽企业,能带动当地光伏产业发展、协助招商引资,当然也是华晟的责任与价值所在。
光伏行业在历史上发生的产业并购,大多都发生在同行企业之间——行业震荡大洗牌时期,强者并购弱者,成功者整合失败者。
而这一轮光伏周期,资本似乎已经把光伏的并购、整合玩出了新花样、新高度,可谓乱花渐欲迷人眼,八仙过海各显神通。赶碳号先后关注过的乾景园林、赛福天、华民股份等等,这些公司手法熟稔,风格凌厉,资源深厚,行事低调,哪怕是一些光伏行业的老人,也感到有些不明觉厉。市场中忽然出现了一批要资源有资源、要订单有订单、要市场有市场的神秘客,对于一向简单透明的光伏行业来说,想要接受,还需要一个过程。
只是不知道,这些跨界玩家的最终目的,究竟是以光伏产业为概念和载体,只是想做大市值后套现,还是以上市公司为资本平台、扎扎实实地干实业?赶碳号真心希望是后者。