来源 :Insight数据库2022-01-12
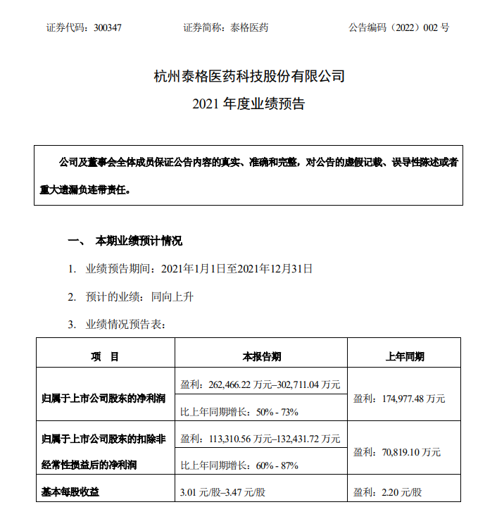
1 月 12 日,泰格医药发布 2021 年度业绩预告。

来自:泰格医药公告
报告期内,公司主营业务持续增长,预计 2021 年度营业收入和归属于上市公司股东的净利润均较上年同期有所增长。
公司 2020 年度非经常性损益 104,158.38 万元,2021 年度非经常性损益 140,000 万元–180,000 万元,主要由于公司按照新金融工具准则确认的金融资产公允价值变动收益和取得股权转让收益所致,公司投资的金融资产主要为生物医药、医疗器械等与公司主营业务相关的公司以及医疗健康专业投资基金,其中公司直接或间接投资的生物医药、医疗器械以及与公司主营业务相关公司按照新金融工具准则确认的公允价值变动收益为 120,000 万元–160,000 万元。