来源 :绿盟科技2022-11-25
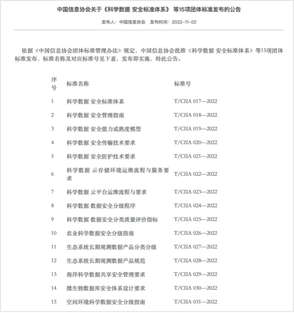
近日,中国信息协会在全国团体标准信息平台发布《科学数据安全标准体系》。该系列标准是由中国科学院计算机网络信息中心牵头组织,中国信息协会、绿盟科技等多家单位共同参与标准制定工作。本次科学数据系列标准的发布,代表着今后我国在包括网络空间安全在内的多领域科学数据,将拥有全新制订的系列标准。

科学数据与工业数据、金融数据并称为三大数据,是大数据时代最为重要的数据之一。在科学数据领域,系列标准一直处于空白状态。制定团体标准,对于对保障科学数据安全、构建科学数据生态具有非常重要的意义。
本次发布的《科学数据安全标准体系》包含《科学数据安全防护技术要求》《科学数据数据安全分类质量评价指标》《微生物数据库安全体系设计要求》《生态系统长期观测数据产品规范》等,可确保科学数据在全生命周期内的机密性、完整性、可控性和可用性,促进科学数据的有效保护和开放共享、合规使用,满足适合当前科技创新的科学数据管理的需求。
作为标准制定的重要参与方之一,绿盟科技很荣幸能够参与到标准的制定工作中来,为科学数据在网络空间安全产业中的发展贡献自己的一份力量。未来,希望能与众单位一起,不断完善标准体系,让科学数据的应用更合理、更规范。