chaguwang.cn-查股网.中国
查股网.CN
东方通(300379)内幕信息消息披露
 
个股最新内幕信息查询:    
 

东方通:收入最高6.5亿、最高亏损6.9亿

http://www.chaguwang.cn  2024-01-31  东方通内幕信息

来源 :云头条2024-01-31

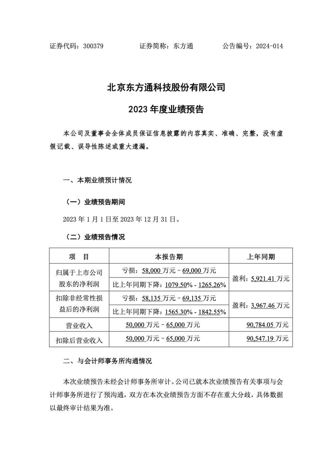
  2024年1月30日,北京东方通科技股份有限公司发布《2023年度业绩预告》。

  

  东方通公告中称:2023 年业绩出现较大下滑,主要原因一方面是处置全资子公司北京泰策科技有限公司所致;另一方面受市场及行业需求疲软和宏观因素影响,新签合同额和项目执行不及预期。同时,继续加大主业研发投入,营销服务网络进一步拓展,相关研发费用、销售费用有所增长。

  

  

  目前市值 79.34 亿:

  

  

  

有问题请联系 767871486@qq.com 商务合作广告联系 QQ:767871486
www.chaguwang.cn 查股网